Tiantian Cui MD, PhD (@cui_tiantian) 's Twitter Profile
Tiantian Cui MD, PhD

@cui_tiantian

ID: 1463571797274546180

calendar_today24-11-2021 18:14:59

16 Tweet

7 Followers

11 Following

Terry Williams (@tewilliamsmd) 's Twitter Profile Photo

Congratulations to Tiantian Cui MD, PhD for leading rigorous work on our novel albumin-gemcitabine prodrug JNTX-101, now published in Molecular Therapy Oncolytics, that she previously presented at AACR. ASGCT AACR City of Hope sciencedirect.com/science/articl…

Congratulations to <a href="/cui_tiantian/">Tiantian Cui MD, PhD</a> for leading rigorous work on our novel albumin-gemcitabine prodrug JNTX-101, now published in Molecular Therapy Oncolytics, that she previously presented at AACR. <a href="/ASGCTherapy/">ASGCT</a> <a href="/AACR/">AACR</a> <a href="/cityofhope/">City of Hope</a> 
sciencedirect.com/science/articl…
City of Hope - Department of Radiation Oncology (@coh_radonc) 's Twitter Profile Photo

Here, Terry Williams discusses the potential of #SCINTIX PET-guided #BgRT to address unmet need in the future and bringing more biology to the treatment of cancer in #radonc. City of Hope bit.ly/48r0Rji

Terry Williams (@tewilliamsmd) 's Twitter Profile Photo

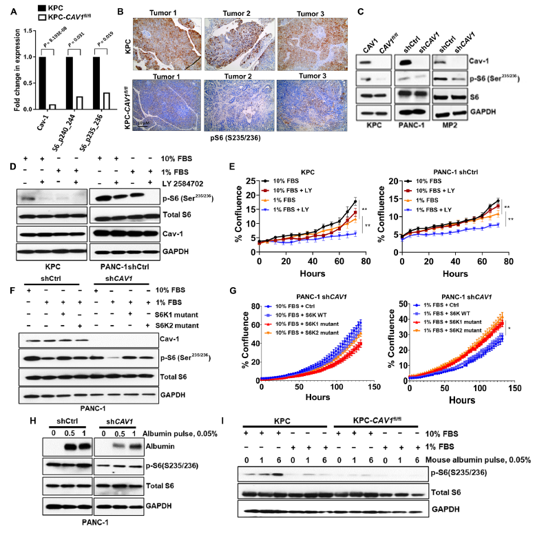
Congrats to Adam Wolfe, MD, PhD, Tiantian Cui MD, PhD, and the rest of the stellar team for the Science Advances publication on nutrient scavenging in #pancreaticcancer. 👏 The work uncovers a pivotal role for caveolae-mediated endocytosis (CME) in fueling #PDAC growth. #pancsm #gism

Congrats to <a href="/AdamWolfeMDPhD/">Adam Wolfe, MD, PhD</a>, <a href="/cui_tiantian/">Tiantian Cui MD, PhD</a>, and the rest of the stellar team for the <a href="/ScienceAdvances/">Science Advances</a> publication on nutrient scavenging in #pancreaticcancer. 👏
The work uncovers a pivotal role for caveolae-mediated endocytosis (CME) in fueling #PDAC growth.   #pancsm #gism
Terry Williams (@tewilliamsmd) 's Twitter Profile Photo

2/n In this report, CAV1 is found to be associated with the most aggressive molecular subtypes of #PDAC, including basal-like, quasi-mesenchymal, and squamous using the Moffitt, Collisson, and Bailey schemes. PanCAN Lustgarten Foundation Anirban Maitra

2/n  In this report, CAV1 is found to be associated with the most aggressive molecular subtypes of #PDAC, including basal-like, quasi-mesenchymal, and squamous using the Moffitt, Collisson, and Bailey schemes.  <a href="/PanCAN/">PanCAN</a> <a href="/lustgartenfdn/">Lustgarten Foundation</a> <a href="/Aiims1742/">Anirban Maitra</a>
Terry Williams (@tewilliamsmd) 's Twitter Profile Photo

3/n Not surprisingly, high CAV1 gene expression is significantly associated with worse overall survival in multiple datasets.

3/n  Not surprisingly, high CAV1 gene expression is significantly associated with worse overall survival in multiple datasets.
Terry Williams (@tewilliamsmd) 's Twitter Profile Photo

4/n Proteomic profiling revealed Cav-1 was overexpressed in higher grade #PDAC and associated with worse clinical outcomes in our own institutional dataset, and higher Cav-1 expression was detected in serum and metastases in patients with metastatic #pancreaticcancer.

4/n  Proteomic profiling revealed Cav-1 was overexpressed in higher grade #PDAC and associated with worse clinical outcomes in our own institutional dataset, and higher Cav-1 expression was detected in serum and metastases in patients with metastatic #pancreaticcancer.
Terry Williams (@tewilliamsmd) 's Twitter Profile Photo

5/n We developed the first conditional knockout mouse model of CAV1, and genetic of Cav-1 in this GEMM in the #KRAS KPC mouse model significantly attenuated #PDAC growth and reduced tumor burden. KRASKickers

5/n  We developed the first conditional knockout mouse model of CAV1, and genetic of Cav-1 in this GEMM in the #KRAS KPC mouse model significantly attenuated #PDAC growth and reduced tumor burden. <a href="/KRASKickers/">KRASKickers</a>
Terry Williams (@tewilliamsmd) 's Twitter Profile Photo

6/n We observed significant differences in #tumor cell growth capacity in CAV1 depleted tumor cells in low nutrient depleted conditions (1% FBS).

6/n  We observed significant differences in #tumor  cell growth capacity in CAV1 depleted tumor cells in low nutrient depleted conditions (1% FBS).
Terry Williams (@tewilliamsmd) 's Twitter Profile Photo

7/n Delving deeper, we found phenotypic alterations in #tumor #metabolism, with defects in glycolysis and #mitochondrial metabolism in cells depleted of Cav-1. These defects were pronounced under nutrient depleted conditions.

7/n  Delving deeper, we found phenotypic alterations in  #tumor #metabolism, with defects in glycolysis and #mitochondrial metabolism in cells depleted of Cav-1.  These defects were pronounced under nutrient depleted conditions.
Terry Williams (@tewilliamsmd) 's Twitter Profile Photo

8/n We established that Cav-1/CME is a critical mediator of #glutamine uptake, and that CME-mediated uptake of #albumin likely serves as an important source of glutamine in these cells.

8/n   We established that Cav-1/CME is a critical mediator of #glutamine uptake, and that CME-mediated uptake of #albumin likely serves as an important source of glutamine in these cells.
Terry Williams (@tewilliamsmd) 's Twitter Profile Photo

9/n Finally, we elucidate that Cav-1 mediated regulation of ribosomal S6 under conditions of nutrient stress are likely contributing to tumor growth and survival through ribosomal translation.

9/n  Finally, we elucidate that Cav-1 mediated regulation of ribosomal S6 under conditions of nutrient stress are likely contributing to tumor growth and survival through ribosomal translation.
Terry Williams (@tewilliamsmd) 's Twitter Profile Photo

10/n Together, these results establish a critical role for Cav-1/CME in fueling #pancreaticcancer growth through nutrient scavenging and enhanced #tumor #metabolism, providing more support for targeting this pathway. 🙏to all the fantastic scientists & patients who contributed❗️

Terry Williams (@tewilliamsmd) 's Twitter Profile Photo

Fantastic science, talks, and discussions Gordon Research Conferences in DNA Damage, Mutation, and Cancer (DDMC) this past week in the beautiful Ventura, led by wonderful Chair & Vice Chair team of Jeremy @jstarklab and Shan Zha Zha Lab ❗️🧪 Thanks for putting this together.

Fantastic science, talks, and discussions <a href="/GordonConf/">Gordon Research Conferences</a> in DNA Damage, Mutation, and Cancer (DDMC) this past week in the beautiful Ventura, led by wonderful Chair &amp; Vice Chair team of Jeremy @jstarklab and Shan Zha <a href="/zha_lab/">Zha Lab</a> ❗️🧪 Thanks for putting this together.
AACR (@aacr) 's Twitter Profile Photo

.Simon Powell, Meredith Morgan, Tiantian Cui, and Gaorav Gupta discussed "Integrating DNA Damage Repair Targeting with Radiation Therapy" in a plenary at the AACR Conference on Translating Targeted Therapies in Combination with Radiotherapy. #AACRradiation25 Gaorav Gupta

.<a href="/simonpowell213/">Simon Powell</a>, Meredith Morgan, Tiantian Cui, and Gaorav Gupta discussed "Integrating DNA Damage Repair Targeting with Radiation Therapy" in a plenary at the AACR Conference on Translating Targeted Therapies in Combination with Radiotherapy. 
#AACRradiation25 <a href="/guptalabunc/">Gaorav Gupta</a>
Terry Williams (@tewilliamsmd) 's Twitter Profile Photo

What a fantastic #AACRRadiation25 conference in San Diego with a stellar lineup including our own Tiantian Cui MD, PhD and Dr. Ghomalin. 🙏 to Quynh Thu Le Albert Koong, MD PhD & Silvia Formenti for putting together a great session to discuss where the future of RadOnc needs to go.#radbio

What a fantastic #AACRRadiation25 conference in San Diego with a stellar lineup including our own <a href="/cui_tiantian/">Tiantian Cui MD, PhD</a> and Dr. Ghomalin.  🙏 to <a href="/Qle_stanford/">Quynh Thu Le</a> <a href="/ACKoongMDPhD/">Albert Koong, MD PhD</a> &amp; Silvia Formenti for putting together a great session to discuss where the future of RadOnc needs to go.#radbio