Elisa Gabassi (@elisa_gabassi) 's Twitter Profile
Elisa Gabassi

@elisa_gabassi

PhD student @StemCellUibk 🧫.
Previously intern @karow_lab 🧬.
@CIBIO_UniTrento and @LMU_Muenchen 📚🔬

ID: 1257984407580876801

calendar_today06-05-2020 10:43:57

22 Tweet

76 Followers

202 Following

Elisa Gabassi (@elisa_gabassi) 's Twitter Profile Photo

✨ My first tweet and good news ✨ Our review on autophagy and neurodegeneration has been published in Cells MDPI! Thanks to everyone involved and happy to have a great start into my PhD Edenhofer lab 🔬 mdpi.com/2073-4409/10/1…

Cells MDPI (@cells_mdpi) 's Twitter Profile Photo

A review on #autophagy and #neurodegeneration: Autophagy in α-Synucleinopathies—An Overstrained System from Fellner et al. Edenhofer lab Elisa Gabassi Full text: mdpi.com/2073-4409/10/1…

A review on #autophagy and #neurodegeneration: Autophagy in α-Synucleinopathies—An Overstrained System from Fellner et al.
<a href="/StemCellUibk/">Edenhofer lab</a> <a href="/Elisa_Gabassi/">Elisa Gabassi</a> 

Full text: mdpi.com/2073-4409/10/1…
Elisa Gabassi (@elisa_gabassi) 's Twitter Profile Photo

Still super excited for the last three days ✨ #SYStem2022 has been my first in-person conference, my first poster presentation and amazing discussions with great people!!

Still super excited for the last three days ✨ #SYStem2022 has been my first in-person conference, my first poster presentation and amazing discussions with great people!!
Edenhofer lab (@stemcelluibk) 's Twitter Profile Photo

Our postdoc Lisa Fellner uploaded this picture of her beautiful iPSC-derived vessel organoid to STEMCELL Technologies's #StemCellfie Contest. Check it out and vote for it here: Stemcell.com/stemcellfie

Our postdoc Lisa Fellner uploaded this picture of her beautiful iPSC-derived vessel organoid to <a href="/STEMCELLTech/">STEMCELL Technologies</a>'s #StemCellfie Contest. Check it out and vote for it here:
Stemcell.com/stemcellfie
Edenhofer lab (@stemcelluibk) 's Twitter Profile Photo

Exciting to see our PhD student Marcel Tisch present his work on how mutated voltage-gated calcium channels affect neurodevelopment and neuronal function 🎉 #GSCN2022

Exciting to see our PhD student <a href="/MarcelTisch/">Marcel Tisch</a> present his work on how mutated voltage-gated calcium channels affect neurodevelopment and neuronal function 🎉 #GSCN2022
Elisa Gabassi (@elisa_gabassi) 's Twitter Profile Photo

Had a great time at the VERSA meeting in Tarragona this week! The perfect opportunity to connect with other PhD students from different universities and fields and discuss about soft skills and #phdlife in a beautiful city ✨

Had a great time at the <a href="/VersaProject/">VERSA</a> meeting in Tarragona this week! The perfect opportunity to connect with other PhD students from different universities and fields and discuss about soft skills and #phdlife in a beautiful city ✨
IMBA imbavienna.bsky.social (@imba_vienna) 's Twitter Profile Photo

Thank you to our partner IMP, everyone who attended SY-Stem, and to our speakers. We’ll see you next year to discuss the latest advances in stem cell biology! Photos are on the event website. ➡️ bit.ly/sy_stem

Karow Lab (@karow_lab) 's Twitter Profile Photo

Excited to share the result of a fantastic collaboration with @falk_lab and Susann Schweiger . We uncovered dynamic biallelic expression on the X-chromosome as a contributor to milder phenotypes in female neurodevelopmental disease organoid phenotypes biorxiv.org/content/10.110….

LifeScienceAlliance (@lsajournal) 's Twitter Profile Photo

Check out this paper recently published in LSA: Absence of the RING domain in MID1 results in patterning defects in the developing human brain FAU Erlangen-Nbg @falk_lab Karow Lab hubs.la/Q02h0m5t0

Check out this paper recently published in LSA: Absence of the RING domain in MID1 results in patterning defects in the developing human brain <a href="/UniFAU/">FAU Erlangen-Nbg</a> @falk_lab <a href="/karow_lab/">Karow Lab</a> 
hubs.la/Q02h0m5t0
Elisa Gabassi (@elisa_gabassi) 's Twitter Profile Photo

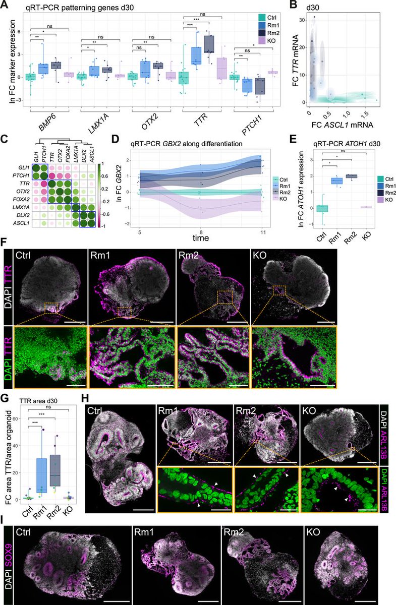
Out now 📢📢📢 Excited to see the project I worked on during my master thesis at Karow Lab finally published! Congratulations to all co-authors ✨

Edenhofer lab (@stemcelluibk) 's Twitter Profile Photo

Lab coats off!🥼 Running shoes on! 👟 Yesterday the Edenhofer lab participated in the #wingsforlifeworldrun. Thanks to the donations of the participants, scientists like ourselves can continue cutting-edge research aimed at curing spinal cord injuries! 🔬🧫 Wings for Life World Run

Lab coats off!🥼 Running shoes on! 👟

Yesterday the Edenhofer lab participated in the #wingsforlifeworldrun. Thanks to the donations of the participants, scientists like ourselves can continue cutting-edge research aimed at curing spinal cord injuries! 🔬🧫

<a href="/WFLWorldRun/">Wings for Life World Run</a>
Elisa Gabassi (@elisa_gabassi) 's Twitter Profile Photo

✨ Exciting News ✨ I am honored to receive the Early Stage funding from @[email protected] to investigate a side aspect of my PhD project. Thank you to my supervisor and colleagues from Edenhofer lab for their trust, encouragement and support! #PhD #Funding #UIBK #CareerDevelopment

Elisa Gabassi (@elisa_gabassi) 's Twitter Profile Photo

Yesterday I presented my PhD project at #ISSCR2024 in front of a big and amazing stem cell scientists crowd! ✨ What a fantastic opportunity and grateful to be recognized a merit award for my abstract as well! Thank you ISSCR Edenhofer lab

Yesterday I presented my PhD project at #ISSCR2024 in front of a big and amazing stem cell scientists crowd! ✨ What a fantastic opportunity and grateful to be recognized a merit award for my abstract as well! Thank you <a href="/ISSCR/">ISSCR</a> <a href="/StemCellUibk/">Edenhofer lab</a>
Elisa Gabassi (@elisa_gabassi) 's Twitter Profile Photo

✨ I had an amazing time at my first #EMBO workshop in Capri, surrounded by true experts in 3D models and cutting-edge technologies and creating new connections and friends! 🧫 I am bringing back a lot of ideas and inspiration for the next months to Edenhofer lab

✨ I had an amazing time at my first #EMBO workshop in Capri, surrounded by true experts in 3D models and cutting-edge technologies and creating new connections and friends! 🧫 I am bringing back a lot of ideas and inspiration for the next months to <a href="/StemCellUibk/">Edenhofer lab</a>