مشروع حرب الجيني (@e_y6172) 's Twitter Profile
مشروع حرب الجيني

@e_y6172

إعلان نتائج ومشجرات قبيلة حرب الجينية تحت التحور E-Y6172 حفيد التحور الأقدم في الجزيرة العربية E-M84

ID: 1089154216336207875

linkhttps://www.yfull.com/tree/E-Y6172/ calendar_today26-01-2019 13:32:55

131 Tweet

3,3K Takipçi

1 Takip Edilen

مشروع حرب الجيني (@e_y6172) 's Twitter Profile Photo

يسرنا إعلان 4 نتائج BIG Y-700 لآل مانع -قبيلة زبيد قرماء- من حرب بالمظيلف: ابن مرزوق (المشيخة)، آل بركات، آل حمد، آل عاصي، متكتلة مع أبناء عمومتهم #زبيد_حرب وتحورهم هو E-BY199343 حفيد E-Y140679 حفيد E-Y6966 حفيد تحور #قبيلة_حرب E-Y6172، نشكر لهم دعمهم المشجرة الجينية.

يسرنا إعلان 4 نتائج BIG Y-700 لآل مانع -قبيلة زبيد قرماء- من حرب بالمظيلف: ابن مرزوق (المشيخة)، آل بركات، آل حمد، آل عاصي، متكتلة مع أبناء عمومتهم #زبيد_حرب وتحورهم هو E-BY199343 حفيد E-Y140679 حفيد E-Y6966 حفيد تحور #قبيلة_حرب E-Y6172، نشكر لهم دعمهم المشجرة الجينية.
مشروع حرب الجيني (@e_y6172) 's Twitter Profile Photo

يسرنا إعلان نتائج قبيلة الفضول من الفردة من بني السفر من حرب أرقامها بFTDNA هي BP16116 , BP16114 وبالYFull هي YF67765, YF67749 متكتلة مع أبناء عمومتهم بني السفر أسفل التحور E-BY113014 حفيد E-Y6966 حفيد تحور #قبيلة_حرب E-Y6172.

يسرنا إعلان نتائج قبيلة الفضول من الفردة من بني السفر من حرب أرقامها بFTDNA هي BP16116 , BP16114 وبالYFull هي YF67765, YF67749 متكتلة مع أبناء عمومتهم بني السفر أسفل التحور E-BY113014 حفيد E-Y6966 حفيد تحور #قبيلة_حرب E-Y6172.
مشروع حرب الجيني (@e_y6172) 's Twitter Profile Photo

يسرنا إعلان نتائج آل محفوظ من المواسى من الفردة من بني السفر من حرب -سكّان العلا- وأرقامها بFTDNA هي BP12628, 637794 و بالYFull هي YF67135, YF63687 متكتلة مع أبناء عمومتهم #بني_السفر أسفل التحور E-BY113014 حفيد E-Y6966 حفيد تحور #قبيلة_حرب E-Y6172. ض

يسرنا إعلان نتائج آل محفوظ من المواسى من الفردة من بني السفر من حرب -سكّان العلا- وأرقامها بFTDNA هي BP12628, 637794 و بالYFull هي YF67135, YF63687 متكتلة مع أبناء عمومتهم #بني_السفر أسفل التحور E-BY113014 حفيد E-Y6966 حفيد تحور #قبيلة_حرب E-Y6172. ض
مشروع حرب الجيني (@e_y6172) 's Twitter Profile Photo

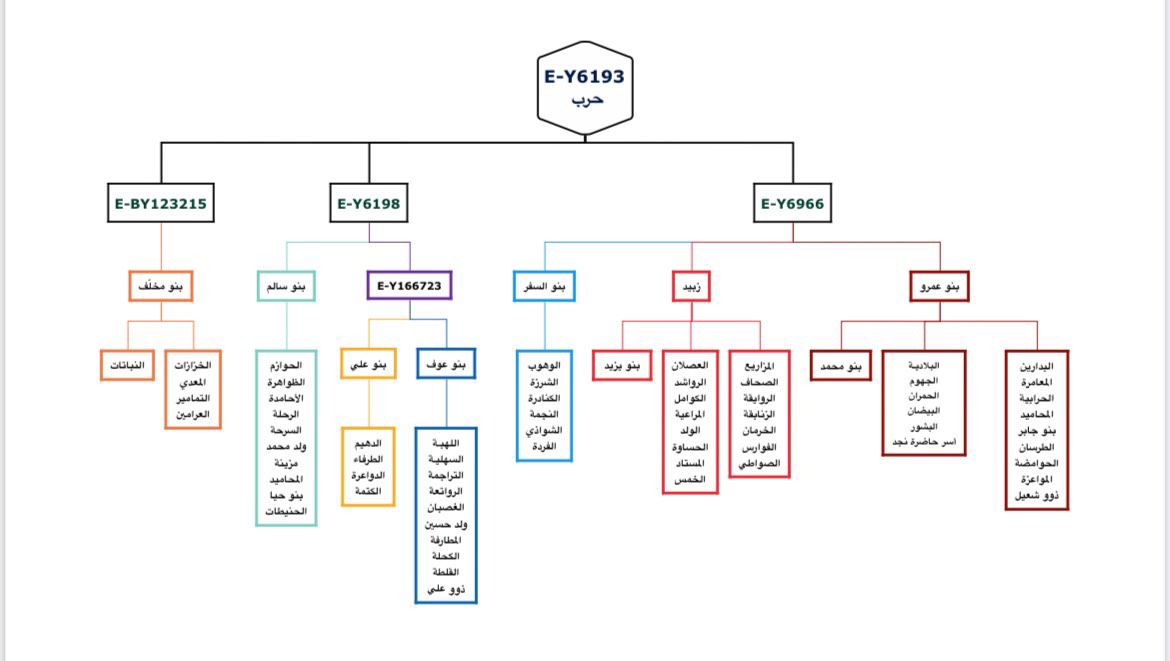
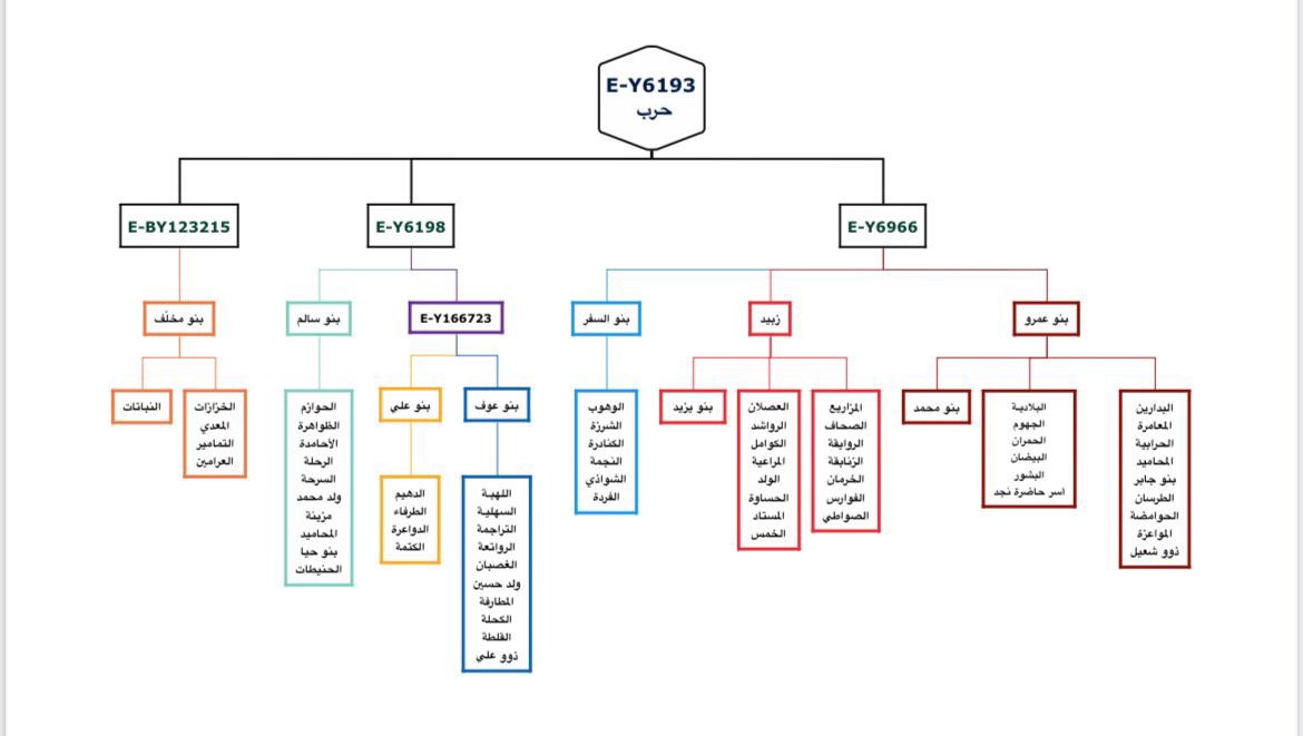
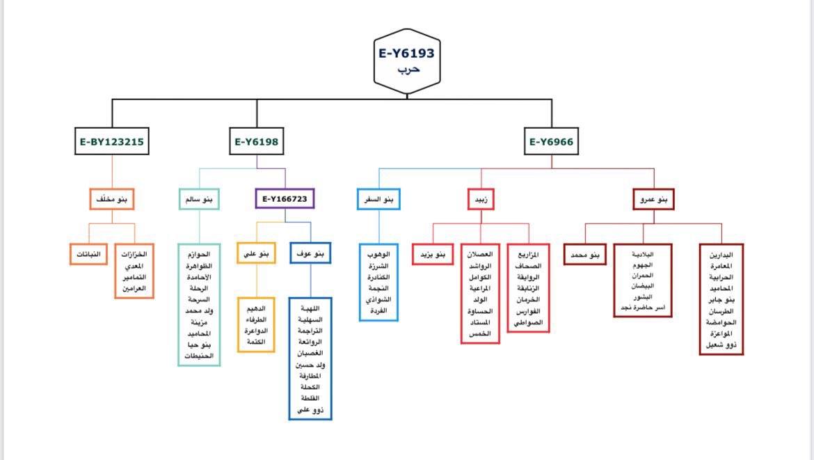
يسرنا إعلان نتائج قبيلة زُبَيد من حرب : المزاريع الصحاف الروايقة الخرمان مصطفة مع نتائج بني عمومتهم من بني زُبَيد : الزنابقة الفوارس المستاد الخمس الولد الحساوة عصلان قرما رواشد ناوان مراعية ريعان أسفل التحور Y6966 الجامع لبني زُبَيد وبني السفر وبني عمرو حفيد تحور حرب Y6172.

يسرنا إعلان نتائج قبيلة زُبَيد من حرب :
المزاريع
الصحاف
الروايقة
الخرمان

مصطفة مع نتائج بني عمومتهم من بني زُبَيد :
الزنابقة
الفوارس
المستاد
الخمس
الولد
الحساوة
عصلان قرما
رواشد ناوان
مراعية ريعان

أسفل التحور Y6966 الجامع لبني زُبَيد وبني السفر وبني عمرو حفيد تحور حرب Y6172.
مشروع حرب الجيني (@e_y6172) 's Twitter Profile Photo

يسرنا إعلان نتيجة الأخ محمد طالب أحمد أبو طالب من آل سلامة من ذوو سعد الرويعي الفريدي السفري الحربي (محافظة العلا) برقم FTDNA BP51593 ورقم YFULL YF105550، متكتلة مع أبناء عمومته آل محفوظ الفردة من بني السفر من حرب أسفل التحور FGC91784 حفيد BY113014 حفيد Y6966 حفيد تحور حرب Y6193.

يسرنا إعلان نتيجة الأخ محمد طالب أحمد أبو طالب من آل سلامة من ذوو سعد الرويعي الفريدي السفري الحربي (محافظة العلا) برقم FTDNA BP51593 ورقم YFULL YF105550، متكتلة مع أبناء عمومته آل محفوظ الفردة من بني السفر من حرب أسفل التحور FGC91784 حفيد BY113014 حفيد Y6966 حفيد تحور حرب Y6193.
مشروع حرب الجيني (@e_y6172) 's Twitter Profile Photo

يسرنا إعلان نتيجة العرامين المخلّفي الحربي من أهل وادي (خضرة، حنذ ، مر ، الأكحل) 41668 YSEQ برقم YF109630 تتكتل النتيجة مع نتائج أبناء عمومته (الخزازات، التمامير، المعدي، النباتات) من قبيلة مخّلف تحت تحورهم المميز BY123215 ابن تحور قبيلة حرب E-Y6193 وشكراً لدعمكم المشروع الحربي.

يسرنا إعلان نتيجة العرامين المخلّفي الحربي من أهل وادي (خضرة، حنذ ، مر ، الأكحل)  41668 YSEQ برقم YF109630 تتكتل النتيجة مع نتائج أبناء عمومته (الخزازات، التمامير، المعدي، النباتات) من قبيلة مخّلف تحت تحورهم المميز BY123215 ابن تحور قبيلة حرب E-Y6193 وشكراً لدعمكم المشروع الحربي.
مشروع حرب الجيني (@e_y6172) 's Twitter Profile Photo

يسرنا إعلان نتيجة ابن شريقي الشحبي البشيتي المحمدي العمري الحربي فاميلي تري IN116702 وبالواي فل YF110482 متكتلة مع أبناء عمومتهم من بني محمد أسفل التحور العمري (E-Y178075)، ومصطفة بجانب بقية بني عمرو وبني السفر وزبيد تحت التحور الجامع (E-Y6966) حفيد تحور قبيلة حرب (E-Y6193).

يسرنا إعلان نتيجة ابن شريقي الشحبي البشيتي المحمدي العمري الحربي فاميلي تري IN116702 وبالواي فل   YF110482 متكتلة مع أبناء عمومتهم من بني محمد أسفل التحور العمري (E-Y178075)، ومصطفة بجانب بقية بني عمرو وبني السفر وزبيد تحت التحور الجامع (E-Y6966) حفيد تحور قبيلة حرب (E-Y6193).
مشروع حرب الجيني (@e_y6172) 's Twitter Profile Photo

يسرنا إعادة إعلان عدة نتائج للحوازم من بني سالم من حرب: ١- الجبولي من النعمة YF072393 ٢- الهلالي من الوسانين YF071505 ٣- الصهيبي YF073374 ٤- ذوي حمود العويضي YF073374 ٥- ذوي هنيدي العويضي YF07499 متكتلة مع أبناء عمومتهم تحت تحور بني سالم E-Y167785 حفيد تحور حرب E-Y6193

يسرنا إعادة إعلان عدة نتائج للحوازم من بني سالم من حرب:
١- الجبولي من النعمة YF072393
٢- الهلالي من الوسانين YF071505
٣- الصهيبي YF073374
٤- ذوي حمود العويضي YF073374 
٥- ذوي هنيدي العويضي YF07499

متكتلة مع أبناء عمومتهم تحت تحور بني سالم E-Y167785 حفيد تحور حرب E-Y6193