Larissa Trease (@drlarissatrease) 's Twitter Profile
Larissa Trease

@drlarissatrease

@ACSEP_ SEM Physician. Summer & Winter AUS Olympic Doc. @UTas_HREE Extreme Sport Med. PhD Candidate @LaTrobeSEM researching athlete LBP on @NHMRC scholarship

ID: 2921435256

linkhttp://drlarissatrease.com calendar_today07-12-2014 09:18:21

192 Tweet

532 Followers

145 Following

Dr Rachel Harris (@drrachelharris) 's Twitter Profile Photo

Pregnant 🇦🇺 athlete, or mum returning to sport 🤰🏼 🤽🏼‍♀️🏄🏼‍♀️🚴‍♀️ help shape the future here 👇🏼

Larissa Trease (@drlarissatrease) 's Twitter Profile Photo

Interested in what a community Sport & Exercise Physician actually does in day to day clinic? An excellent read ⬇️ Congratulations to ⁦Jane Fitzpatrick⁩ ⁦and colleagues & ⁦ACSEP⁩ on this important work! bmjopensem.bmj.com/content/7/4/e0…

Sport Integrity Australia (@protectingsport) 's Twitter Profile Photo

ATHLETES! DOCTORS! From 1 January 2022, all cortisone injections will be prohibited in-competition. If you are prescribed an injection during the in-comp period you will need to determine if you require an in-advance TUE. For more: sportintegrity.gov.au/what-we-do/the… #ProtectingSportTogether

ATHLETES! DOCTORS!
From 1 January 2022, all cortisone injections will be prohibited in-competition.
If you are prescribed an injection during the in-comp period you will need to determine if you require an in-advance TUE.
For more: sportintegrity.gov.au/what-we-do/the…
#ProtectingSportTogether
Physio Network (@physionetwork) 's Twitter Profile Photo

🤔 Do you know one of the main biomechanical causes of low back pain in rowers? 👉🏻 We have just launched a new episode of Physio Explained: How to treat athletic low back pain with Kellie Wilkie ✅ Available here now: physio-network.com/free-resources…

British Journal of Sports Medicine (BJSM) (@bjsm_bmj) 's Twitter Profile Photo

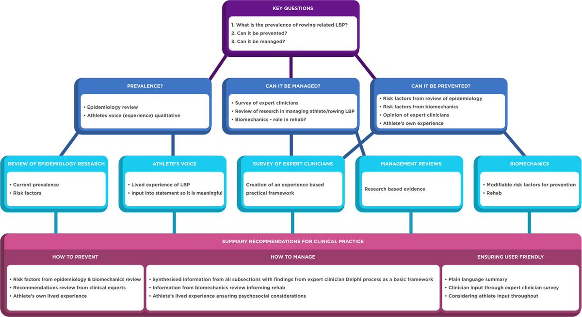
Here is another #MustRead paper from 2021 📄 🚣‍♀️2021 Consensus Statement for preventing and managing low back pain in elite and subelite adult rowers Thanks Prof. Fiona Wilson, Dr. Jane Thornton OLY, Kathryn Ackerman, Larissa Trease, Clare Ardern 👏 ➡️ bit.ly/3Hkb9ow

Here is another #MustRead paper from 2021 📄

🚣‍♀️2021 Consensus Statement for preventing and managing low back pain in elite and subelite adult rowers

Thanks <a href="/fionawilsonf/">Prof. Fiona Wilson</a>, <a href="/janesthornton/">Dr. Jane Thornton OLY</a>, <a href="/drkateackerman/">Kathryn Ackerman</a>, <a href="/DrLarissaTrease/">Larissa Trease</a>, <a href="/clare_ardern/">Clare Ardern</a> 👏

➡️ bit.ly/3Hkb9ow
Dr David Hughes AM (@drdavid_hughes) 's Twitter Profile Photo

Retired elite athletes from NON-contact/collision sports wanted. If you were involved in ROWING, SWIMMING, TRACK & FIELD or TRIATHLON, please consider enrolling in this study of brain health Rowing Australia AustralianAthletics Australian Dolphins Swim Team Mê Chạy Bộ AUS Olympic Team

Larissa Trease (@drlarissatrease) 's Twitter Profile Photo

An amazing opportunity for a PhD student in an awesome environment La Trobe SEMRC with world leading supervision KC (she/her) in an area close to my 💙 - 🏃🏽‍♀️ and knee health!

Women In Sport Congress 2024 (@wiscongress) 's Twitter Profile Photo

Save the date!🚨 The Women In Sport Congress 2022, hosted by Australian Institute of Sport FPHI & La Trobe SEMRC HerSport. 17-19th August @ the MCG Arena, Melbourne. Make sure to follow us so you can get the latest updates on #WISC22🏃‍♀️, including - registration details, keynote speakers & more!

Save the date!🚨

The Women In Sport Congress 2022, hosted by <a href="/theAIS/">Australian Institute of Sport</a> FPHI &amp; <a href="/LaTrobeSEM/">La Trobe SEMRC</a> HerSport.

17-19th August @ the MCG Arena, Melbourne.

Make sure to follow us so you can get the latest updates on #WISC22🏃‍♀️, including - registration details, keynote speakers &amp; more!
KC (she/her) (@kaymcrossley) 's Twitter Profile Photo

Women In Sport Congress 2025 Australian Institute of Sport La Trobe SEMRC La Trobe HERsport La Trobe University White Leaf Solutions Are you researching women in sport?? This congress will showcase leaders in their fields, & provide opportunities to present your research findings and ideas in a collaborative environment. Open for abstract submissions now: womeninsportcongress.org.au Abstracts submitted via email

<a href="/WISCongress/">Women In Sport Congress 2025</a> <a href="/theAIS/">Australian Institute of Sport</a> <a href="/LaTrobeSEM/">La Trobe SEMRC</a> <a href="/LaTrobeHERsport/">La Trobe HERsport</a> <a href="/latrobe/">La Trobe University</a> <a href="/WLSolutionsLtd/">White Leaf Solutions</a> Are you researching women in sport?? This congress will showcase leaders in their fields, &amp; provide opportunities to present your research findings and ideas in a collaborative environment. 
Open for abstract submissions now: womeninsportcongress.org.au
Abstracts submitted via email
Kellie Wilkie (@kelliewilkie) 's Twitter Profile Photo

Rowers attribute physical & structural causes to their Low Back Pain & risk factors. A focus on biopsychosocial causes & factors is called for to provide best evidence based care. ⁦⁦⁦⁦Dr Máire-Bríd Casey⁩ ⁦⁦Dr. Emer McGowan⁩ ⁦JSAMS⁩ sciencedirect.com/science/articl…

KC (she/her) (@kaymcrossley) 's Twitter Profile Photo

The countdown is officially on for #WISC22, where we will bring together leading clinicians, practitioners, & world-class researchers from around the world on women in sport. Head to our website and hit 'Register' to get your hands on a ticket! 👉 womeninsportcongress.org.au

The countdown is officially on for #WISC22, where we will bring together leading clinicians, practitioners, &amp; world-class researchers from around the world on women in sport.

Head to our website and hit 'Register' to get your hands on a ticket! 👉 womeninsportcongress.org.au
ACSEP (@acsep_) 's Twitter Profile Photo

Considering presenting at the ACSEP 2022 Annual Scientific Conference? Abstract Submissions have just opened and will remain open up until Sunday 10 July. Read more 👉 ow.ly/rTRq50J9C7p #acsep22

Considering presenting at the ACSEP 2022 Annual Scientific Conference? Abstract Submissions have just opened and will remain open up until Sunday 10 July. Read more 👉 ow.ly/rTRq50J9C7p #acsep22
Larissa Trease (@drlarissatrease) 's Twitter Profile Photo

Excited to share a new pub with colleagues from UTasHREE Eric Brymer "What Is an Extreme Sports Healthcare Provider: An Auto-Ethnographic Study of the Development of an Extreme Sports Medicine Training Program" mdpi.com/1714818 ACSEP antarctica.gov.au CARMM

KC (she/her) (@kaymcrossley) 's Twitter Profile Photo

WOMEN WHO RUN we need you!!! •Have you had knee surgery? •Do you run > 3 x & >10km per week? CI: Prof Kay Crossley, ethics approval: HEC19524 Free knee MRI & in 4 years Free strength & 3D running biomechanics test trail.latrobe.edu.au click 'REGISTER' we will contact you

WOMEN WHO RUN we need you!!!
•Have you had knee surgery? 
•Do you run &gt; 3 x &amp; &gt;10km per week?
CI: Prof Kay Crossley, ethics approval: HEC19524
Free knee MRI &amp; in 4 years
Free strength &amp; 3D running biomechanics test 
trail.latrobe.edu.au click 'REGISTER' we will contact you
Dr David Hughes AM (@drdavid_hughes) 's Twitter Profile Photo

Please RT: Australian Institute of Sport Clinical Research Projects Officer - Great opportunity for a highly motivated candidate at PhD level, with experience in biomedical science. Join AIS Clinical Services Team in developing, disseminating & implementing evidence-based docs sportspeople.com.au/jobs/77666-cli…

Please RT: <a href="/theAIS/">Australian Institute of Sport</a>  Clinical Research Projects Officer - Great opportunity for a highly motivated candidate at PhD level, with experience in biomedical science. Join AIS Clinical Services Team in developing, disseminating &amp; implementing evidence-based docs sportspeople.com.au/jobs/77666-cli…