Dhaval Patel (@divot999) 's Twitter Profile
Dhaval Patel

@divot999

Endocrine surgeon, adventurer, humanist, amateur photographer, & avid reader; opinions own

ID: 17996536

calendar_today09-12-2008 17:36:16

6,6K Tweet

726 Followers

613 Following

Joseph Allen (@j_g_allen) 's Twitter Profile Photo

People have no idea of the extent of the destruction happening in the scientific community. There is no real-time feedback loop like the stock market. But, man, are we shooting ourselves in the foot. Decades to build; months to destroy.

Sanjay k Yadav MCh, FACS, FSSO (@drskyind) 's Twitter Profile Photo

Two rare cases of severe PHPT — one with acute pancreatitis, the other with multiple fractures. Welcome to the other side of Endocrine Surgery. #GlobalSurgery #EndocrineSurgery #PHPT #MedTwitter When was the last time when you saw such severe PHPT? American College of Surgeons American Association of Endocrine Surgeons

Two rare cases of severe PHPT — one with acute pancreatitis, the other with multiple fractures. 

Welcome to the other side of Endocrine Surgery.

#GlobalSurgery #EndocrineSurgery #PHPT #MedTwitter 
When was the last time when you saw such severe PHPT? 
<a href="/AmCollSurgeons/">American College of Surgeons</a> <a href="/TheAAES/">American Association of Endocrine Surgeons</a>
Angela Duckworth (@angeladuckw) 's Twitter Profile Photo

If you go back far enough in your family tree, you discover that you, too, are an immigrant... And if you think hard enough about what makes this country great, you realize that our success depends on welcoming gritty strivers nytimes.com/2025/05/22/us/…

American College of Surgeons (@amcollsurgeons) 's Twitter Profile Photo

“Very few achieve pinnacles of success entirely independently. My first piece of advice: remember the people who were there for you. Become that source of strength for someone else.” 🎙️: Patricia L. Turner, MD, MBA, FACS

Matthew A. Nehs (@matthewnehsmd) 's Twitter Profile Photo

Had an amazing 2025 Saline Suppression Cruise with our graduating General Surgery Chief Residents. Camaraderie, Friendship, Saline, and Sunshine - This combination will send cortisol levels to zero. A brilliant crew, setting sail for great things to come!

Had an amazing 2025 Saline Suppression Cruise with our graduating General Surgery Chief Residents.   

Camaraderie, Friendship, Saline, and Sunshine - This combination will send cortisol levels to zero.   

A brilliant crew, setting sail for great things to come!
Ryan Holiday (@ryanholiday) 's Twitter Profile Photo

You’re never going to be perfect—there is no such thing. You’re human. So instead, aim for progress, even the smallest amount.

Bishal Gyawali, MD, PhD, FASCO (@oncology_bg) 's Twitter Profile Photo

The most practice changing trial from #ASCO25 is now live on NEJM .If this was a drug, this would be approved today. Globally relevant and low-cost intervention that is not only delaying relapse but actually improving survival. Perfect case example of a #cancergroundshot trial.

The most practice changing trial from #ASCO25 is now live on <a href="/NEJM/">NEJM</a> .If this was a drug, this would be approved today. Globally relevant and low-cost intervention that is not only delaying relapse but actually improving survival. 
Perfect case example of a #cancergroundshot trial.
Nicholas Hornstein (@gimedonc) 's Twitter Profile Photo

If this were a pill, we’d call it revolutionary. It would headline plenaries, get FDA priority review, and cost $10,000 a month. Instead—it’s structured exercise. 🆕 NEJM June 2025 | CHALLENGE Trial Stage II–III colon cancer patients post-chemo (n=889) 📦 RCT of 3 years of

If this were a pill, we’d call it revolutionary.
It would headline plenaries, get FDA priority review, and cost $10,000 a month.

Instead—it’s structured exercise.

🆕 NEJM June 2025 | CHALLENGE Trial
Stage II–III colon cancer patients post-chemo (n=889)
📦 RCT of 3 years of
Surgical Ergonomics (@surgergonomics) 's Twitter Profile Photo

📢 Episode 9 of the Surgical Ergonomics podcast "The Surgical Stress Effects model and how MSK symptoms can affect patient safety and outcomes" with Dr. Kris Chrouser is now available to 📷 to on all your favorite platforms or here at: lnkd.in/gPKSPZmb

Pheo Para Alliance (@pheopara) 's Twitter Profile Photo

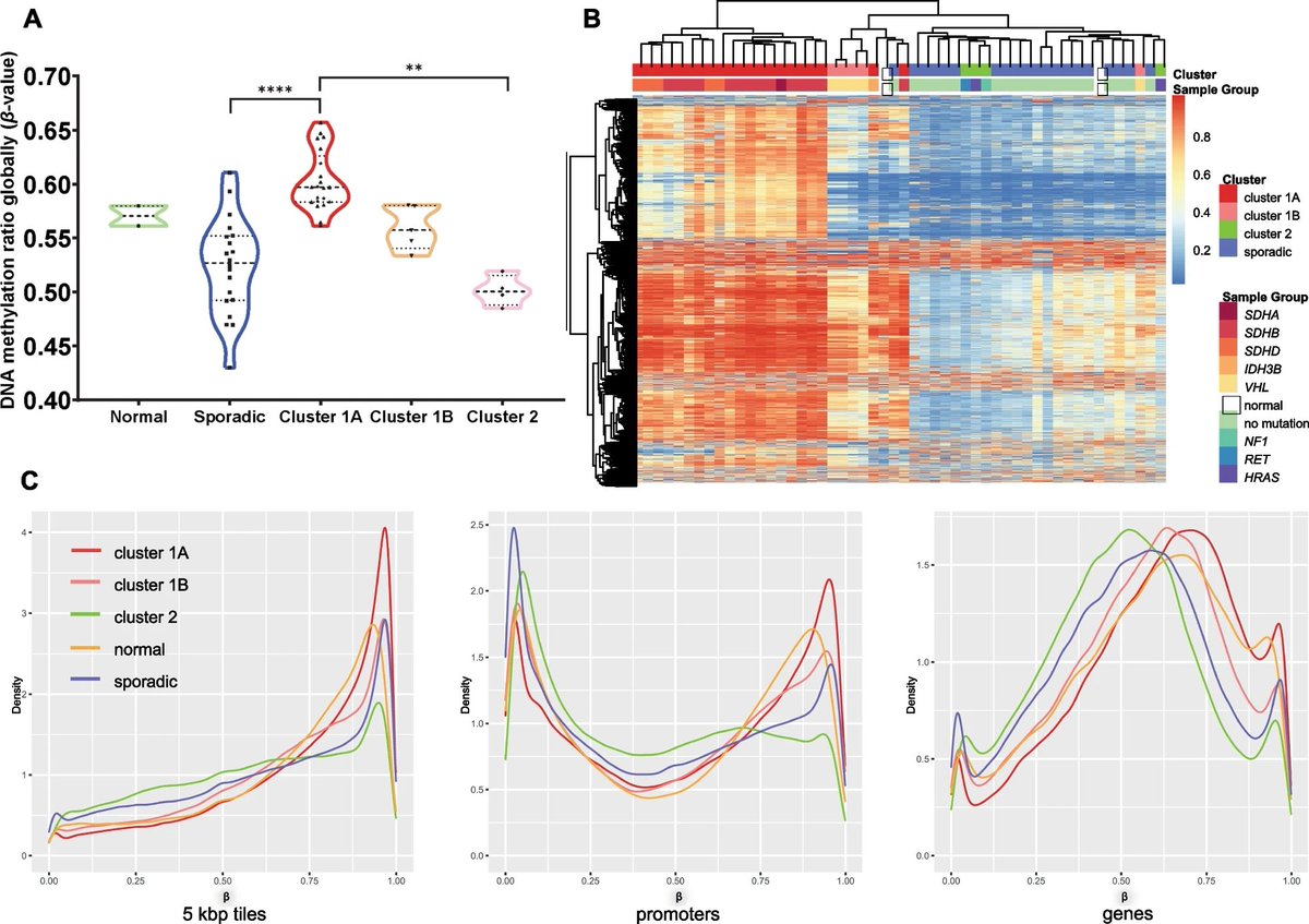
✅out the work of our Research Advisory Board Chair Lauren Fishbein et al. 👏🌟Patients want to know whether their #pheo #para #PPGL will metastasize. Dr. Fishbein & colleagues' research 🔬 adds to the body of knowledge related to this question. …lepigeneticsjournal.biomedcentral.com/articles/10.11… Endocrine Society

✅out the work of our Research Advisory Board Chair <a href="/LMFendo/">Lauren Fishbein</a> et al. 👏🌟Patients want to know whether their #pheo #para #PPGL will metastasize. Dr. Fishbein &amp; colleagues' research 🔬  adds to the body of knowledge related to this question.
…lepigeneticsjournal.biomedcentral.com/articles/10.11…
<a href="/TheEndoSociety/">Endocrine Society</a>
Amit Tirosh (@tiroshamit) 's Twitter Profile Photo

New paper alert! Based on ~500K @UKBiobank participants, VHL variant carriers 🧬 had ↑ DM & stroke risk — likely mediated by pseudohypoxia. Bringing VHL & pseudohypoxia to population health!💥 Thanks VHL Alliance for the support 🙌 👉 bit.ly/3HKKkPy @CDiabetesMetabt

New paper alert! Based on ~500K @UKBiobank participants, VHL variant carriers 🧬 had ↑ DM &amp; stroke risk — likely mediated by pseudohypoxia. Bringing VHL &amp; pseudohypoxia to population health!💥
Thanks <a href="/VHLAlliance/">VHL Alliance</a> for the support 🙌
👉 bit.ly/3HKKkPy @CDiabetesMetabt
Ryan Holiday (@ryanholiday) 's Twitter Profile Photo

Focus on effort, not outcomes. It’s insane to tie your wellbeing to things outside of your control, Marcus Aurelius said. If you did your best, if you gave it your all, if you acted with your best judgment—that's a win…regardless of whether it’s a good or bad outcome.

American Association of Endocrine Surgeons (@theaaes) 's Twitter Profile Photo

There’s still time to submit your abstract for the 46th Annual Meeting of the AAES! Showcase your work and connect with colleagues in Lexington, Kentucky, April 18 – April 20, 2026. buff.ly/vGHh6bn

There’s still time to submit your abstract for the 46th Annual Meeting of the AAES! Showcase your work and connect with colleagues in Lexington, Kentucky, April 18 – April 20, 2026. buff.ly/vGHh6bn
Surgical Ergonomics (@surgergonomics) 's Twitter Profile Photo

Dr. Greenlee highlights the ergonomic advantages of using an exoscope in the OR — improving visualization while reducing strain for surgeons. Innovation that supports both precision and well-being.