Diana Le Duc (@diana_le_duc) 's Twitter Profile
Diana Le Duc

@diana_le_duc

MD/PhD Institute of Human Genetics @UniLeipzig, @MPI_EVA_Leipzig. Passionate about running | #genetics of rare diseases | adaptation #genomics | #bioinformatics

ID: 2481856393

calendar_today07-05-2014 10:34:49

170 Tweet

236 Followers

291 Following

JBMRPlus (@jbmrplus) 's Twitter Profile Photo

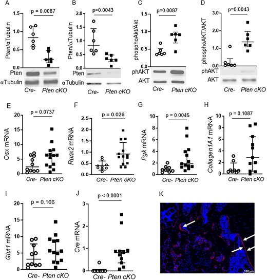
This #JBMR Plus study suggests that the absence of Pten in specific bone precursor cells leads to stronger and more flexible bones @antje_garten Diana Le Duc Read more here: ow.ly/Jaln50QLZwx

This #JBMR Plus study suggests that the absence of Pten in specific bone precursor cells leads to stronger and more flexible bones @antje_garten <a href="/Diana_Le_Duc/">Diana Le Duc</a> 

Read more here: ow.ly/Jaln50QLZwx
Eric Topol (@erictopol) 's Twitter Profile Photo

The largest medical #AI randomized controlled trial yet performed, enrolling >100,000 women undergoing mammography screening, was published today The Lancet Digital Health The use of A.I. led to 29% higher detection of cancer, no increase of false positives, and reduced workload compared

Samuel Hume (@drsamuelbhume) 's Twitter Profile Photo

Top 5 advances in medicine this week (🧵) 1. Gene therapy provided sight to children born blind The 4 children had a rare form of blindness, caused by mutations in the retina gene, AIPL1 A functional copy of this gene was introduced, in one eye per patient, using the other eye

Top 5 advances in medicine this week (🧵)

1. Gene therapy provided sight to children born blind

The 4 children had a rare form of blindness, caused by mutations in the retina gene, AIPL1

A functional copy of this gene was introduced, in one eye per patient, using the other eye
Science Magazine (@sciencemagazine) 's Twitter Profile Photo

Early-onset colorectal cancer is expected to become the leading cause of #cancer death in ages 20 to 49 in the U.S. by 2030. Research is urgently needed to better detect and treat patients, argues this #SciencePerspective: scim.ag/4i3RSdS #ColorectalCancerAwarenessMonth

Early-onset colorectal cancer is expected to become the leading cause of #cancer death in ages 20 to 49 in the U.S. by 2030.

Research is urgently needed to better detect and treat patients, argues this #SciencePerspective: scim.ag/4i3RSdS #ColorectalCancerAwarenessMonth
Institut für Humangenetik 🧬 | Uniklinik Leipzig (@hug_leipzig) 's Twitter Profile Photo

Detecting Monogenic #Obesity: A Systematic Exome-Wide Workup of Over 500 Individuals. This study aims to assess the diagnostic yield of monogenic obesity using #exome-wide data. Results here: rb.gy/1q2w65 *⃣ by Rami Abou Jamra, Johannes Lemke, Diana Le Duc, Denny Popp ...

Institut für Humangenetik 🧬 | Uniklinik Leipzig (@hug_leipzig) 's Twitter Profile Photo

Drosophila #WDFY3/Bchs overexpression impairs neural function. Currently, more studies are focusing on the loss of WDFY3/Bchs & its effects on the nervous system ➤ tandfonline.com/doi/full/10.10… by Julia Hentschel Rami Abou Jamra Diana Le Duc, etc. #neurogenetics

DKFZ (@dkfz) 's Twitter Profile Photo

Do you want to do your #postdoc with the most prestigious #fellowship in Europe? Apply to DKFZ Marie Skłodowska Curie MasterClasses here: ➡️ t1p.de/uay9j Projects in #cancerresearch #genomics #bioinformatics #immunology #medicaltechnology #epidemiology Horizon Europe🇪🇺

Do you want to do your #postdoc with the most prestigious #fellowship in Europe? Apply to DKFZ Marie Skłodowska Curie MasterClasses here:
➡️ t1p.de/uay9j
Projects in #cancerresearch #genomics #bioinformatics #immunology #medicaltechnology #epidemiology
<a href="/HorizonEU/">Horizon Europe🇪🇺</a>
Beverly G. Tchang, MD (@bevtchangmd) 's Twitter Profile Photo

Next generation #obesity medications will be dominated by peripheral mechanisms targeting energy expenditure Novo Nordisk sets sights on new type of oral #obesity drug statnews.com/2025/03/28/nov… via STAT Elaine Chen "Lexicon’s drug is an oral small molecule that blocks

Institut für Humangenetik 🧬 | Uniklinik Leipzig (@hug_leipzig) 's Twitter Profile Photo

📢 We're hiring (again!) – a doctor in training! Active participation in direct human genetic patient care 💙 Deadline: Tuesday 20th May 2025. Apply online here: bewerberportal.uniklinikum-leipzig.de/bewerberportal…

Diana Le Duc (@diana_le_duc) 's Twitter Profile Photo

Unser junges, dynamisches Team in der genetischen Ambulanz am Uniklinikum Dresden sucht eine*n Oberarzt/Oberärztin (m/w/d): 🔗 karriere.ukdd.de/job/Dresden-Ob… Du bist noch in fortgeschrittener Weiterbildung? Melde dich trotzdem – wir entscheiden individuell! #Genetik #Karriere #UKD

erind gjermeni (@erind_g) 's Twitter Profile Photo

🍽️ Can diet really improve cardiometabolic health? ⏳ Is intermittent fasting helpful? And what about artificial sweeteners, eggs & meat? We review the latest scientific evidence here 🔗 cardiab.biomedcentral.com/articles/10.11… #nutrition #CardiometabolicHealth Diana Le Duc Pasquale Paolisso

🍽️ Can diet really improve cardiometabolic health?
⏳ Is intermittent fasting helpful? And what about artificial sweeteners, eggs &amp; meat?
We review the latest scientific evidence here
🔗 cardiab.biomedcentral.com/articles/10.11…
 #nutrition  #CardiometabolicHealth 
 <a href="/Diana_Le_Duc/">Diana Le Duc</a>  <a href="/P_Paolisso/">Pasquale Paolisso</a>
Veera Rajagopal  (@doctorveera) 's Twitter Profile Photo

Most studies on clinical utility of exome sequencing in intensive care focussed on pediatric patients. In a new study in AJHG, the authors assessed diagnostic value of exome sequencing in critically ill adult patients and found a surprising 24% diagnostic yield, many with

Most studies on clinical utility of exome sequencing  in intensive care focussed on pediatric patients. In a new study in AJHG, the authors assessed diagnostic value of exome sequencing in critically ill adult patients and found a surprising 24% diagnostic yield, many with
Marios Georgakis (@mariosgeorgakis) 's Twitter Profile Photo

For specific traits, polygenic risk scores (PRS) can be powerful tools for predicting adverse outcomes. They might offer opportunities to unlock early interventions with potential for massive public health impact. Obesity is one of these traits👇

For specific traits, polygenic risk scores (PRS) can be powerful tools for predicting adverse outcomes. 

They might offer opportunities to unlock early interventions with potential for massive public health impact. 

Obesity is one of these traits👇
Heng Li (@lh3lh3) 's Twitter Profile Photo

Longdust, a new tool to identify highly repetitive STRs, VNTRs, satellite DNA and other low-complexity regions (LCRs). Similar to SDUST but for long regions. github.com/lh3/longdust

Genomics England (@genomicsengland) 's Twitter Profile Photo

"Our ambition is to give everyone the chance to benefit from genomic medicine, not just those currently able to receive a diagnosis or treatment.” Read our Generation Study article online and in today’s copy of the Guardian: ow.ly/bHfc50X046i Mediaplanet UKIE

erind gjermeni (@erind_g) 's Twitter Profile Photo

So happy to see our article ranking #1 for many weeks now! 🎉 Huge thanks to Diana Le Duc for the brilliant idea and smooth organization 🙌👏 👉 cardiab.biomedcentral.com/articles/10.11… #Nutrition #microbiome #CardiometabolicHealth #IntermittentFasting BMC Pasquale Paolisso

So happy to see our article ranking #1 for many weeks now! 🎉 Huge thanks to <a href="/Diana_Le_Duc/">Diana Le Duc</a> for the brilliant idea and smooth organization 🙌👏
 👉 cardiab.biomedcentral.com/articles/10.11…
#Nutrition #microbiome  #CardiometabolicHealth #IntermittentFasting
<a href="/BioMedCentral/">BMC</a> <a href="/P_Paolisso/">Pasquale Paolisso</a>
Samuel Hume (@drsamuelbhume) 's Twitter Profile Photo

This is genuinely paradigm-shifting 1-3% of patients diagnosed with (relatively) common diseases – atopic dermatitis, inflammatory bowel disease, and multiple sclerosis – actually have much rarer monogenic conditions, revealed by genome sequencing Given the obvious importance

This is genuinely paradigm-shifting 

1-3% of patients diagnosed with (relatively) common diseases – atopic dermatitis, inflammatory bowel disease, and multiple sclerosis – actually have much rarer monogenic conditions, revealed by genome sequencing

Given the obvious importance