Derek Flanzraich (@derekflanz) 's Twitter Profile
Derek Flanzraich

@derekflanz

Democratizing health | 2x venture-backed founder, including @Greatist | Helping with marketing, content, & AI through Healthyish

ID: 99095391

calendar_today24-12-2009 12:34:58

23,23K Tweet

9,9K Takipçi

1,1K Takip Edilen

Justin Mares (@jwmares) 's Twitter Profile Photo

I've written extensively about how our environment is poisoning us, creating the sickest generation of Americans we've ever seen. And I suspect one of the core contributors to Americans' poor health is their home environment. Think about it. Our ancestors lived outside by

Adam Grant (@adammgrant) 's Twitter Profile Photo

Bingeing TikTok reels may be hazardous to your well-being. 71 studies, >98k people: The more short-form videos teens and adults watched, the more they struggled with attention, self-control, and stress and anxiety. Read a book. Watch a movie. Long live longform.

Bingeing TikTok reels may be hazardous to your well-being.

71 studies, >98k people: The more short-form videos teens and adults watched, the more they struggled with attention, self-control, and stress and anxiety. 

Read a book. Watch a movie. Long live longform.
Eric Topol (@erictopol) 's Twitter Profile Photo

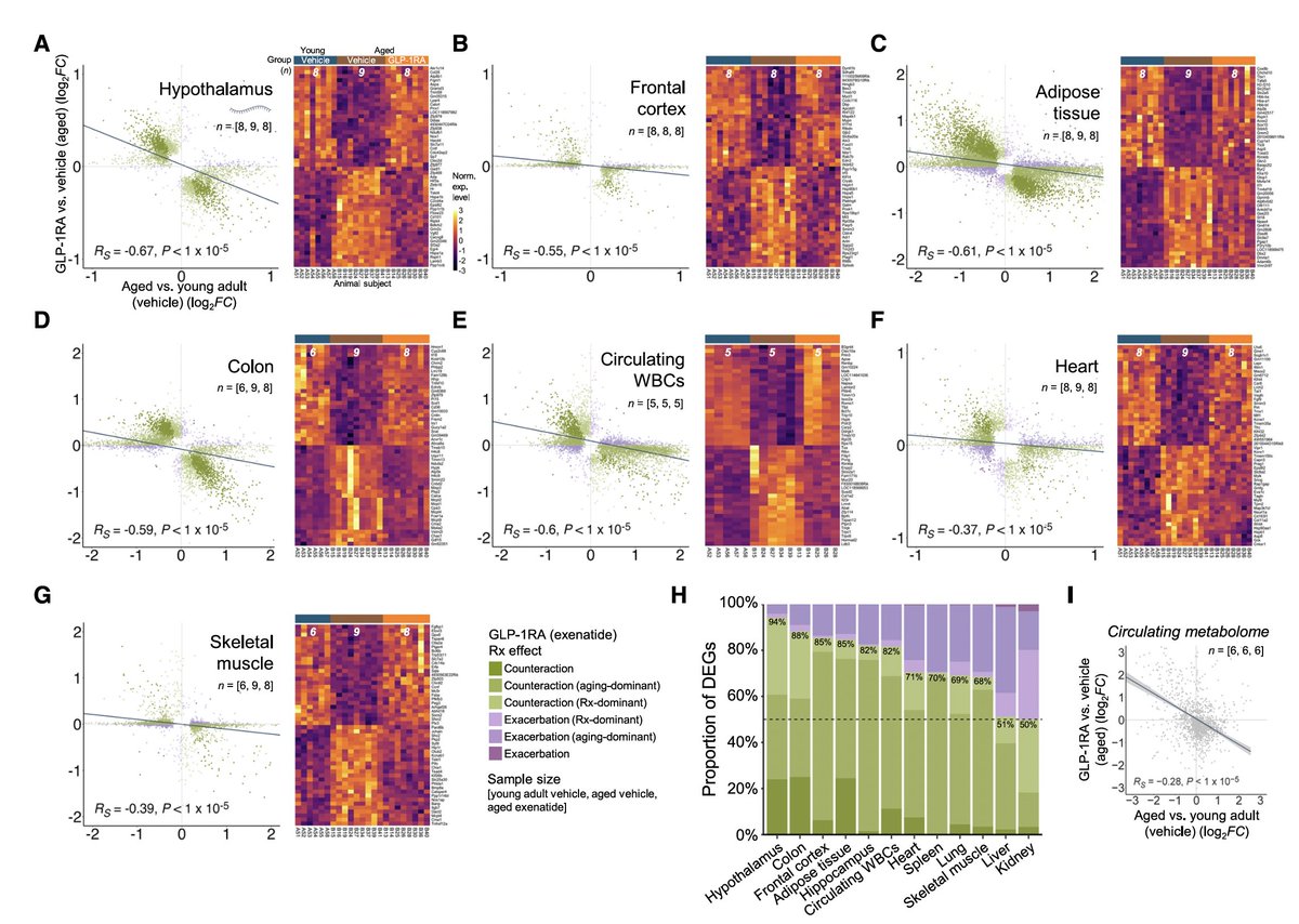
New Cell Metabolism Evidence for GLP-1 drug impact on countering body-wide aging at low doses in aged mice, brain (hypothalamus) dependent, with multi-omic assessment (RNA, methylation, and metabolomics) cell.com/cell-metabolis…

New <a href="/Cell_Metabolism/">Cell Metabolism</a> 
Evidence for GLP-1 drug impact on countering body-wide aging at low doses in aged mice, brain (hypothalamus) dependent, with multi-omic assessment (RNA, methylation, and metabolomics)  
cell.com/cell-metabolis…
TJ Parker⚡️ (@tjparker) 's Twitter Profile Photo

We made a bet at General Medicine that customers want broad selection, access, and convenience. Six months in, we've served customers in ~80% of counties in the US, across 800+ services, with an average NPS of 82. Onward!

We made a bet at General Medicine that customers want broad selection, access, and convenience. Six months in, we've served customers in ~80% of counties in the US, across 800+ services, with an average NPS of 82. Onward!