Jiang-Hui (Sloan) Wang (@sloanjhwang) 's Twitter Profile
Jiang-Hui (Sloan) Wang

@sloanjhwang

Research fellow, biologist in gene therapy, data scientist, and all-around nerd.

ID: 782773908

calendar_today26-08-2012 16:44:30

39 Tweet

76 Followers

314 Following

Guei-Sheung (Rick) Liu (@rickgsliu) 's Twitter Profile Photo

Our recent research shows the use of nanoparticle-based eye drops to improve corneal health! See the research featured on the cover of Theranostics Theranostics 2022;12(2):657-674. doi:10.7150/thno.65098 cera.org.au/high-tech-eye-…

Jiang-Hui (Sloan) Wang (@sloanjhwang) 's Twitter Profile Photo

Happy to share my PhD work out at Nucleic Acid Therapeutics, which shows miR-143 is essential for limiting endothelial cell–matrix adhesion, thus suppressing retinal neovascularization. w/Guei-Sheung (Rick) Liu Centre for Eye Research Australia paper: liebertpub.com/doi/10.1089/na…

Jiang-Hui (Sloan) Wang (@sloanjhwang) 's Twitter Profile Photo

Happy to share our pre-print work on MedRxiv. We defined the genes associated with age and AMD severity and cellular landscape of the aging retina in AMD patients with the EyeGEx database. w/Guei-Sheung (Rick) Liu Raymond Wong Centre for Eye Research Australia medrxiv.org/content/10.110…

Jiang-Hui (Sloan) Wang (@sloanjhwang) 's Twitter Profile Photo

Our latest preprint on Retinal transcriptome and cellular landscape in relation to the progression of diabetic retinopathy. Guei-Sheung (Rick) Liu Raymond Wong medrxiv.org/cgi/content/sh…

Jiang-Hui (Sloan) Wang (@sloanjhwang) 's Twitter Profile Photo

Our gene therapy work led by Dr Tom Edwards on an inherited retinal disease - Bietti crystalline dystrophy is finally out at Nature Portfolio. Thanks our collaborators @AlicePebay Dr. Grace Lidgerwood. Centre for Eye Research Australia nature.com/articles/s4159…

A/Prof Lauren Ayton (@drlaurenayton) 's Twitter Profile Photo

I am incredibly lucky to work with Tom and the Retinal Gene Therapy team at ⁦Centre for Eye Research Australia⁩ - this article by ⁦Liam MannixThe Age⁩ explains why these treatments are so important to patients and their families. ⁦#IRD #genetherapy smh.com.au/national/a-new…

Jiang-Hui (Sloan) Wang (@sloanjhwang) 's Twitter Profile Photo

Thrilled to be selected as a recipient of 2022 Australia to USA Graduate Scholarship by American Australian Association for my postdoc study at Yale. American Australian Association Centre for Eye Research Australia Yale University americanaustralian.org/2022-australia…

Jiang-Hui (Sloan) Wang (@sloanjhwang) 's Twitter Profile Photo

Happy to share our latest bioinformatic work on DR out at IOVS Journal. We for the first time identified severity-associated genes, and profiled both immune cells and retinal cells in relation to DR. Guei-Sheung (Rick) Liu Raymond Wong Centre for Eye Research Australia iovs.arvojournals.org/article.aspx?a…

Jiang-Hui (Sloan) Wang (@sloanjhwang) 's Twitter Profile Photo

Gene therapy is a promising one-off treatment for many inherited eye diseases, including Bietti crystalline dystrophy. We're working hard in the lab to deliver this hope at Centre for Eye Research Australia. Centre for Eye Research Australia cera.org.au/crystal-meltin…

Centre for Eye Research Australia (@eyeresearchaus) 's Twitter Profile Photo

Centre for Eye Research Australia invites Australian adults to take part in an anonymous 10-minute survey to help researchers understand public awareness of new gene technologies in healthcare. ow.ly/LWlz50LNkML

Centre for Eye Research Australia invites Australian adults to take part in an anonymous 10-minute survey to help researchers understand public awareness of new gene technologies in healthcare. ow.ly/LWlz50LNkML
Jiang-Hui (Sloan) Wang (@sloanjhwang) 's Twitter Profile Photo

Happy to share our years of work on TAK1 in retinal neovascularization, finally out at @PharmacolRes. Our data suggests TAK1 plays a crucial role in retinal neovascular pathologies and thus could be a therapeutic target. Guei-Sheung (Rick) Liu Centre for Eye Research Australia doi.org/10.1016/j.phrs…

Jiang-Hui (Sloan) Wang (@sloanjhwang) 's Twitter Profile Photo

Thrilled to share our comprehensive review with AAV pioneer Dr. Guangping Gao on rAAV as a gene therapy delivery vector for human diseases. Now live on @nature Signal Transduction and Targeted Therapy! Signal Transduction and Targeted Therapy (STTT) Centre for Eye Research Australia American Australian Association nature.com/articles/s4139…

Jiang-Hui (Sloan) Wang (@sloanjhwang) 's Twitter Profile Photo

Thrilled to share our latest review on #AAV-based gene therapy for ocular diseases, co-authored with leading AAV expert Prof. Guangping Gao at UMass Chan! 🧬 #genetherapy #inherited retinal diseases

Jiang-Hui (Sloan) Wang (@sloanjhwang) 's Twitter Profile Photo

Breaking Down 2025’s AAV Gene Therapy Advances for Retinal Diseases My summary with Retina Australia explores how these innovations could transform care for IRDs and AMD. retinaaustralia.com.au/aav-based-gene… #GeneTherapy #VisionResearch

Breaking Down 2025’s AAV Gene Therapy Advances for Retinal Diseases
My summary with <a href="/RetinaAustralia/">Retina Australia</a> explores how these innovations could transform care for IRDs and AMD. retinaaustralia.com.au/aav-based-gene…
#GeneTherapy #VisionResearch
IOVS Journal (@arvoiovs) 's Twitter Profile Photo

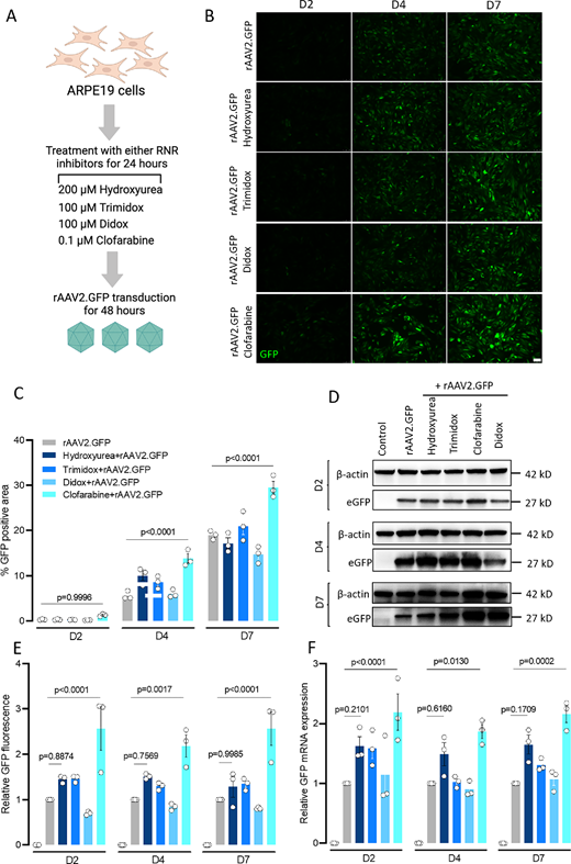
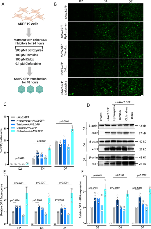
Jiang-Hui Wang et al. report that Clofarabine Enhances the Transduction Efficiency of Recombinant AAV2 in the Retina, iovs.arvojournals.org/article.aspx?a….

Jiang-Hui Wang et al. report that Clofarabine Enhances the Transduction Efficiency of Recombinant AAV2 in the Retina, iovs.arvojournals.org/article.aspx?a….
Jiang-Hui (Sloan) Wang (@sloanjhwang) 's Twitter Profile Photo

Excited to share our study: Clofarabine boosts AAV2 transduction up to 3.5× in vivo in the retina, with no added toxicity. 📌 First to systematically dissect how RNR inhibitors enhance AAV. 📷 Try adding clofarabine to your vectors. iovs.arvojournals.org/article.aspx?a…… #GeneTherapy #AAV

Excited to share our study: Clofarabine boosts AAV2 transduction up to 3.5× in vivo in the retina, with no added toxicity. 📌 First to systematically dissect how RNR inhibitors enhance AAV.  📷 Try adding clofarabine to your vectors. iovs.arvojournals.org/article.aspx?a…… #GeneTherapy #AAV