Aditya Jalkote
@rideraj3
"Electronics Engineer | Passionate about hardware projects, VLSI, and PCB design | ViT'25๐| Editor - cinematography ๐ธ๐ฅ | ๐ฎ๐ณ | Passion meets innovation๐ง|
ID: 1158897891597070339
https://youtube.com/channel/UCuDNdqdK8FF-Jz0bTWcrOFQ 07-08-2019 00:29:23
37 Tweet
47 Followers
56 Following
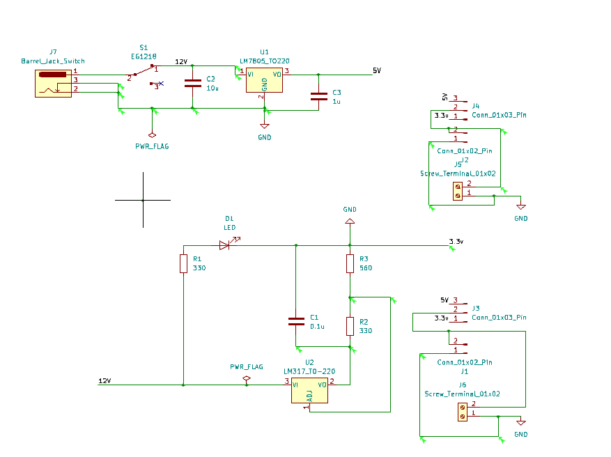
๐Calling All Hardware Enthusiasts ๐ง #Hardware Development โก #PCB Design (#KiCAD, Altium, Eagle) ๐ก #IoT & #Embedded Sys ๐ #PowerElectronics & #VLSI ๐ #Microcontrollers Letโs connect, collaborate! DM me๐! #HardwareDesign #semiconductor #ElectronicsEngineering #ECE #EEE
๐ Day 6: Fundamentals and Review Revised concepts for a stronger foundation ๐โ Explored editor preferences, board setup, and design rules ๐ ๏ธ Worked with zones, keep-outs, and interactive routing ๐ Feeling confident with PCB design basics! ๐ #PCBDesign #KiCad #Electronics