岡山理科大学理学部基礎理学科 (@ous_das) 's Twitter Profile
岡山理科大学理学部基礎理学科

@ous_das

岡山理科大学理学部基礎理学科です。 HP:das.ous.ac.jp、Facebook:facebook.com/das.ous、Instagram:instagram.com/das_ous

ID: 735716893168799746

linkhttp://www.das.ous.ac.jp/ calendar_today26-05-2016 06:19:11

3,3K Tweet

432 Followers

11 Following

山口県教育委員会-ふれあい夢通信 (@fureyume) 's Twitter Profile Photo

📢「山口県の先生」をめざすみなさん📢 「令和9年度(令和8年度実施)山口県公立学校教員採用候補者選考試験実施要項」を発表しました👇 pref.yamaguchi.lg.jp/soshiki/178/26… #山口県教育 #教員採用 #教採 #先生になるならやまぐちで #教員募集

📢「山口県の先生」をめざすみなさん📢

「令和9年度(令和8年度実施)山口県公立学校教員採用候補者選考試験実施要項」を発表しました👇
pref.yamaguchi.lg.jp/soshiki/178/26…

#山口県教育 #教員採用 #教採 #先生になるならやまぐちで #教員募集
山口県教育委員会-ふれあい夢通信 (@fureyume) 's Twitter Profile Photo

📢教職に興味をもっているみなさん📢 ⛄R8年度実施教員採用試験の志願者応援説明会❄を開催します🎵 日時 2月7日(土)🍓13:00~15:00    ※オンライン💻開催 お申込み・詳細はこちら👇 naruyama-seminar.jp #山口県教育 #教員採用 #教採 #なるやまセミナー

📢教職に興味をもっているみなさん📢

⛄R8年度実施教員採用試験の志願者応援説明会❄を開催します🎵

日時 2月7日(土)🍓13:00~15:00
   ※オンライン💻開催 

お申込み・詳細はこちら👇
naruyama-seminar.jp

#山口県教育 #教員採用  #教採 #なるやまセミナー
文部科学省 MEXT (@mextjapan) 's Twitter Profile Photo

/ 文部科学省では、 #教員資格認定試験 を実施しています。 \ 大学等で教職課程を履修していなかった方でも教員免許の取得が可能です!あなたの培ったスキルを「教育現場」で活かしてみませんか❓ ▼詳細はこちら 文部科学省HP mext.go.jp/a_menu/shotou/… 教職員支援機構HP nits.go.jp/shiken/2026/ju…

/
文部科学省では、
#教員資格認定試験 を実施しています。
\

大学等で教職課程を履修していなかった方でも教員免許の取得が可能です!あなたの培ったスキルを「教育現場」で活かしてみませんか❓

▼詳細はこちら
文部科学省HP mext.go.jp/a_menu/shotou/…
教職員支援機構HP nits.go.jp/shiken/2026/ju…
日本教育新聞 (@nikkyoweb) 's Twitter Profile Photo

教育学部入学時に「誓約書」 性暴力対策で kyoiku-press.com/post-306358/ 教員養成系の学部・学科では新年度から、性犯罪歴がないことを示す誓約書の提出を入学者に求める。こども家庭庁と文科省が昨年11月、こども性暴力防止法の施行を見据えて教職課程を置く大学に通知を出した。

岡山理科大学理学部基礎理学科 (@ous_das) 's Twitter Profile Photo

山口県教育委員会・令和7年度 『先生になるなら”やまぐち”で!セミナー 第6弾(志願者応援説明会)』開催 sites.google.com/g.ysn21.jp/nar…

山口県教育委員会・令和7年度 『先生になるなら”やまぐち”で!セミナー 第6弾(志願者応援説明会)』開催

sites.google.com/g.ysn21.jp/nar…
大阪市 教員採用 (@osakasikyousai) 's Twitter Profile Photo

令和9年度大阪市公立学校・幼稚園教員採用選考テスト受験案内を公表しました。 出願は、3月2日(月)から開始。 詳細は、受験案内をご確認ください。 city.osaka.lg.jp/kyoiku/page/00… #大阪市 #教員採用試験 #大阪市教員採用 #大阪市で先生になろう

令和9年度大阪市公立学校・幼稚園教員採用選考テスト受験案内を公表しました。
出願は、3月2日(月)から開始。
詳細は、受験案内をご確認ください。

city.osaka.lg.jp/kyoiku/page/00…

#大阪市
#教員採用試験
#大阪市教員採用
#大阪市で先生になろう
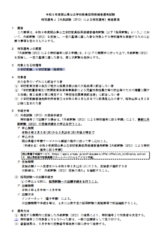
岡山理科大学理学部基礎理学科 (@ous_das) 's Twitter Profile Photo

令和9年度岡⼭県公⽴学校教員採⽤候補者選考試験における「外部試験(SPI3)による特別選考」について pref.okayama.jp/site/574/10165…

令和9年度岡⼭県公⽴学校教員採⽤候補者選考試験における「外部試験(SPI3)による特別選考」について
pref.okayama.jp/site/574/10165…
岡山理科大学理学部基礎理学科 (@ous_das) 's Twitter Profile Photo

新原准教授が「水・金属元素探査装置のフライトモデル開発と月面資源量の実測」(代表機関東京大学)に連携機関として参画いたします。 詳しくはこちらのプレスリリース(ous.ac.jp/common/files/2…)をご覧ください。

大阪市 教員採用 (@osakasikyousai) 's Twitter Profile Photo

2月28日(土)に、大阪市教員採用説明会を開催! 参加を検討いただいている方は、ぜひ、早期の申込をお願いします! 📝コーナー「教員採用選考テスト説明会」 内容:令和9年度(令和8年度実施)の教員採用選考テストの概要や出願方法等を詳しくお伝えします。

2月28日(土)に、大阪市教員採用説明会を開催! 参加を検討いただいている方は、ぜひ、早期の申込をお願いします!  
📝コーナー「教員採用選考テスト説明会」 
内容:令和9年度(令和8年度実施)の教員採用選考テストの概要や出願方法等を詳しくお伝えします。
岡山理科大学理学部基礎理学科 (@ous_das) 's Twitter Profile Photo

2月10日に理科分野のうち、東村研究室、杉山研究室、齋藤研究室、田邉研究室、森研究室の卒業研究発表会が、A0122教室にて開催されました。 instagram.com/p/DUkjcNJklfh/

2月10日に理科分野のうち、東村研究室、杉山研究室、齋藤研究室、田邉研究室、森研究室の卒業研究発表会が、A0122教室にて開催されました。

instagram.com/p/DUkjcNJklfh/
岡山理科大学理学部基礎理学科 (@ous_das) 's Twitter Profile Photo

2月10日、教職関連ゼミの卒業研究発表会がA1号館1階プレゼンテーションルームにて開催されました。 instagram.com/p/DUklVpFkli0/

2月10日、教職関連ゼミの卒業研究発表会がA1号館1階プレゼンテーションルームにて開催されました。
instagram.com/p/DUklVpFkli0/
岡山理科大学理学部基礎理学科 (@ous_das) 's Twitter Profile Photo

2月10日に、伊代野研究室、新原研究室、鎌滝研究室、藤木研究室の卒業研究発表会がA0123教室で開催されました。 instagram.com/p/DUkthAJknXo/

2月10日に、伊代野研究室、新原研究室、鎌滝研究室、藤木研究室の卒業研究発表会がA0123教室で開催されました。
instagram.com/p/DUkthAJknXo/
岡山理科大学理学部基礎理学科 (@ous_das) 's Twitter Profile Photo

令和9年度(令和8年度実施)山口県教員採用試験 「大学3年生受験オンライン説明会」 pref.yamaguchi.lg.jp/soshiki/178/33…

令和9年度(令和8年度実施)山口県教員採用試験
「大学3年生受験オンライン説明会」
pref.yamaguchi.lg.jp/soshiki/178/33…
岡山理科大学理学部基礎理学科 (@ous_das) 's Twitter Profile Photo

2月10日に数学分野の卒業研究発表会を開催しました。数学分野では稲葉研究室、長渕研究室、荒谷研究室、山崎研究室の4年生17名が発表を行いました。4年生の皆さん一年間お疲れ様でした。3年生の皆さんは自分たちの番ですので、今回の発表を参考に頑張ってください。

2月10日に数学分野の卒業研究発表会を開催しました。数学分野では稲葉研究室、長渕研究室、荒谷研究室、山崎研究室の4年生17名が発表を行いました。4年生の皆さん一年間お疲れ様でした。3年生の皆さんは自分たちの番ですので、今回の発表を参考に頑張ってください。