Nicolas Vuillamy 🦙 (@nicolasvuillamy) 's Twitter Profile
Nicolas Vuillamy 🦙

@nicolasvuillamy

CTO at Cloudity & OX Security contractor
Obsessed by clean code and alpacas
Creator of MegaLinter.io , npm-groovy-lint, sfdx-hardis & more OSS apps

ID: 849935002557186048

linkhttps://nvuillam.github.io/ calendar_today06-04-2017 10:41:10

676 Tweet

243 Followers

314 Following

Nicolas Vuillamy 🦙 (@nicolasvuillamy) 's Twitter Profile Photo

🪦This is it ! 🪦 After many years of good services, some commands are no longer part of #SalesforceCLI , like : ❌ sfdx force:source:deploy From now on, you must use: ✅ sf project deploy start Full post: linkedin.com/posts/nicolas-…

Nicolas Vuillamy 🦙 (@nicolasvuillamy) 's Twitter Profile Photo

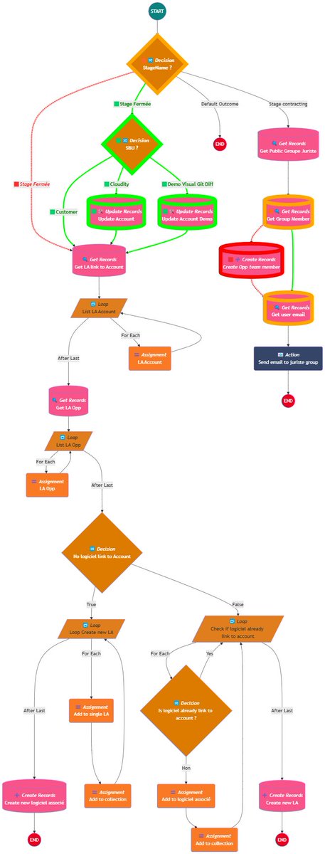
Damn it's ugly but... #VisualGitDiff for Salesforce #Flows is closer than ever ! Anyone with some #taste would like to #help with the colors / width / etc ... so at the end it would be less ugly ? 🤭 And if a #MermaidJs expert has some ideas to arrange the links... :)

Damn it's ugly but... #VisualGitDiff for <a href="/salesforce/">Salesforce</a>  #Flows is closer than ever !

Anyone with some #taste would like to #help with the colors / width / etc ... so at the end it would be less ugly ? 🤭

And if a #MermaidJs expert has some ideas to arrange the links... :)
Nicolas Vuillamy 🦙 (@nicolasvuillamy) 's Twitter Profile Photo

sfdx-hardis 2025 new features :) - Flow visual documentation with AI - Flow visual git diff with AI - More surprises ^^ youtu.be/JRKH5COUVQ0

Nicolas Vuillamy 🦙 (@nicolasvuillamy) 's Twitter Profile Photo

🤒 #SalesforceOptimizer, where have you been ? 😭 Almost 2 months that you are not working anymore.... I miss you, you are so useful to identify #TechnicalDebt in Salesforce orgs 🥹 issues.salesforce.com/issue/a028c000…

Nicolas Vuillamy 🦙 (@nicolasvuillamy) 's Twitter Profile Photo

Host your Salesforce documentation for free with Cloudflare free tier :) And enhance it with #Agentforce by activation Salesforce Foundations :) youtube.com/watch?v=AUipbK…

Nicolas Vuillamy 🦙 (@nicolasvuillamy) 's Twitter Profile Photo

First ever webinar with a part with 2 real guinea pigs discussing together from both sides of the atlantic ocean ❤️ Thanks a lot to Gabriel & Rodrigo for inviting me on CodandoTV to speak about #MegaLinter by OX Security , it was a very nice moment 🙏 youtu.be/_Qa0GN9Q1LE?si…

Tom Bassett (@crmtom92) 's Twitter Profile Photo

Did you miss Be More Open-Sourcerer with Nicolas Vuillamy 🦙 Catch up now on demand as a Audio or Video Podcast buff.ly/zrGPq1m #BeMore #Salesforce #Trailblazer #TrailblazerCommunity #SalesforceDevelopment #SalesforceDev #OpenSource

Takakura (@takashin198726) 's Twitter Profile Photo

sfdx-hardisが便利だったのでブログ記事書いた。 Salesforce向けのOSSで、無料のDeveloper Editionだけでこれだけできる