ガール美音 (@lucatu4649) 's Twitter Profile
ガール美音

@lucatu4649

漫画好きで自分でもちょっと描いたり、別名で時々載ったりしています

ID: 1487473405

calendar_today06-06-2013 10:48:07

49,49K Tweet

696 Followers

589 Following

蓮舫赤軍 (@inrispqr) 's Twitter Profile Photo

>左翼が金を持っていない事を知らなさすぎる 菅野完(9256万7260円)「 」 野間易通(2365万5658円)「 」 仁藤夢乃(colabo:3億6729万926円)「 」 駒崎弘樹(フローレンス:11億1400万)「 」

>左翼が金を持っていない事を知らなさすぎる

菅野完(9256万7260円)「 」
野間易通(2365万5658円)「 」
仁藤夢乃(colabo:3億6729万926円)「 」
駒崎弘樹(フローレンス:11億1400万)「 」
およしちゃん (@oyoshi_gujo) 's Twitter Profile Photo

郡上おどり運営委員会さんから今晩のおどり(8/11 下日吉町の秋葉祭/嵐璃橘之丞慰霊祭)の開催についてのお知らせが出ましたよ〜! 今後の警報がでるかどうかなんやって! #郡上八幡 #郡上おどり

およしちゃん (@oyoshi_gujo) 's Twitter Profile Photo

大雨警報により今晩の郡上おどりは中止になってまったって。 残念やけんど徹夜おどりに向けての2晩休憩と考えてみなさんゆっくりおやすみください! まだまだ雨がつづくみたいやし、お気をつけて🙏 (^_-) #郡上八幡 #郡上おどり #中止 #郡上市 #大雨警報

大雨警報により今晩の郡上おどりは中止になってまったって。
残念やけんど徹夜おどりに向けての2晩休憩と考えてみなさんゆっくりおやすみください!
まだまだ雨がつづくみたいやし、お気をつけて🙏
(^_-)
#郡上八幡 #郡上おどり #中止 #郡上市 #大雨警報
マコチ(ブロリーです🫡) (@downtown0510) 's Twitter Profile Photo

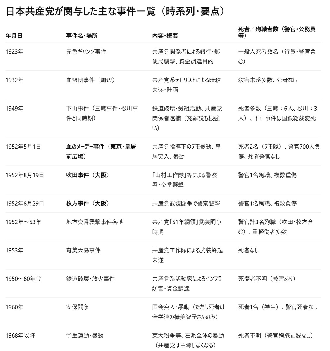
山添 拓 これらもデマですか? 都合が悪いとシカト決め込むスタイルですかね? 反日極左の凶悪犯罪者集団の共産党さん。 #日本共産党 #共産党は反日テロ組織 #共産党はしばき隊

<a href="/pioneertaku84/">山添 拓</a> これらもデマですか?

都合が悪いとシカト決め込むスタイルですかね?
反日極左の凶悪犯罪者集団の共産党さん。
#日本共産党 
#共産党は反日テロ組織 
#共産党はしばき隊
windsurfcafe🏄‍♂️🐾れいわ金銭組 (@windsurfcafe) 's Twitter Profile Photo

今年は豪雨災害が発生してしまいました れいわ関係者の注意喚起や援助の発信がほとんど見当たらない 夏休みか?🤣www

ガール美音 (@lucatu4649) 's Twitter Profile Photo

劣等番組サンデーモーニング 青木理、テレビ復帰「劣等民族」発言で地上波から10ヶ月消えた男 youtube.com/shorts/gy5Q-Sv… YouTubeより

ガール美音 (@lucatu4649) 's Twitter Profile Photo

マスメディア様の上から目線のコメントです。 自分達マスメディアの間違った報道は許されるらしいです。

ガール美音 (@lucatu4649) 's Twitter Profile Photo

ジブリ映画を平和の象徴みたいに持ち上げてドヤ顔している左翼活動家がけっこういますが、ジブリと言えどエンタメ。戦闘シーンも惨殺シーンもふんだんにある。 客を呼ぶためには右も左も関係ないのよ。 後、集団で作っている作品は監督は旗振り役。