乖乖@【blog圖黨】 (@blogtdorg) 's Twitter Profile
乖乖@【blog圖黨】

@blogtdorg

網絡漫畫工作者,【blog圖黨】™ 的永遠唯一作者,偶爾也替平媒畫和諧漫畫.

ID: 17936397

linkhttp://blogtd.org calendar_today07-12-2008 04:57:21

35,35K Tweet

5,5K Followers

1,1K Following

乖乖@【blog圖黨】 (@blogtdorg) 's Twitter Profile Photo

这是我老家,是我出生,长大的地方。我的童年,少年,青春期都在这里度过。这间两层的红砖屋二楼是我第一个独立的窝。也是我和乖嫂拍拖时私会的地方。那时候我们经常玩到三更半夜才回家,怕惊动父母,不敢开门进屋,而是直接翻墙上二楼。所以我真的是国内第一批翻墙用户😎

这是我老家,是我出生,长大的地方。我的童年,少年,青春期都在这里度过。这间两层的红砖屋二楼是我第一个独立的窝。也是我和乖嫂拍拖时私会的地方。那时候我们经常玩到三更半夜才回家,怕惊动父母,不敢开门进屋,而是直接翻墙上二楼。所以我真的是国内第一批翻墙用户😎
乖乖@【blog圖黨】 (@blogtdorg) 's Twitter Profile Photo

看到那么多人用 Deepseek 算命就不禁感叹,这些人的认知水平也是就这样,不但相信八字这种老旧的东西,还不知道早就有app能算八字,苹果商店一搜一大堆,根本就用不到Ai。占卦这事就是一种心理辅导,所谓"穷占卦富烧香",人在穷困之际最渴望掌握自己的命运,中国人穷了那么多年,这一行非常发达。

看到那么多人用 Deepseek 算命就不禁感叹,这些人的认知水平也是就这样,不但相信八字这种老旧的东西,还不知道早就有app能算八字,苹果商店一搜一大堆,根本就用不到Ai。占卦这事就是一种心理辅导,所谓"穷占卦富烧香",人在穷困之际最渴望掌握自己的命运,中国人穷了那么多年,这一行非常发达。
乖乖@【blog圖黨】 (@blogtdorg) 's Twitter Profile Photo

ChatGPT的确会出现幻觉,它竟然说健胃消食片:包含多种消化酶,适用于胃部不适、消化不良、胃胀气等问题。 这明明是种中成药,在我的严肃指出之下,它承认了错误。

ChatGPT的确会出现幻觉,它竟然说健胃消食片:包含多种消化酶,适用于胃部不适、消化不良、胃胀气等问题。
这明明是种中成药,在我的严肃指出之下,它承认了错误。
乖乖@【blog圖黨】 (@blogtdorg) 's Twitter Profile Photo

对票房冠军《哪吒2》完全没有兴趣,看到那人物画风设计造型就无语,一股浓浓的国产Ai味扑面而来。

乖乖@【blog圖黨】 (@blogtdorg) 's Twitter Profile Photo

红薯的最简单做法是用湿的厨房纸巾包裹后放微波炉里大火加热十分钟,效果绝对好,我刚测试过了☺️

红薯的最简单做法是用湿的厨房纸巾包裹后放微波炉里大火加热十分钟,效果绝对好,我刚测试过了☺️
乖乖@【blog圖黨】 (@blogtdorg) 's Twitter Profile Photo

我不刷短视频,也不用抖音,但是从现在开始,我要开始用抖音赚钱的生活了。 别问我为什么,MJ 应该懂我。

我不刷短视频,也不用抖音,但是从现在开始,我要开始用抖音赚钱的生活了。
别问我为什么,MJ 应该懂我。
乖乖@【blog圖黨】 (@blogtdorg) 's Twitter Profile Photo

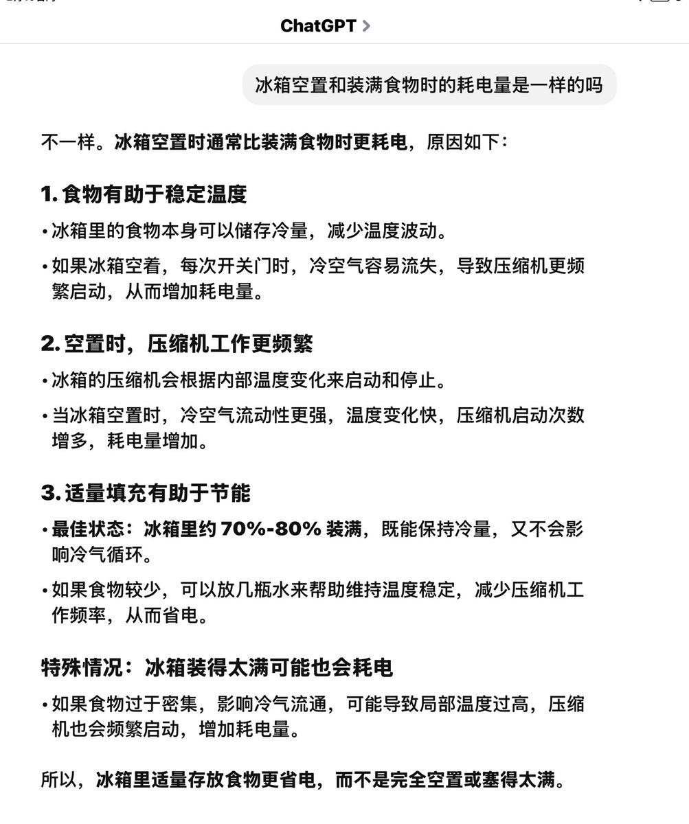
乖嫂嫌我食物储备太多,我说吃不完可以放冰箱。她马上说冰箱塞太多东西耗电,我转头就用Ai打她脸。 这的确是反直觉的冷知识,冰箱空置时其实更耗电。 就跟人的肚子里没真货更消耗社会资源一样。

乖嫂嫌我食物储备太多,我说吃不完可以放冰箱。她马上说冰箱塞太多东西耗电,我转头就用Ai打她脸。
这的确是反直觉的冷知识,冰箱空置时其实更耗电。
就跟人的肚子里没真货更消耗社会资源一样。
乖乖@【blog圖黨】 (@blogtdorg) 's Twitter Profile Photo

我没有宗教信仰,所以每一次度过人生难关.我都不会感谢神,我只会感谢曾经帮助过我的朋友。 我以后会好好赚钱报答你的,谢谢你🙏

我没有宗教信仰,所以每一次度过人生难关.我都不会感谢神,我只会感谢曾经帮助过我的朋友。
我以后会好好赚钱报答你的,谢谢你🙏
乖乖@【blog圖黨】 (@blogtdorg) 's Twitter Profile Photo

只要食材好,人人皆大厨。这句话我严重同意。与其花时间钻研高深厨艺.不如将这些时间用来赚钱买顶级食材,你会发现烹调其实超简单。

只要食材好,人人皆大厨。这句话我严重同意。与其花时间钻研高深厨艺.不如将这些时间用来赚钱买顶级食材,你会发现烹调其实超简单。
乖乖@【blog圖黨】 (@blogtdorg) 's Twitter Profile Photo

久违的食欲和饥饿感终于回来了☺️ 人到中年,体内各种元素分泌量会逐渐减少,必须自行补充,所以我也要正式开始大保健的生活啦。

久违的食欲和饥饿感终于回来了☺️
人到中年,体内各种元素分泌量会逐渐减少,必须自行补充,所以我也要正式开始大保健的生活啦。