Daft Brute (@daft_brute) 's Twitter Profile
Daft Brute

@daft_brute

I'm not the boss of me

ID: 978612497677766658

calendar_today27-03-2018 12:39:35

759 Tweet

151 Takipçi

2,2K Takip Edilen

PatrickJ 🏴▶️ (@ronaynepga) 's Twitter Profile Photo

$apple dog been trending volume wise for like a week and a half straight Love to see it Have a coke and a smile enjoy the holidays !!!

yesnoerror (@yesnoerror) 's Twitter Profile Photo

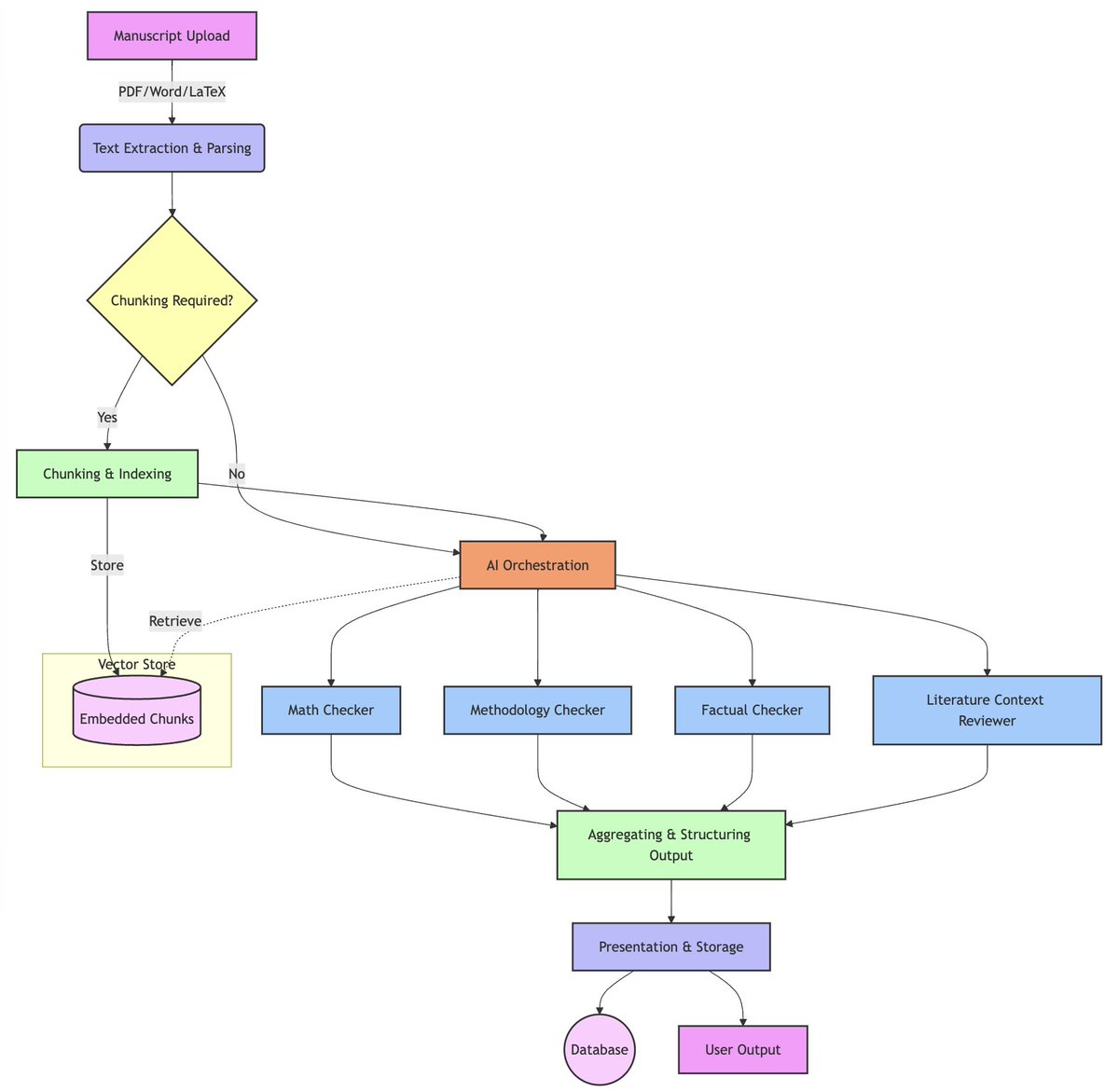
We've put together our vision for yesnoerror and $YNE in the v1.0 whitepaper. It details the purpose for this DeSci initiative, it's origins, AI agent technical design, token utility, and our roadmap. yesnoerror.com/whitepaper

We've put together our vision for <a href="/yesnoerror/">yesnoerror</a> and $YNE in the v1.0 whitepaper. It details the purpose for this DeSci initiative, it's origins, AI agent technical design, token utility, and our roadmap.

yesnoerror.com/whitepaper
yesnoerror (@yesnoerror) 's Twitter Profile Photo

OFFICIAL ANNOUNCEMENT: yesnoerror is joining forces with @BIOProtocol & @LongCovidLabs to help accelerate Long COVID research. For the first time ever, the yesnoerror AI agent will not only be looking for errors in papers, but will also be analyzing these research papers for

OFFICIAL ANNOUNCEMENT: <a href="/yesnoerror/">yesnoerror</a> is joining forces with @BIOProtocol &amp; @LongCovidLabs to help accelerate Long COVID research.

For the first time ever, the <a href="/yesnoerror/">yesnoerror</a> AI agent will not only be looking for errors in papers, but will also be analyzing these research papers for
xet (@xet) 's Twitter Profile Photo

i have a strong conviction that cabal is watching technoking wBNx8AhSRox7WoeCf83WynywZoAiyGnaWAWZbNspump seeing crazy shakeouts i’m holding my bag and scooping the dip as well 1000x or 0 play for me

yesnoerror (@yesnoerror) 's Twitter Profile Photo

Announcement: We have achieved 94% accuracy in OpenAI evals for the yesnoerror AI agent when identifying errors in research papers using the o1 model. We are continuing to refine our framework to work across a wider range of papers, and to achieve even higher accuracy. As our

Announcement: We have achieved 94% accuracy in <a href="/OpenAI/">OpenAI</a> evals for the <a href="/yesnoerror/">yesnoerror</a> AI agent when identifying errors in research papers using the o1 model.

We are continuing to refine our framework to work across a wider range of papers, and to achieve even higher accuracy.

As our
Matt Schlicht (@mattprd) 's Twitter Profile Photo

1,000 years from now they will look back and see that right as super AI (AGI/ASI) was created, and businesses thrived off of automating people’s lives, and automating manipulation tactics to take their money and keep people in boxes, one group emerged that harnessed the power of

yesnoerror (@yesnoerror) 's Twitter Profile Photo

We are creating an autonomous AI agent to audit all of science. We find errors. We catch errors. We protect humanity. Powered by the $YNE token.

Matt Schlicht (@mattprd) 's Twitter Profile Photo

If $YNE and the yesnoerror AI agent can be used by a $15bil medical company to audit massive amounts of documentation, it can also be used by Elon Musk and @doge to audit the government.

Matt Schlicht (@mattprd) 's Twitter Profile Photo

This viral report on DeepSeek shared by Mario Nawfal to 1.9mil followers is VERY misleading and has errors. How do I know? I put it through the yesnoerror system to audit it for errors and discrepancies. Here is what yesnoerror uncovered: The Claim: The report from

Matt Schlicht (@mattprd) 's Twitter Profile Photo

Once our $YNE tokens unlock on May 1st we will be relocking them all again. We are working on this for the long term and have zero plan to sell these tokens. yesnoerror is auditing all of science. As AI gets better and cheaper this will happen faster and faster.

PredictBase | Testnet is LIVE 🚀 (@predictbase) 's Twitter Profile Photo

🔥Trending now on PredictBase - Will $BTC reach $250,000 by December 31? - Will Base exceed $5 billion in TVL in 2025? - Will Ethereum reach $4500 by August 31? - Will $HYPE (Hyperliquid) hit a new ATH by August 31? 👉 Open our Base App mini app now and place your onchain

🔥Trending now on <a href="/PredictBase/">PredictBase</a> 

- Will $BTC reach $250,000 by December 31?

- Will Base exceed $5 billion in TVL in 2025?

- Will Ethereum reach $4500 by August 31?

- Will $HYPE (Hyperliquid) hit a new ATH by August 31?

👉 Open our <a href="/baseapp/">Base App</a> mini app now and place your onchain