
Cris Sgv
@crismsgv
May we meet again
Chemist 🧪 PhD student at CICBioGUNE
||| CompChem & ProtDesign
ID: 1452747852632018949
25-10-2021 21:24:47
133 Tweet
55 Followers
405 Following


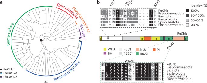
Excited to share our work published in Nature Biotechnology! We uncover and characterize a unique and highly versatile ancestral form of CRISPR-Cas12a (ReChb)! A big thanks to the whole team. 🧬 nature.com/articles/s4158… #SynBioLab CIC bioGUNE Igor Tascon Beisel Lab FUNDELA













