大紀元爆料平台 (@china_epoch) 's Twitter Profile
大紀元爆料平台

@china_epoch

🔥歡迎爆料 @china_epoch #新聞 youtube.com/c/djynews|Telegram:t.me/djynews|爆料: [email protected] |捐助: donate.epochtimes.com

ID: 1197988641655738368

linkhttp://www.epochtimes.com calendar_today22-11-2019 21:22:22

37,37K Tweet

119,119K Followers

75 Following

大紀元爆料平台 (@china_epoch) 's Twitter Profile Photo

北京洪災死傷慘重⚠️多村被洪水圍困⛰️ 道路坍塌、通訊中斷📵 救援隊難以進入,官方聲稱300人失聯❗️ 村民控訴失聯者遠超官方數字… 雨災背後,多座水庫同日洩洪卻隻字未提⁉️

大紀元爆料平台 (@china_epoch) 's Twitter Profile Photo

💥這不是電影劇情!😲 少林寺方丈釋永信,30年坐擁豪宅、商業帝國、政界靠山,如今竟翻船! 他背後的3大「保護傘」曝光,還牽出江澤民與習近平的暗線關係?! ▶️節目全揭密:ganjingworld.com/zh-TW/video/1h… #副部級和尚 #中共高層 #少林寺黑幕 #政治靠山 #爆料真相 #秦鵬政經觀察

大紀元爆料平台 (@china_epoch) 's Twitter Profile Photo

🚨【情報揭密】原來中共早已潛伏進台灣港口! 貨輪藏特種兵、少林寺變商業帝國、芯片鬆綁震動華府! 這集太猛,直接把中共的「三條暗線」全曝光! 👉 來源節目 @唐青看時事: youtu.be/ME9ZMKn4wlw #內幕曝光 #中共軍滲透 #芯片出口 #宗教貪腐 #爆料平台

大紀元爆料平台 (@china_epoch) 's Twitter Profile Photo

🔥飛機界大亂鬥! 波音 vs 空客,終於開打自由競爭! 不再靠補貼,看誰的飛機飛得又快又穩還不掉零件✈️💥 同一時間,美國繼續和中國談判貿易條件—— 一邊打飛機戰,一邊打貿易仗,美國這操作夠立體!🇺🇸🛩️📉 📺7/28 美東 英文新唐人節目《NTD Newsroom》現場網播+即時翻譯字幕,新唐人、大紀元同步轉播!

大紀元爆料平台 (@china_epoch) 's Twitter Profile Photo

🌍歐盟說:關稅?算了不玩了🙃 川普說:我贏了,讓世界貿易重新自由呼吸!🇺🇸💪 歐盟放棄關稅,川普大贏一場! 全球貿易新劇本上線中 → 「自由 + 安全」版本,川普親自編寫✍️ 下一站?或許是跟中國談個痛快? 📺 美東7/28下午 英文新唐人《NTD

大紀元爆料平台 (@china_epoch) 's Twitter Profile Photo

🚗⚡️特斯拉砸$165億下單三星 晶片美國造! 馬斯克不只要造車,他根本要造「超級電腦輪子」! 三星準備在德州晶圓廠生產,下一代AI6晶片專供特斯拉,車子快比人還聰明了! 馬斯克:我要的不是芯片,是汽車腦袋升級! 三星:沒問題,我們「韓」得住! 📺新唐人、大紀元同步直播,NTD

大紀元爆料平台 (@china_epoch) 's Twitter Profile Photo

💊現代醫療像修車行,只會換零件、灌油(藥)? 👨‍🔬全球健康論壇主席、GreenMedInfo 創辦人 賽耶爾·吉(Sayer Ji)說:夠了,我們要「身體主權」! 🌱他不是神醫,但他靠天然療法、食物和資訊自由,把醫療從藥廠手中搶回來,推動佛州禁氣象工程法案,讓天氣不再是實驗室的玩具☁️☠️

大紀元爆料平台 (@china_epoch) 's Twitter Profile Photo

🇺🇸💥美國:不是要跟你斷交啦,是要減少「被你整」的風險! 美中貿易官員在斯德哥爾摩見面第二天,召開記者會美國財政部長貝森特澄清:我們的關稅不是為了脫鉤,而是為了不要再被坑! 👉新唐人、大紀元全程網絡直播,還貼心配上即時翻譯字幕,讓你邊吃飯邊看戲! #美中貿易 #關稅不是分手

大紀元爆料平台 (@china_epoch) 's Twitter Profile Photo

🇬🇧🧹英國國會出手了! 直接把《中國日報》掃!出!門! 什麼「中國日報」?原來是中共的洗腦週刊,長年在英國國會辦公室免費送報。現在英國終於醒了: 「謝囉,我們這裡不收外送思想!」 新唐人、大紀元已全程網絡轉播,英文新唐人節目《NTD Newsroom》還附上即時翻譯字幕~ 吃瓜不懂中文也沒關係!

大紀元爆料平台 (@china_epoch) 's Twitter Profile Photo

🇺🇸🎖️弗林將軍火力全開! 作客《美國思想領袖》,直接點名: ⚠️「中共早就對美國發動超限戰!」 不是未來式,是進行式!不是冷戰,是你沒發現的熱戰! 從滲透教育、媒體、技術到經濟——中共不打一槍一彈,就搞你國家內爆。 大紀元全程直播《美國思想領袖》,有即時字幕,不怕聽不懂,只怕你不敢看!

大紀元爆料平台 (@china_epoch) 's Twitter Profile Photo

🌊北京洪災蔓延,官方通報30死,但災民直指「數據不實」,僅一村已有4死、逾300人失聯。 29日通報未提9座水庫同日洩洪,村民控訴:「農村房子不值錢,只能先放我們這邊」,救援受阻、通信中斷,情況令人憂慮。 epochtimes.com/b5/25/7/29/n14…

大紀元爆料平台 (@china_epoch) 's Twitter Profile Photo

👵紐約老人陷孤獨與貧困? 🏙️💸房租吃緊、營養難保…❗️ 👉 有三成60歲以下照護者「上有老、下有小」要照顧,每週花超過15小時照料家人! 還有86%得同時上全職班! 孤獨、焦慮正在蔓延…😟政府還要削福利? 他們怎麼撐下去?📉 💬如果你也「三明治一族」夾在中間,留言+1, 讓我們的聲音被聽見!

👵紐約老人陷孤獨與貧困?
🏙️💸房租吃緊、營養難保…❗️

👉 有三成60歲以下照護者「上有老、下有小」要照顧,每週花超過15小時照料家人!
還有86%得同時上全職班!

孤獨、焦慮正在蔓延…😟政府還要削福利?
他們怎麼撐下去?📉

💬如果你也「三明治一族」夾在中間,留言+1,
讓我們的聲音被聽見!
大紀元爆料平台 (@china_epoch) 's Twitter Profile Photo

江蘇「儲戶在銀行存35萬元, 取款時被清零了」💸 此話題登上熱搜榜,引發熱議 銀行竟稱是因「擔保人」身份就能直接劃走? ⚖️根據大陸法律,執行程序必須依法進行 如本案所示,銀行繞過司法程序 直接扣劃存款屬於違法行為! 即使康某確實為擔保人,也不能因此被直接劃帳! 網民留言:

江蘇「儲戶在銀行存35萬元, 取款時被清零了」💸
此話題登上熱搜榜,引發熱議

銀行竟稱是因「擔保人」身份就能直接劃走?

⚖️根據大陸法律,執行程序必須依法進行
如本案所示,銀行繞過司法程序

直接扣劃存款屬於違法行為!
即使康某確實為擔保人,也不能因此被直接劃帳!

網民留言:
大紀元爆料平台 (@china_epoch) 's Twitter Profile Photo

🔥北京高層發生了什麼? 中共四中全會終於敲定10月召開 但延遲背後疑雲重重! 軍頭失蹤、習家軍分裂、元老勢力動起來了? 習近平能穩住嗎?🤔 #中國政局 #習近平

🔥北京高層發生了什麼?

中共四中全會終於敲定10月召開
但延遲背後疑雲重重!

軍頭失蹤、習家軍分裂、元老勢力動起來了?
習近平能穩住嗎?🤔

#中國政局 #習近平
大紀元爆料平台 (@china_epoch) 's Twitter Profile Photo

🌟台灣民主自由, 再度成焦點! 美國國家民主基金會會長來台第4次! 稱台灣是「自由世界前線」🇹🇼🇺🇸 美國「國家民主基金會」再度訪台 挺台自由、反對威權擴張👊 威爾遜感謝賴總統接待, 表示很榮幸來到「自由世界前線」台灣 並敬佩台灣人民爭取自由人權的努力,

🌟台灣民主自由, 再度成焦點!
美國國家民主基金會會長來台第4次!
稱台灣是「自由世界前線」🇹🇼🇺🇸

美國「國家民主基金會」再度訪台
挺台自由、反對威權擴張👊

威爾遜感謝賴總統接待,
 表示很榮幸來到「自由世界前線」台灣

 並敬佩台灣人民爭取自由人權的努力,
大紀元爆料平台 (@china_epoch) 's Twitter Profile Photo

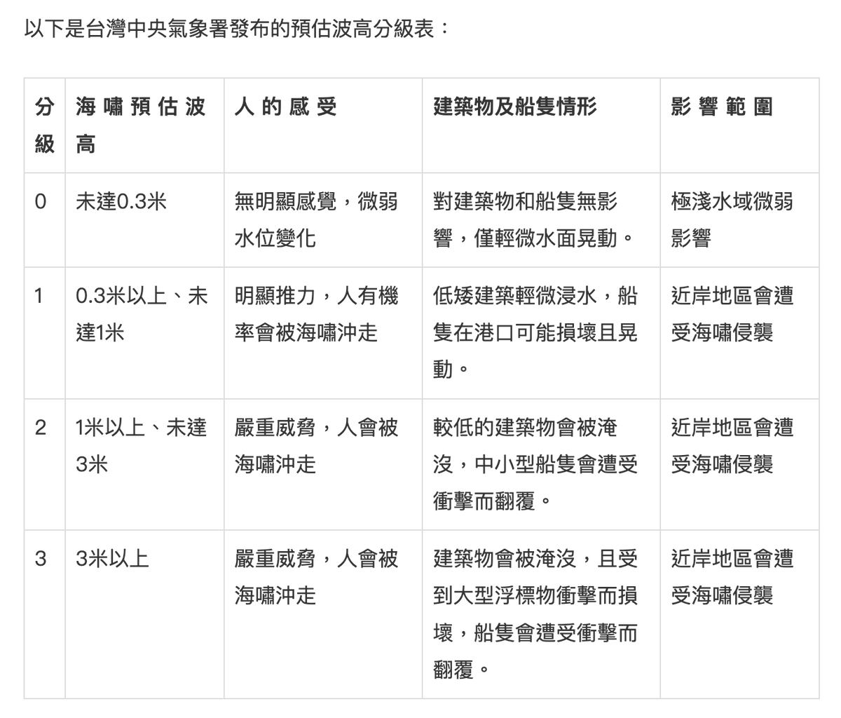
‼️7月30日,俄羅斯遠東地區發生強震 引發多國對海嘯高度警戒! 專家指出,海嘯波可達時速700公里, 即使浪高僅30公分也足以將人沖走! 與一般海浪不同,海嘯更像猛烈洪水, 具有強烈破壞力! 台灣中央氣象署已發布的預估波高分級表 ⚠️專家呼籲民眾警覺,遠離海灘!

‼️7月30日,俄羅斯遠東地區發生強震
引發多國對海嘯高度警戒!

專家指出,海嘯波可達時速700公里,
即使浪高僅30公分也足以將人沖走!

與一般海浪不同,海嘯更像猛烈洪水,
具有強烈破壞力!

台灣中央氣象署已發布的預估波高分級表
⚠️專家呼籲民眾警覺,遠離海灘!