Carolina Alarcón Payer (@capayer) 's Twitter Profile
Carolina Alarcón Payer

@capayer

Dra. en Farmacia. Farmacéutica de Hospital. Unidad de Farmacia OncoHematológica en Hospital Universitario Virgen de las Nieves.

ID: 1214886076449460224

calendar_today08-01-2020 12:26:44

2,2K Tweet

428 Followers

516 Following

Benlazar S M A (@smbenlazar) 's Twitter Profile Photo

2026 Update on the Management of Diffuse Large B-Cell Lymphoma |American Journal of Hematology | Blood Research Journal | Wiley Online Library onlinelibrary.wiley.com/doi/10.1002/aj… #lymsm #DLBCL

2026 Update on the Management of Diffuse Large B-Cell Lymphoma |American Journal of Hematology | Blood Research Journal | Wiley Online Library onlinelibrary.wiley.com/doi/10.1002/aj… #lymsm #DLBCL
EL MUNDO (@elmundoes) 's Twitter Profile Photo

Cinco mil médicos contra el Estatuto Marco frente al ministerio de Mónica García: "Hacía falta ya una huelga en Sanidad" elmundo.es/ciencia-y-salu…

Jucil Nacional (@jucilnacional) 's Twitter Profile Photo

🚨🚨 #JUCIL, asociación profesional de la Guardia Civil, alerta a través de este vídeo al ministro de Transportes, Óscar Puente, sobre el preocupante estado de las carreteras en España. Miles de compañeros recorren cada día nuestras carreteras.. ¡MAÑANA, TARDE, NOCHE...24/7!

Joserra (@jramonfernandez) 's Twitter Profile Photo

Esto es peligrosísimo. No es un reto, es inducción al suicidio. Una intoxicación con paracetamol puede dar lugar a un fallo hepático fulminante en cuestión de horas que va a requerir un trasplante hepático para evitar la muerte.

Arturo Pérez-Reverte (@perezreverte) 's Twitter Profile Photo

"El tirano gobierna para su propio provecho. Y como nunca reconoce leyes por encima de su voluntad, busca perpetuar su poder mediante el miedo, el descrédito y la eliminación de los hombres respetables y eminentes". (Aristóteles. Política)

"El tirano gobierna para su propio provecho. Y como nunca reconoce leyes por encima de su voluntad, busca perpetuar su poder mediante el miedo, el descrédito y la eliminación de los hombres respetables y eminentes".
(Aristóteles. Política)
Rubén Pardo Martínez (@rubenpardogeo) 's Twitter Profile Photo

El aspecto que presenta el Corral del Veleta es verdaderamente alucinante. Estoy convencido de que tiene que haber zonas -como la de la esquina inferior izquierda de la fotografía- con espesores de nieve superiores a 10-15 m. ¿Qué pensáis? 📷: Eduardo Armiño Músico Luthier.

El aspecto que presenta el Corral del Veleta es verdaderamente alucinante. Estoy convencido de que tiene que haber zonas -como la de la esquina inferior izquierda de la fotografía- con espesores de nieve superiores a 10-15 m. ¿Qué pensáis? 📷: Eduardo Armiño Músico Luthier.
Julio Mayol (@juliomayol) 's Twitter Profile Photo

Algún sector social no ve bien que los médicos, como personal estatutario, exijamos mejoras laborales. Pero si la única alternativa es el desprecio y el intento de humillación pública (clasismo, elitismo, etc), las cosas no pintan bien para el sistema. #solounaidea

Joserra (@jramonfernandez) 's Twitter Profile Photo

Ya tenemos padres, aquí, en España que rechazan administrar la vitamina K al nacimiento, incluso por vía oral. Es cuestión de tiempo que tengamos que atender a neonatos con hemorragias intracraneales graves absolutamente evitables. Todo por creer en fuentes de desinformación.

Arturo Pérez-Reverte (@perezreverte) 's Twitter Profile Photo

"Cuando los cargos recaen en gente sin educación política ni disciplina moral, el Estado se debilita. Gobernar requiere conocer las leyes y firmeza para aplicarlas; y los mediocres, faltos de ambas cosas, ejercen la autoridad con peligrosa improvisación". (Polibio. Historias)

"Cuando los cargos recaen en gente sin educación política ni disciplina moral, el Estado se debilita. Gobernar requiere conocer las leyes y firmeza para aplicarlas; y los mediocres, faltos de ambas cosas, ejercen la autoridad con peligrosa improvisación". 
(Polibio. Historias)
Bécquer🇪🇸✒🔡 (@gustavoadolf_) 's Twitter Profile Photo

"A veces el verdadero descanso no está en irse lejos… está en quedarse. Nos vendieron la idea de que descansar es viajar, desconectarse en otro país, hacer algo extraordinario. Pero a veces el verdadero lujo es cerrar la puerta de tu casa y no deberle nada al mundo por unas

"A veces el verdadero descanso no está en irse lejos…
está en quedarse. Nos vendieron la idea de que descansar es viajar, desconectarse en otro país, hacer algo extraordinario. Pero a veces el verdadero lujo es cerrar la puerta de tu casa y no deberle nada al mundo por unas
S.E.F.H (@sefh_) 's Twitter Profile Photo

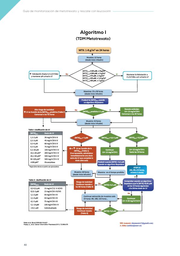
🆕🧪Guía de monitorización de metotrexato y rescate con leocovorin Grupo PK.gen SEFH  Un documento práctico para el manejo seguro del MTX a altas dosis en pacientes oncohematológicos. Incluye: ✅ Medidas de soporte previas a la administración ✅ Monitorización farmacocinética

🆕🧪Guía de monitorización de metotrexato y rescate con leocovorin <a href="/GrupoPKgen_SEFH/">Grupo PK.gen SEFH</a> 

Un documento práctico para el manejo seguro del MTX a altas dosis en pacientes oncohematológicos. Incluye:

✅ Medidas de soporte previas a la administración
✅ Monitorización farmacocinética
Ahmed Kotb (@ahmedko45911157) 's Twitter Profile Photo

AML Therapeutic Timeline🧬 •1970–2000s: 7+3backbone ± •2017 :Targeted era begins  –FLT3(midostaurin, gilteritinib, quizartinib)  –IDH1/2(ivosidenib, enasidenib)  –CPX-351 for AML-MR  –Venetoclax + HMA/LDAC for unfit/older • 2024–2025: Menin inhibitors (revumenib, ziftomenib)

AML Therapeutic Timeline🧬

•1970–2000s: 7+3backbone ± 
•2017 :Targeted era begins
 –FLT3(midostaurin, gilteritinib, quizartinib)
 –IDH1/2(ivosidenib, enasidenib)
 –CPX-351 for AML-MR
 –Venetoclax + HMA/LDAC for unfit/older
• 2024–2025: Menin inhibitors (revumenib, ziftomenib)
José María de Pablo (@chemadepablo) 's Twitter Profile Photo

Ojalá, algún día, poder escuchar a actores y a cineastas opinando sobre cine (como un arquitecto sobre arquitectura, o un médico sobre medicina). ¿De verdad a alguien le importa lo que un actor opine sobre política?