gondez (@bromo48828191) 's Twitter Profile
gondez

@bromo48828191

humoris

ID: 1481820431686733827

calendar_today14-01-2022 02:48:28

275 Tweet

12 Takipçi

137 Takip Edilen

Captain Jhyan (@jhyanstrudel) 's Twitter Profile Photo

After doing more research, I had to grab another Crypto Chicks NFTs has a new username!. The art is top notch, the team behind it seems incredible and the project is poised for a big breakout. Let’s go #CCARMY!!

After doing more research, I had to grab another <a href="/Crypto__Chicks/">Crypto Chicks NFTs has a new username!</a>.  The art is top notch, the team behind it seems incredible and the project is poised for a big breakout.  Let’s go #CCARMY!!
AIBTC (@aipwdao) 's Twitter Profile Photo

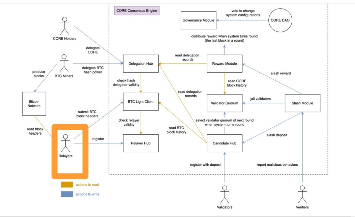
Relayers: Responsible for relaying BTC block headers to the Core network. In order to relay, a potential Relayer must register with the network and lockup a refundable CORE deposit. Anyone can deposit and become a relayer on Core.

Relayers: Responsible for relaying BTC block headers to the Core network.
In order to relay, a potential Relayer must register with the network and
lockup a refundable CORE deposit. Anyone can deposit and become a
relayer on Core.
Kitaro World (@kitarostudios) 's Twitter Profile Photo

In 3 weeks…Kitaro World has gone from: 1️⃣ 2D Half Body 2️⃣ 2D Full Body 3️⃣ 3D Half/Full Body What’s next? ⁉️ IRL wearables? 😹 Show us your full bodies, we’ll show you ours! #KitaroNFT #NFTjapan #kitarofollowkitaro #anime #KitaroWorld

In 3 weeks…Kitaro World has gone from:

1️⃣ 2D Half Body
2️⃣ 2D Full Body
3️⃣ 3D Half/Full Body

What’s next? ⁉️
IRL wearables? 😹

Show us your full bodies, we’ll show you ours!

#KitaroNFT #NFTjapan #kitarofollowkitaro #anime #KitaroWorld