Howard Yim (@howard__yim) 's Twitter Profile
Howard Yim

@howard__yim

LECTURER 👨‍🏫 in 🦠🔬🧫🥼🏳️‍🌈#Virology, #Microbiology, #Coloncancer #Microbiome #InnateImmunity #MolecularBiology @MRC_microbiome @UNSWMedicine #SARSCOV2

ID: 910621211205394432

linkhttps://research.unsw.edu.au/people/dr-howard-yim calendar_today20-09-2017 21:46:30

1,1K Tweet

463 Takipçi

497 Takip Edilen

Howard Yim (@howard__yim) 's Twitter Profile Photo

A new book "Gastrointestinal Oncology ‐ A Critical Multidisciplinary Team Approach 2e" is released In Chapter 1, we discussed how #microbiomes & risk factors influence gastrointestinal cancer development Microbiome Research Centre Emad El-Omar UNSW Medicine & Health onlinelibrary.wiley.com/doi/10.1002/97…

Emad El-Omar (@emadelomar) 's Twitter Profile Photo

Very important document on live biotherapeutic products Gut Journal Microbiome Research Centre Sunny Wong Justin Lee Development of live biotherapeutic products: a position statement of Asia-Pacific Microbiota Consortium gut.bmj.com/content/early/…

Howard Yim (@howard__yim) 's Twitter Profile Photo

Our latest paper reveal: Colorectal polyps display major shifts in host gene expression & mucosal virome composition. Specific viral taxa correlate with cancer- or tumour-suppressive pathways eGastroenterology #microbiome Microbiome Research Centre UNSW Medicine & Health egastroenterology.bmj.com/content/3/3/e1…

eGastroenterology (@egastro_bmj) 's Twitter Profile Photo

🌍 Just published in eGastroenterology! 🧫Mucosal DNA and RNA virome alterations and their interactions with human RNA and microRNA transcriptomes in colorectal polyps 🌐Pathway enrichment analysis of host transcriptomic signatures in polyps. #Colorectalneoplasms

🌍 Just published in eGastroenterology!
🧫Mucosal DNA and RNA virome alterations and their interactions with human RNA and microRNA transcriptomes in colorectal polyps
🌐Pathway enrichment analysis of host transcriptomic signatures in polyps. #Colorectalneoplasms
eGastroenterology (@egastro_bmj) 's Twitter Profile Photo

📸 Latest Review in eGastroenterology! 🧫 Mucosal DNA and RNA virome alterations and their interactions with human RNA and microRNA transcriptomes in colorectal polyps 📚 Mucosal virome composition in polyps. #Colorectalneoplasms #ColonicNeoplasms #ColonicPolyps

📸 Latest Review in eGastroenterology!
🧫 Mucosal DNA and RNA virome alterations and their interactions with human RNA and microRNA transcriptomes in colorectal polyps
📚 Mucosal virome composition in polyps. #Colorectalneoplasms #ColonicNeoplasms #ColonicPolyps
eGastroenterology (@egastro_bmj) 's Twitter Profile Photo

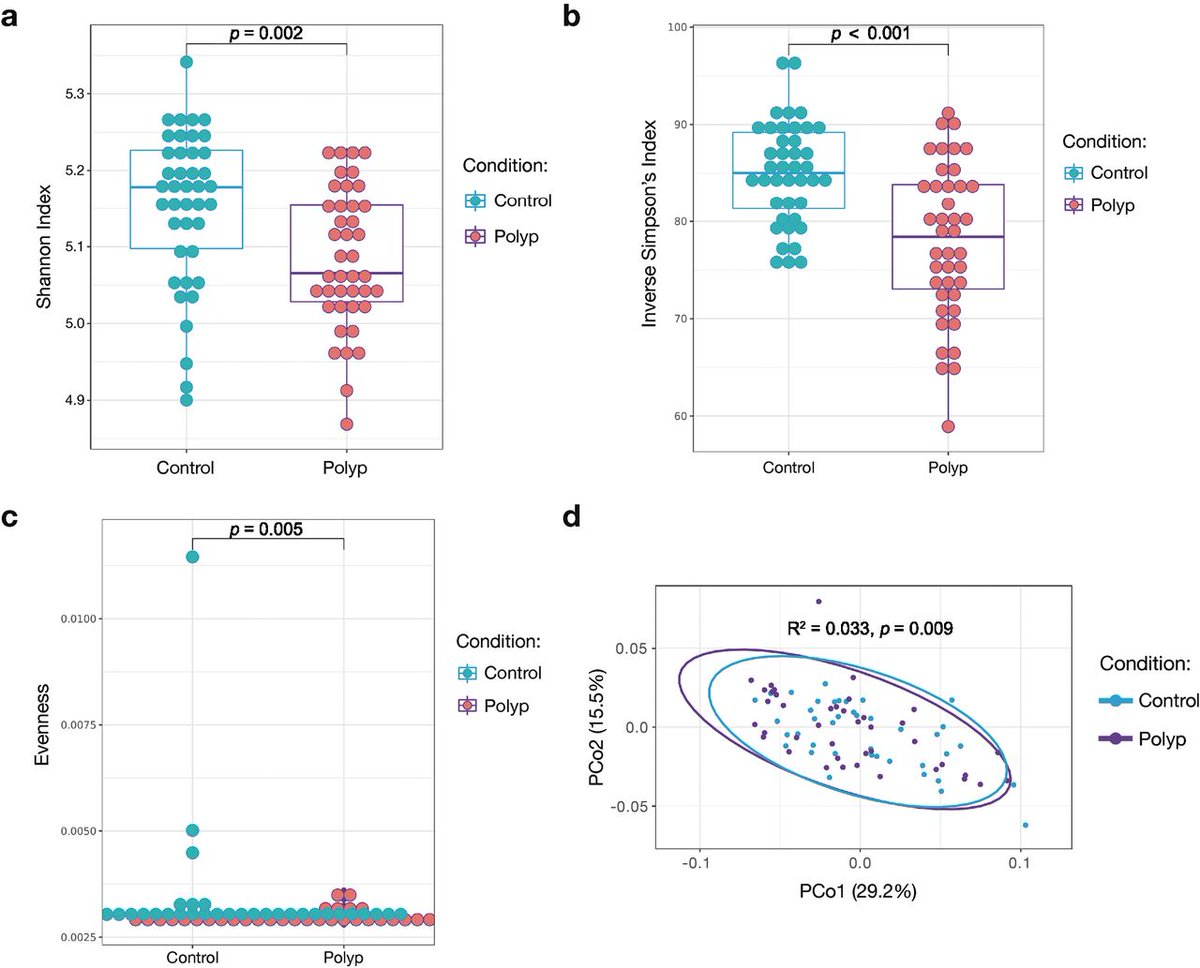
🔬 New insights into colorectal polyps 🧫 Mucosal DNA and RNA virome alterations and their interactions with human RNA and microRNA transcriptomes in colorectal polyps 📝 Comparison of mucosal virome between polyps and their adjacent normal tissues. #Colorectalneoplasms

🔬 New insights into colorectal polyps
🧫 Mucosal DNA and RNA virome alterations and their interactions with human RNA and microRNA transcriptomes in colorectal polyps
📝 Comparison of mucosal virome between polyps and their adjacent normal tissues. #Colorectalneoplasms
eGastroenterology (@egastro_bmj) 's Twitter Profile Photo

🔥 Explore groundbreaking research in eGastroenterology! 🧫 Mucosal DNA and RNA viromealterations and their interactions with human RNA and microRNA transcriptomes in colorectal polyps 📰 Network showing significant correlations between mucosal virome signatures and RNA/miRNA

🔥 Explore groundbreaking research in eGastroenterology!
🧫 Mucosal DNA and RNA viromealterations and their interactions with human RNA and microRNA transcriptomes in colorectal polyps
📰 Network showing significant correlations between mucosal virome signatures and RNA/miRNA
eGastroenterology (@egastro_bmj) 's Twitter Profile Photo

🚀 Breakthrough! 🧫 Mucosal DNA and RNA virome alterations and their interactions with human RNA and microRNA transcriptomes in colorectal polyps 📖 This study suggests that alterations in host transcriptomes and virome of colorectal polyps are correlated, providing a

🚀 Breakthrough!
🧫 Mucosal DNA and RNA virome alterations and their interactions with human RNA and microRNA transcriptomes in colorectal polyps
📖 This study suggests that alterations in host transcriptomes and virome of colorectal polyps are correlated, providing a
Howard Yim (@howard__yim) 's Twitter Profile Photo

Great to be at the UNSW Founders 10x Demo Event — amazing energy and innovation on display! Proud that UNSW continues to lead as Australia’s #1 university for commercialization. 💡 Microbiome Research Centre St George & Sutherland Medical Research Foundation

Great to be at the UNSW Founders 10x Demo Event — amazing energy and innovation on display!

Proud that <a href="/UNSW/">UNSW</a> continues to lead as Australia’s #1 university for commercialization. 💡

<a href="/MRC_microbiome/">Microbiome Research Centre</a> 
<a href="/SSMRF_official/">St George & Sutherland Medical Research Foundation</a>
eGastroenterology (@egastro_bmj) 's Twitter Profile Photo

🚀 Our Volume 3, Issue 3 is fully online! 📚 Explore all the newly published articles — read, download, and share with your network. #OpenAccess #AcademicPublishing 🙌 egastroenterology.bmj.com/content/3/3

🚀 Our Volume 3, Issue 3 is fully online!
📚 Explore all the newly published articles — read, download, and share with your network. #OpenAccess #AcademicPublishing
🙌 egastroenterology.bmj.com/content/3/3
eGastroenterology (@egastro_bmj) 's Twitter Profile Photo

🔍Volume 3, Issue 3 #eGastroenterology 🌟This cover illustrates a diverse array of viruses embedded within the human colorectal mucosa, representing the altered DNA and RNA virome landscape in colorectal polyps. 🌟The image reflects the complex interplay between the mucosal

🔍Volume 3, Issue 3 #eGastroenterology
🌟This cover illustrates a diverse array of viruses embedded within the human colorectal mucosa, representing the altered DNA and RNA virome landscape in colorectal polyps. 
🌟The image reflects the complex interplay between the mucosal