Ankit Walia (@ankitwalia21) 's Twitter Profile
Ankit Walia

@ankitwalia21

A plant biologist investigating mechanisms of cellular growth and morphogenesis from a hormonal and microtubule-cytoskeleton perspective.

ID: 1009880504794058753

linkhttps://www.slcu.cam.ac.uk/people/walia-ankit calendar_today21-06-2018 19:27:29

61 Tweet

120 Takipçi

79 Takip Edilen

Maizel Lab @maizel-lab.bsky.social (@alexismaizel) 's Twitter Profile Photo

Tissue-Scale Mechanical Coupling Reduces Morphogenetic Noise to Ensure Precision during Epithelial Folding - ScienceDirect ⁦@COSHeidelberg⁩ Lemke lab sciencedirect.com/science/articl…

Ankit Walia (@ankitwalia21) 's Twitter Profile Photo

This is really exciting stuff - bipolar recruitment of NEK6 on MTs. This might help to better understand how preexisting MT turnover is integrated with new array organization!

Steven Strogatz (@stevenstrogatz) 's Twitter Profile Photo

"It is high time that the full story of Indian mathematics from Vedic times through 1600 became generally known." - David Mumford, in his wonderful book review of "Mathematics in India", by Kim Plofker [PDF here]. (ht Cliff Pickover math prof) ams.org/notices/201003…

Tedrick Thomas Salim Lew (@tedricktslew) 's Twitter Profile Photo

Excited to share our latest work on using Nanocarbons sensor to study wound-induced H2O2 signaling wave across plant species, out today in Nature Plants ! 🌿🌱🧪 Article: nature.com/articles/s4147…

Excited to share our latest work on using <a href="/nanocarbons/">Nanocarbons</a> sensor to study wound-induced H2O2 signaling wave across plant species, out today in <a href="/NaturePlants/">Nature Plants</a>  ! 🌿🌱🧪 

Article: nature.com/articles/s4147…
Yvon Jaillais (@yvonjaillais) 's Twitter Profile Photo

Cool paper by Enrique Rojo & friends PNASNews They identified and clones 17 modified transport to the vacuole (mtv) mutants! ➡️ER- and microtubule-associated compartment (EMAC) & kinesins involved in the transport of soluble cargo to the plant vacuole pnas.org/content/early/…

Cool paper by Enrique Rojo &amp; friends <a href="/PNASNews/">PNASNews</a> 

They identified and clones 17 modified transport to the vacuole (mtv) mutants!

➡️ER- and microtubule-associated compartment (EMAC) &amp; kinesins involved in the transport of soluble cargo to the plant vacuole

pnas.org/content/early/…
david alabadí 🍊 dalabadi.bsky.social (@alabadidavid) 's Twitter Profile Photo

Awsome work combining protein structure and biochemistry to unravel how GAs or auxin are deactivated, by Ueguchi-Tanaka’s lab: A common allosteric mechanism regulates homeostatic inactivation of auxin and gibberellin | Nature Communications nature.com/articles/s4146…

ISTAustria (@istaustria) 's Twitter Profile Photo

Check out the study published in Nature Communications by researchers from the group of #ISTAustria Professor Eva Benková nature.com/ncomms #TrustinMinds #LifeSciences

Check out the study published in Nature Communications by researchers from the group of #ISTAustria Professor Eva Benková nature.com/ncomms #TrustinMinds #LifeSciences
Alexander Jones 🌈 (@xanderjones82) 's Twitter Profile Photo

The Jones Team is recruiting people to join our diverse and friendly group to work on plant hormones. Plants, Imaging, SynBio - oh my! #Plantscijobs Please RT! Sainsbury Laboratory Cambridge University (SLCU) Cambridge University jobs.cam.ac.uk/job/25820/ Closing 24 May jobs.cam.ac.uk/job/25835/ Closing 31 May

The Jones Team is recruiting people to join our diverse and friendly group to work on plant hormones.

Plants, Imaging, SynBio - oh my!

#Plantscijobs

Please RT!

<a href="/slcuplants/">Sainsbury Laboratory Cambridge University (SLCU)</a> <a href="/Cambridge_Uni/">Cambridge University</a> 

jobs.cam.ac.uk/job/25820/ Closing 24 May

jobs.cam.ac.uk/job/25835/ Closing 31 May
Hardtke Lab 🇨🇭 (@hardtke_lab) 's Twitter Profile Photo

Wow. Transfer of Striga hermonthica strigolactone receptors into Arabidopsis impairs Striga-style strigolactone-dependent germination that can bypass gibberellin-dependent germination. nature.com/articles/s4147…

Ankit Walia (@ankitwalia21) 's Twitter Profile Photo

Great combination of techniques - getting closer to address some of the outstanding questions in the field of MT nucleation.

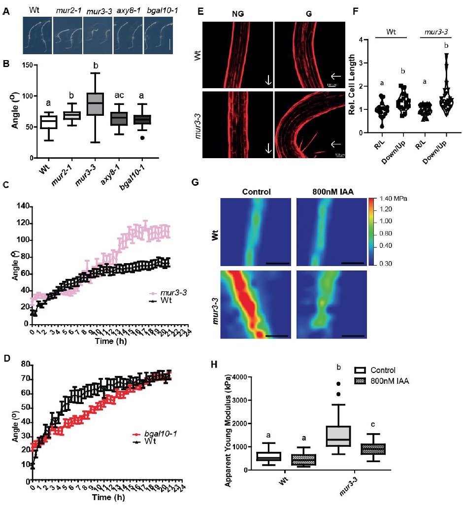
Kleine-Vehn Lab (@kleinevehnlab) 's Twitter Profile Photo

Please, have a look at this major update on our collaborative work investigating xyloglucans and its involvement in differential tissue expansion in plants sneak preview bioRxiv: biorxiv.org/content/10.110…

Please, have a look at this major update on our collaborative work investigating xyloglucans and its involvement in differential tissue expansion in plants 

sneak preview <a href="/biorxivpreprint/">bioRxiv</a>: biorxiv.org/content/10.110…
Krisztina Ötvös (She/Her) (@nitric25) 's Twitter Profile Photo

A teaser for our new preprint! Nutrient dependent phosphorylation of auxin transporter synchronizes cell divisions and elongation in adjacent tissue layers. ISTAustria, Wabnik Lab (mostly check @wabniklab.bsky.social), @marcomarconi83, @CBG_Madrid, Rodrigo A. Gutierrez biorxiv.org/content/10.110…

Dr James Lloyd (@jamespblloyd) 's Twitter Profile Photo

This is such an important paper. Terminators are often overlooked but an extremely important component in gene expression. Not passive, interchangeable parts but have complex interactions with promoters and introns. As the paper says, this has important implications in synbio

The Plant Cell (@theplantcell) 's Twitter Profile Photo

Live Imaging of Microtubule Organization, Cell Expansion, and Intercellular Space Formation in Arabidopsis Leaf Spongy Mesophyll Cells #MesophyllCells #PlantSci buff.ly/3nEqTJC

Live Imaging of Microtubule Organization, Cell Expansion, and Intercellular Space Formation in Arabidopsis Leaf Spongy Mesophyll Cells #MesophyllCells #PlantSci buff.ly/3nEqTJC
Anirban Baral (@anirbanbaral) 's Twitter Profile Photo

IT's OUT !! Part of my postdoc work @_SLU umea in collaboration with @RDPlab is published Developmental Cell. We look into how developmental signalling can have very different effect under mechanical constraint It was covered by @SpanishBiotech for preLights cell.com/developmental-…

Jorge Hernández-García @jorgehg.bsky.social (@minojhg) 's Twitter Profile Photo

Finally out in Current Biology! Some clues on a possible role for DELLAs in a liverwort. Thanks to Rui Sun 孙芮 we are gonna know more soon!...but so far so good, thanks to the people involved and all the previous comments and criticism bioRxiv cell.com/current-biolog…