Diven (@aboutdreamfly) 's Twitter Profile
Diven

@aboutdreamfly

d1v.ai
ex-BuidlerDAO co-founder & core-dev
Say「Done」rather than 「Just do it」

ID: 1466443630680453120

linkhttp://github.com/aboutmydreams calendar_today02-12-2021 16:26:45

44 Tweet

111 Takipçi

340 Takip Edilen

BNB Chain (@bnbchain) 's Twitter Profile Photo

Zero2Hero中文训练营 #AMA 来了! 申请流程、课程设置...在这里预约会议: x.com/i/spaces/1gqxv… 📅 Mar. 1st 🕕 8:00 PM GMT+8 规则: 1️⃣ 关注@BNBChain 2️⃣ Like, RT本条推文并评论你的问题 3️⃣ 3个最佳问题提出者将会分享$100 USDT的奖金池 还没报名训练营?点击👉wkf.ms/3XMrx9e

Zero2Hero中文训练营 #AMA 来了!

申请流程、课程设置...在这里预约会议:
x.com/i/spaces/1gqxv…

📅 Mar. 1st
🕕 8:00 PM GMT+8

规则:
1️⃣ 关注@BNBChain
2️⃣ Like, RT本条推文并评论你的问题
3️⃣ 3个最佳问题提出者将会分享$100 USDT的奖金池

还没报名训练营?点击👉wkf.ms/3XMrx9e
Diven (@aboutdreamfly) 's Twitter Profile Photo

I just preordered #Chapter2 from Seeker | Solana Mobile! If you missed out on Solana Saga, don't miss out on what's next, and the chance to refer others and climb the leaderboard. solanamobile.com/refer/aboutdre…

Diven (@aboutdreamfly) 's Twitter Profile Photo

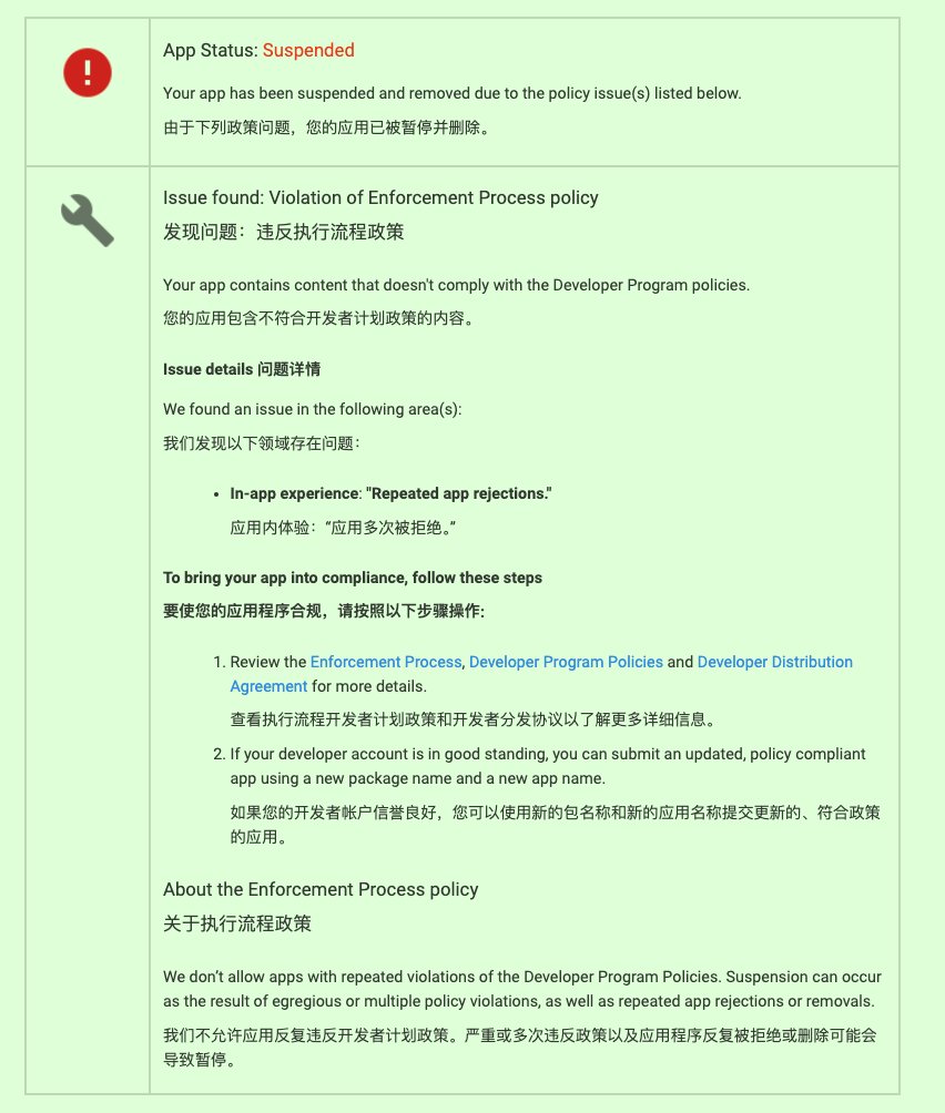
挺无语的,上架 Google Play 来回拒绝调整了两三次,第三次拒绝的时候直接给我封禁了,现在都这么严格的么,虽然说「如果开发者帐户信誉良好,可以使用新包名和新应用名重新提交」,谁希望好端端再换个名字啊。。

挺无语的,上架 Google Play 来回拒绝调整了两三次,第三次拒绝的时候直接给我封禁了,现在都这么严格的么,虽然说「如果开发者帐户信誉良好,可以使用新包名和新应用名重新提交」,谁希望好端端再换个名字啊。。
Diven (@aboutdreamfly) 's Twitter Profile Photo

The vibe at the SUI Palm Island party was amazing, and the view from the sky pool was absolutely stunning! Loved this event!