
Timothy McCulloch
@timmcculloch
ID: 1390233864841302016
06-05-2021 09:16:14
15 Tweet
130 Followers
194 Following

Thrilled to contribute with Timothy McCulloch and The TWells Lab with our review highlighting the applications and trends of immunotherapies towards bacterial infection, with the work highlighted in the cover at Trends in Microbiology UQ News UQ Medicine Translational Research Institute. cell.com/trends/microbi…


Thrilled to share our last paper at Wiley Immunology. This study with our PhD candidate Timothy McCulloch UQ News Translational Research Institute showed for the first time that NK cells can acquire tissue residency characteristics during bacterial infection, among other cool data. onlinelibrary.wiley.com/doi/full/10.11…

It’s great to be here in Washington for the #AAI2023 with Timothy McCulloch . If you like to network with Australia-based NK enthusiasts, please come to say hi and see our new histories in the poster sessions today.


Check out our recent review in Trends in Cancer on how weaponising NK cells can be a golden bullet for novel anti cancer immunotherapy approaches UQ News Translational Research Institute. Amazing cover suggestion by the first author Joshua Wong highlighted in the published issue.


Thanks for hosting me for a seminar Timothy McCulloch there Uniklinik Bonn. It was great to visit your current institution and meet everyone.


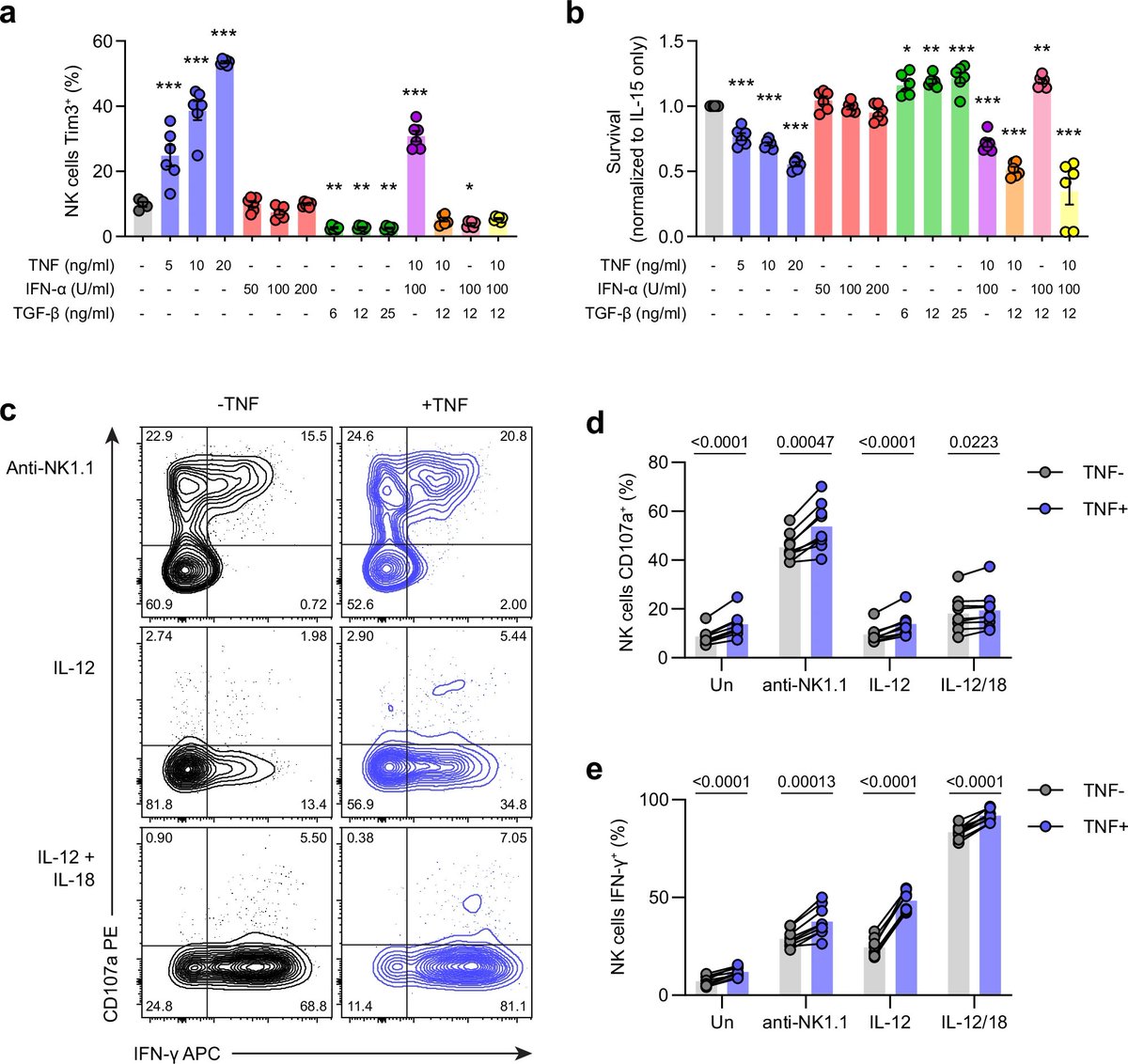
Dichotomous outcomes of TNFR1 and TNFR2 signaling in NK cell-mediated immune responses during inflammation Fernando Guimaraes Timothy McCulloch nature.com/articles/s4146…


How does TNF signalling impact NK cell function through TNFR1 and TNFR2? Check out our new Nature Communications article with Timothy McCulloch and collaborators, unveiling how TNF receptor pathways shape immune responses during inflammation Translational Research Institute UQ News rdcu.be/d0dO4

The last paper from my PhD with Fernando Guimaraes is finally out in Nature Communications! With Gustavo Rossi and Louisa Frances Alim we explore how TNF impacts NK cells through TNFR1 and TNFR2. UQ Medicine Translational Research Institute rdcu.be/d0dO4

Grateful to have worked closely with legends Timothy McCulloch, Gustavo Rossi and Fernando Guimaraes on this work and absolutely chuffed to finally share it with everyone! 🥳 Many thanks to everyone involved! Check it out ⬇️

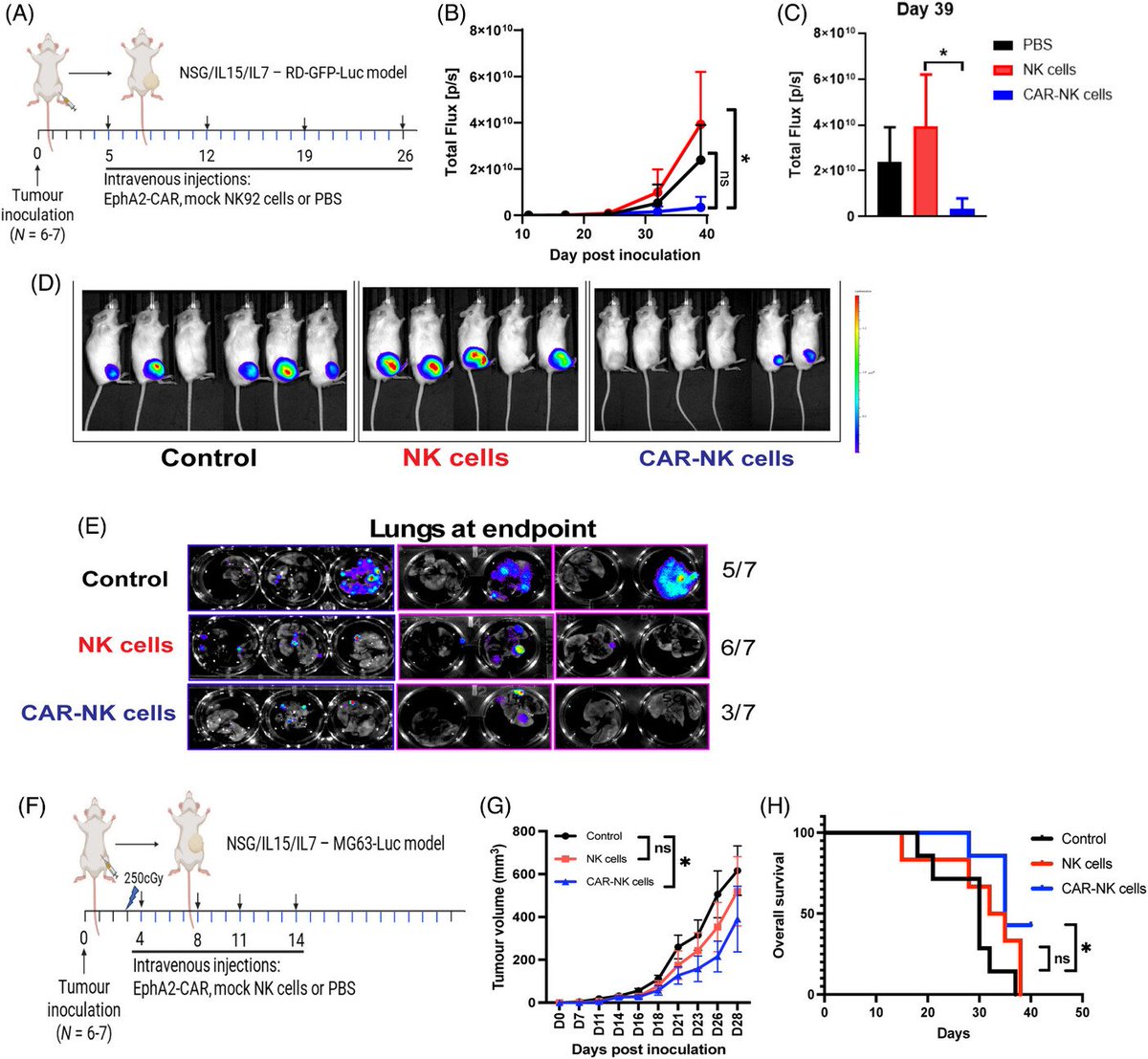
Excited to share our latest study from my group at Translational Research Institute UQ Medicine #Frazer Institute with great collaborators! We explored and highlighted the EphA2-CAR NK cell potential using mRNA for pediatric sarcomas (rhabdomyosarcoma, Ewing, osteosarcoma). doi.org/10.1002/ctm2.7…


Enhancement of anti-sarcoma immunity by NK cells engineered with mRNA for expression of a EphA2-targeted CAR onlinelibrary.wiley.com/doi/10.1002/ct… @drlamp Fernando Guimaraes



Thrilled our ICB paper was awarded 2024 Publication of the Year by @ASIimmunology! Co-led by our lab’s first PhD grad Dr. Timothy McCulloch (now @uni_bonn). Huge thanks to The TWells Lab, Gustavo Rossi, all collaborators, ASI & ICB! 📄 lnkd.in/g-GHJz4s #TIGIT #ICB #ASI2025
