Therese Cordero Dumit (she/her) (@theresemariec) 's Twitter Profile
Therese Cordero Dumit (she/her)

@theresemariec

🇩🇴🇱🇧 - Hopkins Neuroscience & Psychology Alumna 🧠 MSRP Bio’19. 5th Year Gruber Fellow @YaleIBio PhD candidate in the @ishizukalab. DC aficionado

ID: 66548027

calendar_today18-08-2009 01:02:18

22,22K Tweet

547 Takipçi

607 Takip Edilen

Science Immunology (@sciimmunology) 's Twitter Profile Photo

A new #nanoparticle design selectively activates the innate #DNA-sensing #cGAS-#STING pathway in conventional type I #DendriticCells to boost anti-#tumor activity. Jinming Gao Lab Learn more: scim.ag/5TL

A new #nanoparticle design selectively activates the innate #DNA-sensing #cGAS-#STING pathway in conventional type I #DendriticCells to boost anti-#tumor activity. <a href="/JinmingGaoLab/">Jinming Gao Lab</a>

Learn more: scim.ag/5TL
Cell Press (@cellpressnews) 's Twitter Profile Photo

Ancient #retroviruses may be to thank for the evolution of vertebrate #myelin tissue—and, by extension, our large, complex brains. Read more in Cell: cell.com/cell/fulltext/… Altos Labs Tanay Ghosh, Robin J.M. Franklin

Ancient #retroviruses may be to thank for the evolution of vertebrate #myelin tissue—and, by extension, our large, complex brains.

Read more in <a href="/CellCellPress/">Cell</a>:
cell.com/cell/fulltext/…

<a href="/altos_labs/">Altos Labs</a> Tanay Ghosh, Robin J.M. Franklin
uché blackstock, md (@uche_blackstock) 's Twitter Profile Photo

UF fired 13 full-time diversity, equity and inclusion positions and ended 15 administrative appointments for faculty Friday. It also eliminated the office of the Chief Diversity Officer and ended DEI contracts with outside vendors, according to a Friday memo.

The Royal Society (@royalsociety) 's Twitter Profile Photo

Why is science a core subject? Our animation aimed at students aged 14 to 16 explains the key transferable skills gained from studying science and the relevance of science to all future careers. #NationalCareersWeek royalsociety.org/news-resources…

YSM Office of Diversity, Equity & Inclusion (@yalemeddei) 's Twitter Profile Photo

Yale PATHS provides students with critical online conversations, trainings, information, role models, mentors, tools, and resources specifically tailored to advance to an MD, MD/PhD, or PhD. Applications close on March 28th. #PATHS, #CienciaPR, #MD, #PhD bit.ly/PATHS_Applicat…

Yale PATHS provides students with critical online conversations, trainings, information, role models, mentors, tools, and resources specifically tailored to advance to an MD, MD/PhD, or PhD. Applications close on March 28th. #PATHS, #CienciaPR, #MD, #PhD bit.ly/PATHS_Applicat…
Ivan Zanoni (@lo_zanzi) 's Twitter Profile Photo

nature⁩ today is on 🔥 re #EveryCellIsAnImmuneCell! Radulovic &co show that learning leads transient DNA damage in hippocampal neurons that is sensed by #TLR9 that in turn drives repair & allows #memory formation preventing neurocognitive defects! nature.com/articles/s4158…

Kerrie Greene (@kerriegreene_) 's Twitter Profile Photo

I successfully defended my PhD Thesis today at Yale Department of Immunobiology!!!! Such an honor to share one of three projects I've pursued during my time in the Iwasaki (Prof. Akiko Iwasaki) Lab! Thank you to all my friends, family, and mentors for their support today! #PhD #MDPhDToBe

I successfully defended my PhD Thesis today at <a href="/YaleIBIO/">Yale Department of Immunobiology</a>!!!! Such an honor to share one of three projects I've pursued during my time in the Iwasaki (<a href="/VirusesImmunity/">Prof. Akiko Iwasaki</a>) Lab! Thank you to all my friends, family, and mentors for their support today! #PhD #MDPhDToBe
Mario Peña-Hernández 🇲🇽 (@marioph13) 's Twitter Profile Photo

Thrilled to share the first publication of my Ph.D. thesis today in @naturemicrobiol with @wilenlab and @virusesimmunity. Here we synthesized, recovered, and studied two of the closest known relatives of SARS-CoV-2 from bats that were recently discovered in Laos to assess their

Niko McCarty 🧫 (@nikomccarty) 's Twitter Profile Photo

This "frugal CRISPR kit" costs about $2. It includes a cell-free extract (no living cells), plasmids encoding colorful proteins, and Cas9 + guide RNAs. Students express colorful proteins in the extract & then use CRISPR to cut the protein-coding genes, leading to loss of color.

This "frugal CRISPR kit" costs about $2.

It includes a cell-free extract (no living cells), plasmids encoding colorful proteins, and Cas9 + guide RNAs.

Students express colorful proteins in the extract &amp; then use CRISPR to cut the protein-coding genes, leading to loss of color.
‏Martyrs of Gaza (@gazamartyrs) 's Twitter Profile Photo

If this post appears on your feed, please share and comment. The account is under shadowban. Your engagement is important for amplifying the Palestinian voice.

Waggoner Lab (@labwaggoner) 's Twitter Profile Photo

Underrepresented minority faculty in the USA face a double standard in promotion and tenure decisions nature.com/articles/s4156…

Underrepresented minority faculty in the USA face a double standard in promotion and tenure decisions
nature.com/articles/s4156…
Journal of Cell Biology (@jcellbiol) 's Twitter Profile Photo

New work from Charlie Bond & @Melike_Lak et al offers multiplexed DNA-PAINT super-resolution pipeline for investigating #organelle heterogeneity with single organelle resolution, identifying up to 8 subsets of late #endosomes/#lysosomes in a single cell hubs.la/Q02WCK_P0

New work from <a href="/Charlie_R_Bond/">Charlie Bond</a> &amp; @Melike_Lak et al offers multiplexed DNA-PAINT super-resolution pipeline for investigating #organelle heterogeneity with single organelle resolution, identifying up to 8 subsets of late #endosomes/#lysosomes in a single cell hubs.la/Q02WCK_P0
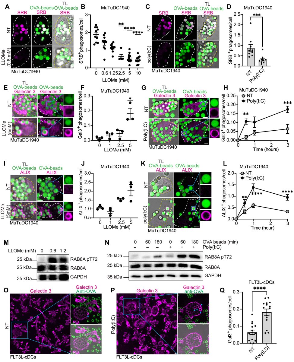
Gerone Gonzales (@geronegon) 's Twitter Profile Photo

Very happy to share the latest work from the Johnathan Canton lab at U Calgary , out in Science Immunology investigating how APOL7C leads to antigen escape in the phagosome-to-cytosol pathway of cross presentation in cDCs! (1/11) science.org/doi/10.1126/sc…

Very happy to share the latest work from the <a href="/CantonJohnathan/">Johnathan Canton</a>  lab at <a href="/UCalgary/">U Calgary</a> , out in <a href="/SciImmunology/">Science Immunology</a>  investigating how APOL7C leads to antigen escape in the phagosome-to-cytosol pathway of cross presentation in cDCs! (1/11)

science.org/doi/10.1126/sc…