
Shikanov Lab
@shikanovlab
ID: 1237067625454174208
09-03-2020 17:28:12
67 Tweet
182 Takipçi
74 Takip Edilen

Shikanov Lab Congratulations 🌻 to Andrea Jones, a superstar PhD student 🌟 U-M BME, for receiving the 2022 Gridley Mckim-Smith Foundation for Women's Wellness Fellowship award acknowledging Andrea's work towards creating the human ovarian cell atlas #WomensHealth CZI Science

Thanks to Ariella Shikanov for visiting ISCRM at UW and for the inspiring seminar presentation! It was such a pleasure to learn about the Shikanov Lab's exciting efforts in transforming women's health using biomaterials! Glad you could reunite with former Michigan Chemical Engineering ugrad @IKopyeva!


Thank you ISCRM at UW for hosting Shikanov Lab seminar of reproductive tissue engineering! I also got a chance to meet with the first PhD graduate from my lab, Dr. Jiwon Kim U-M BME



Congratulations to maria g castro for induction as an AIMBE fellow #GoBlue Michigan Medicine






Excited 🤩 to attend the SFBiomaterials and for my @Shikanovlab students present their #reproductivehealth related research


Congratulations to senior undergraduate Ansen Tan on a fantastic poster presentation on extracellular matrix in the human ovary at the Michigan Engineering Design Expo! Ansen will be starting his PhD studies at @northwesternu in the fall. #gofollicles




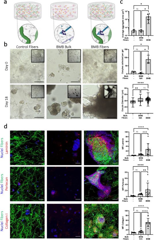
Super excited to share our paper using matrix-templating fibrous hydrogels in Bioactive Materials! Claire Tomaszewski Shikanov Lab Baker Lab Bioactive Materials U-M BME #biomaterials #follicles sciencedirect.com/science/articl…





