SAP BPM (@sap_bpm) 's Twitter Profile
SAP BPM

@sap_bpm

Fan-club of the Book: Applying Real-World BPM in an SAP Environment by the Authors

ID: 934057682

linkhttp://www.sap-press.com/products/Applying-Real%252dWorld-BPM-in-an-SAP-Environment.html calendar_today08-11-2012 09:17:25

111 Tweet

604 Takipçi

460 Takip Edilen

SAP BPM (@sap_bpm) 's Twitter Profile Photo

NEW DATES: LEAD Process eXpert Certification in Copenhagen, Washington DC, Johannesburg, Moscow & Melbourne. leadingpractice.com/certification/…

SAP BPM (@sap_bpm) 's Twitter Profile Photo

Process eXpert Certification in 10-13 June in Copenhagen w. focus on BPM, Process Modelling & Architecture... leadingpractice.com/certification/…

LEADing Practice ® (@lead_standards) 's Twitter Profile Photo

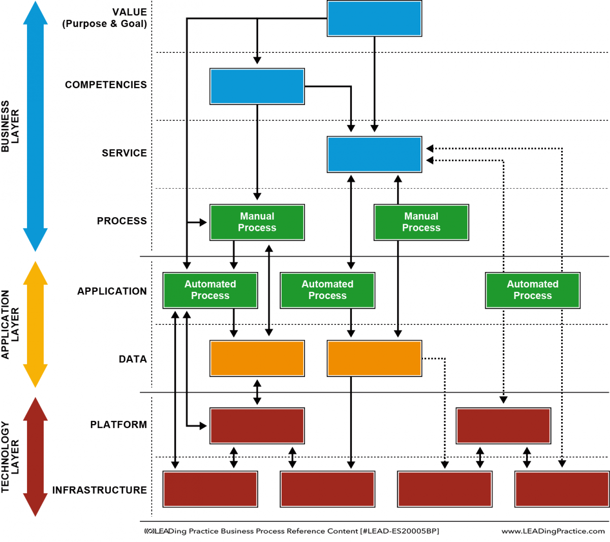
Must read for BPM practitioners: PROCESS CATEGORIZATION, part of the LEADing Practice Process Reference Content. leadingpractice.com/wp-content/upl…

LEADing Practice ® (@lead_standards) 's Twitter Profile Photo

Why & How to Work with Sematics & Ontologies. 1-0-1 webinar w. Prof Simon Polovina the authority in the field. leadingpractice.com/tools/recorded… …