Philipp Leucht, MD (@philippleuchtmd) 's Twitter Profile
Philipp Leucht, MD

@philippleuchtmd

Orthopaedic Trauma Surgeon/Scientist

ID: 1912631863

linkhttp://www.med.nyu.edu/mrc/basic-research-laboratories/philipp-leucht-lab calendar_today27-09-2013 23:43:48

282 Tweet

723 Takipçi

538 Takip Edilen

bioRxiv (@biorxivpreprint) 's Twitter Profile Photo

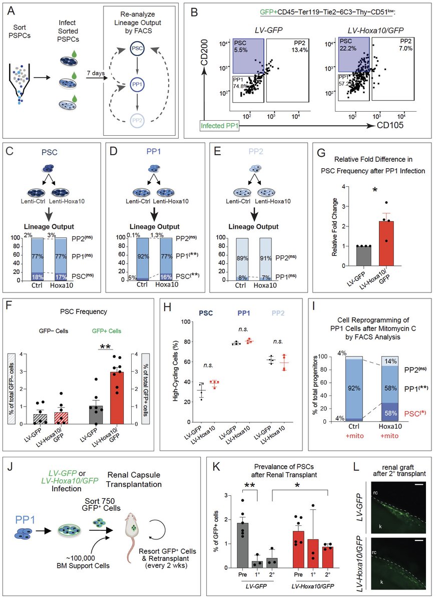
Adult Hox gene expression promotes periosteal stem cell maintenance and mediates reprogramming in a regionally restricted manner biorxiv.org/cgi/content/sh… #bioRxiv

Dr. Sophie Morgani (@morgani_s) 's Twitter Profile Photo

#preprint just out!🤩Hox genes aren't only important in development. Here, awesome labmate Kevin Leclerc demonstrates Hox-driven #reprogramming of skeletal🦴 progenitors..cos who wouldn't want more stem cells?! #devbio #stemcells #orthotwitter

Philipp Leucht, MD (@philippleuchtmd) 's Twitter Profile Photo

Apply now and join NYU Langone's postdoctoral training program, where you will have access to world-class investigators, facilities, and resources all in the heart of NYC. Scholar to Faculty Pathway Program med.nyu.edu/research/postd… via NYU Grossman School of Medicine

NYU Langone Orthopedics (@nyulangoneortho) 's Twitter Profile Photo

NYU Langone Orthopedics has a rich history with the AOA1887--8 physicians from our institution have been honored as ABC fellows & 4 of them welcomed Dr. Protopsaltis back from his travels yesterday evening: Philipp Leucht, MD, Eric Strauss, Dr. Egol & our Chair Dr. Zuckerman!

NYU Langone Orthopedics has a rich history with the <a href="/aoa1887/">AOA1887</a>--8 physicians from our institution have been honored as ABC fellows &amp; 4 of them welcomed Dr. Protopsaltis back from his travels yesterday evening: <a href="/PhilippLeuchtMD/">Philipp Leucht, MD</a>, <a href="/EricStrauss12/">Eric Strauss</a>, Dr. Egol &amp; our Chair Dr. Zuckerman!
NYU Grossman School of Medicine (@nyugrossman) 's Twitter Profile Photo

A new study by Philipp Leucht, MD found that genes known to control bone formation before birth also control bone healing later in life. Besides acting like “zip codes” for a fetus’ limbs, they also give adult stem cells tools to regenerate bone. For more: bit.ly/3LFySVt

A new study by <a href="/PhilippLeuchtMD/">Philipp Leucht, MD</a> found that genes known to control bone formation before birth also control bone healing later in life. Besides acting like “zip codes” for a fetus’ limbs, they also give adult stem cells tools to regenerate bone.
 
For more: bit.ly/3LFySVt
Dr. Sophie Morgani (@morgani_s) 's Twitter Profile Photo

🚨Open Prof & Associate Prof positions in 💪🦴#musculoskeletal biology & Regenerative Medicine NYU Langone Orthopedics 🚨 🦴AcademicJobs NYU Grossman School of Medicine Please RT! nature.com/naturecareers/… #stemcells #devbio #orthotwitter #bone #muscle

🚨Open Prof &amp; Associate Prof positions in 💪🦴#musculoskeletal biology &amp; Regenerative Medicine <a href="/nyulangoneortho/">NYU Langone Orthopedics</a> 🚨 🦴<a href="/AcademicJobs/">AcademicJobs</a> <a href="/nyugrossman/">NYU Grossman School of Medicine</a>   Please RT! nature.com/naturecareers/… #stemcells #devbio #orthotwitter #bone #muscle
Dr. Sophie Morgani (@morgani_s) 's Twitter Profile Photo

🚨Post-doc position available in our lab!Leucht lab NYU Grossman School of Medicine 🚨 Exciting chance to study human bone🦴 aging & disease as part of our close-knit & supportive team #orthotwitter NYC Postdoc Coalition #stemcell #devbio Academic Jobs Please RT! nature.com/naturecareers/…… Philipp Leucht, MD

🚨Post-doc position available in our lab!Leucht lab
<a href="/nyugrossman/">NYU Grossman School of Medicine</a> 🚨 Exciting chance to study human bone🦴 aging &amp; disease as part of our close-knit &amp; supportive team #orthotwitter <a href="/NYC_Postdoc/">NYC Postdoc Coalition</a> #stemcell #devbio <a href="/AcademicJobs/">Academic Jobs</a> Please RT! nature.com/naturecareers/……
<a href="/PhilippLeuchtMD/">Philipp Leucht, MD</a>
NYU Langone Orthopedics (@nyulangoneortho) 's Twitter Profile Photo

Join our team! NYU Langone Orthopedics is looking for an outstanding scientist with expertise in Musculoskeletal Biology and Regenerative Medicine. Check out the description at go.nature.com/43W5am3

Join our team! <a href="/nyulangoneortho/">NYU Langone Orthopedics</a> is looking for an outstanding scientist with expertise in Musculoskeletal Biology and Regenerative Medicine. Check out the description at go.nature.com/43W5am3
The Scientist (@thescientistllc) 's Twitter Profile Photo

In a recent study, scientists led by Philipp Leucht, MD NYU Langone Health described how abnormal Notch signaling contributes to age-related bone degeneration in mice. By blocking this pathway, the team mitigated bone mass decline. bit.ly/3OeRpIL