OMM Lab (@omm_lab) 's Twitter Profile
OMM Lab

@omm_lab

Twitter account for the Optical Microscopy in Medicine lab. Under the direction of Dr. Melissa Skala at Morgridge Institute for Research.Tweets by @GINA_GALLEGO

ID: 781324612336513024

linkhttps://morgridge.org/multiscale-imaging-medicine-laboratory/ calendar_today29-09-2016 02:47:58

192 Tweet

265 Takipçi

198 Takip Edilen

Melissa Skala (@melissa_skala) 's Twitter Profile Photo

Congratulations GINA GALLEGO for her paper published today: "Metabolic changes in Toxoplasma gondii-infected host cells measured by autofluorescence imaging" journals.asm.org/eprint/TAWXBPV…

Congratulations <a href="/GINA_GALLEGO/">GINA GALLEGO</a> for her paper published today: "Metabolic changes in Toxoplasma gondii-infected host cells measured by autofluorescence imaging" journals.asm.org/eprint/TAWXBPV…
Morgridge Institute (@morgridge_inst) 's Twitter Profile Photo

Morgridge researchers harness the power of optical metabolic #imaging to study how the parasite #Toxoplasma changes host cell metabolism over the course of infection. morgridge.org/story/advanced…

OMM Lab (@omm_lab) 's Twitter Profile Photo

Happy to share our new preprint and Congratulations to Rupsa Datta !🎉 Single cell autofluorescence imaging reveals immediate metabolic shifts of neutrophils with activation across biological systems biorxiv.org/content/10.110…

Morgridge Institute (@morgridge_inst) 's Twitter Profile Photo

"We have a first-hand scenario of what is happening at the level of redox biology in cells infected with #Toxoplasma gondii.” GINA GALLEGO in the Melissa Skala OMM Lab uses advanced #imaging to study the how the parasite affects host cell #metabolism. morgridge.org/story/advanced…

Melissa Skala (@melissa_skala) 's Twitter Profile Photo

Congratulations again to Sophie Mancha who is a recent PhD graduate UW-Madison BME for her fantastic work on pancreatic cancer! She made exciting discoveries in cell migration and tumor microenvironment. UW-Madison College of Engineering Morgridge Institute Story here 👇 engineering.wisc.edu/news/collagen-…

Congratulations again to Sophie Mancha who is a recent PhD graduate <a href="/UWMadison_BME/">UW-Madison BME</a> for her fantastic work on pancreatic cancer! She made exciting discoveries in cell migration and tumor microenvironment. <a href="/UWMadEngr/">UW-Madison College of Engineering</a> <a href="/Morgridge_Inst/">Morgridge Institute</a> Story here 👇
engineering.wisc.edu/news/collagen-…
UW-Madison College of Engineering (@uwmadengr) 's Twitter Profile Photo

In a paper in Acta Biomaterialia, UW-Madison BME’s Paul Campagnola and Melissa Skala show how the alignment of collagen fibers accelerates the movement of clusters of pancreatic cancer cells. engineering.wisc.edu/news/collagen-…

In a paper in <a href="/ActaBio/">Acta Biomaterialia</a>, <a href="/UWMadison_BME/">UW-Madison BME</a>’s Paul Campagnola and <a href="/melissa_skala/">Melissa Skala</a> show how the alignment of collagen fibers accelerates the movement of clusters of pancreatic cancer cells.

engineering.wisc.edu/news/collagen-…
Morgridge Institute (@morgridge_inst) 's Twitter Profile Photo

Morgridge #postdoc Amani Gillette took the international stage Falling Walls to present her work on #CARTcell therapy, using imaging technology to screen the health of patients’ cells before manufacturing them into #cancer-fighting cells. morgridge.org/story/morgridg… #FearlessScience

Melissa Skala (@melissa_skala) 's Twitter Profile Photo

Congratulations Rupsa Datta Datta for her new paper that unravels neutrophil metabolism on a single-cell level 🎉 She showed early metabolic changes (<15 minutes) with stimulation and used machine learning to identify activation states. frontiersin.org/journals/immun…

Congratulations <a href="/rupsa/">Rupsa Datta</a> Datta for her new paper that unravels neutrophil metabolism on a single-cell level 🎉 She showed early metabolic changes (&lt;15 minutes) with stimulation and used machine learning to identify activation states. 
frontiersin.org/journals/immun…
Melissa Skala (@melissa_skala) 's Twitter Profile Photo

Congratulations to Dan Pham for her paper published today! Dan showed that autofluorescence lifetime imaging can monitor single cell metabolism to improve CAR T cell metabolic fitness. Krishanu Saha UW Health | Carbone Cancer Center Morgridge Institute UW-Madison College of Engineering rdcu.be/eGExD nature.com/articles/s4155…

Melissa Skala (@melissa_skala) 's Twitter Profile Photo

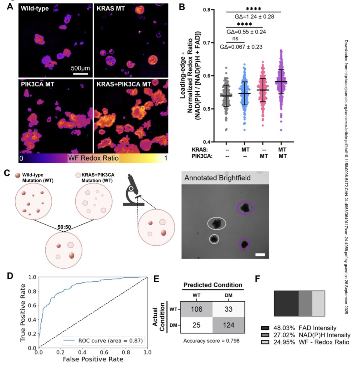
Congratulations to Amani Gillette for her paper, which identified accessible hardware and sensitive analysis methods to classify patient tumor organoids by mutation status and drug response. UW Health | Carbone Cancer Center UW-Madison College of Engineering Morgridge Institute AACR 1/2 aacrjournals.org/cancerres/arti…

Congratulations to Amani Gillette for her paper, which identified accessible hardware and sensitive analysis methods to classify patient tumor organoids by mutation status and drug response. <a href="/UWCarbone/">UW Health | Carbone Cancer Center</a> <a href="/UWMadEngr/">UW-Madison College of Engineering</a> <a href="/Morgridge_Inst/">Morgridge Institute</a> <a href="/AACR/">AACR</a> 1/2

aacrjournals.org/cancerres/arti…
Melissa Skala (@melissa_skala) 's Twitter Profile Photo

Are you searching for an end-to-end GUI to analyze single-cell data from fluorescence lifetime imaging microscopy (FLIM)? Wenxuan Zhao, Rupsa Datta Datta, and Kayvan Samimi made FLIM Playground for you! biorxiv.org/content/10.110… github.com/skalalab/flim_… allanware.quarto.pub/flim-playgroun… (1/2)

Morgridge Institute (@morgridge_inst) 's Twitter Profile Photo

"Neutrophils have been understudied, and our specific technique is underused — most people don't know about it yet. But our lab loves collaborating. It's exciting to share our technology with so many different branches of research." Rupsa Datta Melissa Skala morgridge.org/story/advanced…

"Neutrophils have been understudied, and our specific technique is underused — most people don't know about it yet. But our lab loves collaborating. It's exciting to share our technology with so many different branches of research." <a href="/rupsa/">Rupsa Datta</a> <a href="/melissa_skala/">Melissa Skala</a> morgridge.org/story/advanced…