Nabil Rabhi (@nabil_rabhi1) 's Twitter Profile
Nabil Rabhi

@nabil_rabhi1

Instructor of Biochemistry @BU_Biochemistry #AdiposeTissue #Obesity #Diabetes #Metabolism

ID: 1398702813753004033

calendar_today29-05-2021 18:09:30

82 Tweet

124 Followers

301 Following

Nabil Rabhi (@nabil_rabhi1) 's Twitter Profile Photo

Excited to share our latest paper demonstrating that obesity promotes macrophage senescence leading to adipose tissue fibrosis! Congrats to all the co-authors Stephen R Farmer @kathdsvn LifeScienceAlliance @BU_Biochemistry Boston University life-science-alliance.org/content/5/5/e2…

LifeScienceAlliance (@lsajournal) 's Twitter Profile Photo

In this study Rabhi et al. demonstrated that early progenitor cells in visceral adipose tissue express both Pdgfra and Pdgfrb and are the major contributors to ECM deposition under obesogenic conditions. Nabil Rabhi life-science-alliance.org/content/5/5/e2…

In this study Rabhi et al. demonstrated that early progenitor cells in visceral adipose tissue express both Pdgfra and Pdgfrb and are the major contributors to ECM deposition under obesogenic conditions. <a href="/Nabil_Rabhi1/">Nabil Rabhi</a>

life-science-alliance.org/content/5/5/e2…
Journal of Cell Biology (@jcellbiol) 's Twitter Profile Photo

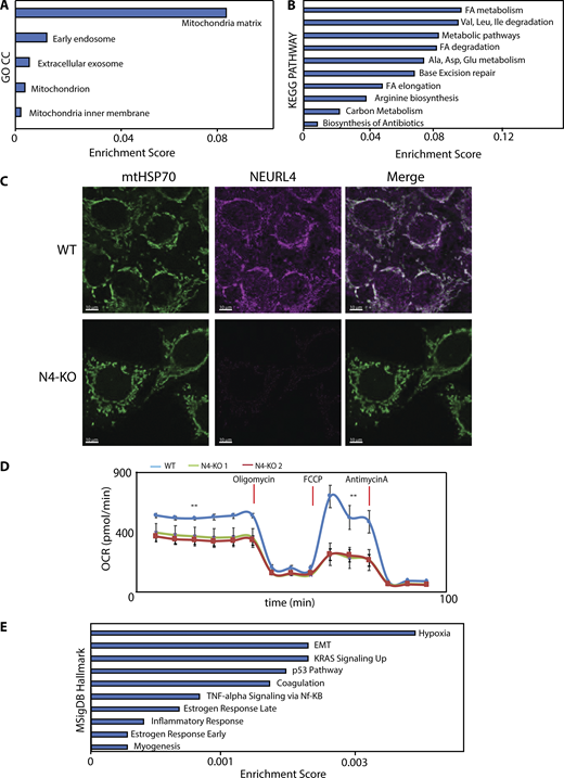
Neuralized-like protein 4 mediates ADP-ribosylation of mitochondrial proteins, say Dafne Cardamone, Valentina Perissi and colleagues at @BU_Biochemistry and Center for Network Systems Biology, Boston U bit.ly/3oN6dBy #mitochondria, #PARylation, #mtDNA, #fertility

Neuralized-like protein 4 mediates ADP-ribosylation of mitochondrial proteins, say <a href="/dafneina/">Dafne Cardamone</a>, <a href="/vpbos/">Valentina Perissi</a> and colleagues at @BU_Biochemistry and <a href="/BUCNSB/">Center for Network Systems Biology, Boston U</a> bit.ly/3oN6dBy #mitochondria, #PARylation, #mtDNA, #fertility
Nature Metabolism (@natmetabolism) 's Twitter Profile Photo

Online now! Dysregulation of macrophage PEPD in obesity determines adipose tissue fibro-inflammation and insulin resistance dlvr.it/SPCypC

Online now! Dysregulation of macrophage PEPD in obesity determines adipose tissue fibro-inflammation and insulin resistance dlvr.it/SPCypC
Ruben Dries (@rndries) 's Twitter Profile Photo

We're looking for new talent and team-players to join our lab! We have multiple positions open, including for a new lab manager, junior bioinformatician and postdoc! All on the crossroads of #spatialOmics #Oncology #technology See drieslab.com/Join%20Us/ for info. Feel free to RT

Boston Nutrition Obesity Research Center (@bostonnorc) 's Twitter Profile Photo

Join us next Tuesday for our last Adipose seminar of the academic year! Dr. Luca Scorrano will be presenting in person at BUSM at 10:00AM in the Wilkins Board room. The seminar will also be broadcasted via Zoom. See below for more details and contact [email protected] with questions

Join us next Tuesday for our last Adipose seminar of the academic year! Dr. Luca Scorrano will be presenting in person at BUSM at 10:00AM in the Wilkins Board room. The seminar will also be broadcasted via Zoom. See below for more details and contact kharp@bu.edu with questions
Pancreatic Cell News (@pancreaticcell) 's Twitter Profile Photo

New in Cell Reports: Drs. Cyril Bourouh (@BrhCyril), Emilie Courty, Jean-Sébastien Annicotte, & others at Institut Pasteur de Lille reveal critical roles for E2f1 in #βcell function & suggest molecular crosstalk between the E2F1/pRb and GLP1R signaling pathways. 🔖 bit.ly/3zMGG07

New in <a href="/CellReports/">Cell Reports</a>: Drs. Cyril Bourouh (@BrhCyril), <a href="/EmilieCourty/">Emilie Courty</a>, Jean-Sébastien Annicotte, &amp; others at <a href="/PasteurLille/">Institut Pasteur de Lille</a> reveal critical roles for E2f1 in #βcell function &amp; suggest molecular crosstalk between the E2F1/pRb and GLP1R signaling pathways.

🔖 bit.ly/3zMGG07
Mikel Garcia-Marcos Laboratory (@mgmlab) 's Twitter Profile Photo

Check out this postdoc program from the College of Arts and Sciences at Boston University. $65K/yr + 3K/yr research support combining research and teaching for 2+1 years. Natural sciences included. DM me if you think I could be your mentor. bu.edu/cas/career-dev…

Mikel Garcia-Marcos Laboratory (@mgmlab) 's Twitter Profile Photo

Adam J Calhoun You try your best, like this (shameless ad): - Salary > NIH scale + relocation bonus - Staff-like benefits - Stability + career support - Projects from cell and dev. biol. with #xenopus 🐸and imaging 🔬, to #GPCR pharmacology💊, and more. See 👇 nature.com/naturecareers/…

Mikel Garcia-Marcos Laboratory (@mgmlab) 's Twitter Profile Photo

There is still time to apply for this "special" postdoc program. Oct 17 deadline - 2 + 1 years of support - Salary 65K/yr - University offers full employee benefits - Opportunity to gain teaching experience

Cifuentes Lab (@cifuenteslab) 's Twitter Profile Photo

We are looking for an #RNA wizard to unlock the mysteries of RNA regulation by RNA-binding proteins in viral and vertebrate systems. If you are the One, apply for a postdoc position in the Cifuentes Lab! cifulab.com ; rnasociety.org/postdoctoral-p…

American Diabetes Association - DiabetesPro (@ada_diabetespro) 's Twitter Profile Photo

#BREAKINGNEWS: Teplizumab, the first-ever treatment to delay type 1 diabetes has been approved by the FDA TODAY! This is a BIG victory for the diabetes community! Read More: bit.ly/3V9Dd4D. #ConnectedForLife #ADM2022 #DiabetesHitsDifferent

#BREAKINGNEWS: Teplizumab, the first-ever treatment to delay type 1 diabetes has been approved by the FDA TODAY! This is a BIG victory for the diabetes community! Read More: bit.ly/3V9Dd4D. #ConnectedForLife #ADM2022 #DiabetesHitsDifferent
Mikel Garcia-Marcos Laboratory (@mgmlab) 's Twitter Profile Photo

[Pls RT] Looking for postdocs interested in doing cell signaling research in a collaborative lab in Boston. Different projects w/ different approaches/ models/ topics. Salary above NIH scale, relocation bonus, full benefits like staff employees. Details: nature.com/naturecareers/…

Vanna Zachariou (@vannazachariou) 's Twitter Profile Photo

We have a new Glacios-2 Cryo-EM and we are recruiting! Please share ad for the first faculty position #structuralbiology #CryoEM #BUSM👇👇

We have a new Glacios-2 Cryo-EM and we are recruiting! Please share ad for the first faculty position #structuralbiology #CryoEM #BUSM👇👇