Jordi A Matias-Guiu (@matiasguiu) 's Twitter Profile
Jordi A Matias-Guiu

@matiasguiu

Neurólogo | #Afasia progresiva primaria #aphasia. #primaryprogressiveaphasia Demencia frontotemporal #FTD, Alzheimer. #neuropsychology #TMS #COVID @IIS_IdISSC

ID: 1047967405287374848

linkhttp://www.researchgate.net/profile/Jordi_A_Matias-Guiu calendar_today04-10-2018 21:51:14

1,1K Tweet

2,2K Takipçi

2,2K Takip Edilen

SECA ~ Sociedad Española de Calidad Asistencial (@calidadasistenc) 's Twitter Profile Photo

#SECA25 Sesión técnica 🤝 patrocinada por Eisai Global ⤵ "La enfermedad de Alzheimer: una transformación necesaria" 📅 22 OCT | ⏰ 15:30h - 16:30h | 📍 SALA 105 #CalidadAsistencial

#SECA25 Sesión técnica 🤝 patrocinada por <a href="/Eisai_SDGs/">Eisai Global</a> ⤵ "La enfermedad de Alzheimer: una transformación necesaria"
📅 22 OCT | ⏰ 15:30h - 16:30h | 📍 SALA 105
#CalidadAsistencial
Jordi A Matias-Guiu (@matiasguiu) 's Twitter Profile Photo

Oferta de trabajo en proyecto de neuropsicología - cognición social en nuestro grupo!! lnkd.in/dJyz9zUN Interesados escribir a [email protected] antes del 7 de noviembre.

Eric Topol (@erictopol) 's Twitter Profile Photo

The dysregulated immune system in #LongCovid with #MECFS. with sex-specific changes, increased inflammation (as seen by cells, chemokines and cytokines), and disrupted hormone levels cell.com/cell-reports-m…

The dysregulated immune system in #LongCovid with #MECFS. with sex-specific changes, increased inflammation (as seen by cells, chemokines and cytokines), and disrupted hormone levels cell.com/cell-reports-m…
Jordi A Matias-Guiu (@matiasguiu) 's Twitter Profile Photo

Nuestra publicación sobre el ensayo clínico RECONNECT-PPA con estimulación magnética transcraneal en la afasia progresiva primaria ha sido recogida en la revista Neurology Today de la American Academy of Neurology jamanetwork.com/journals/jaman… neurologytoday.aan.com/doi/10.1097/01…

María Nieves Cabrera Martín (@maranievescabr1) 's Twitter Profile Photo

El 14 de noviembre compartimos la jornada investigación en Neurociencia: Quiénes somos? De qué disponemos? Cuáles son nuestras principales líneas? en la que los 9 grupos del área Neurociencia IdISSC, IIS del Hospital Clínico San Carlos expusimos las principales líneas de investigación. Abro hilo de presentación

El 14 de noviembre compartimos la jornada investigación en Neurociencia: Quiénes somos? De qué disponemos? Cuáles son nuestras principales líneas? en la que los 9 grupos del área Neurociencia <a href="/IIS_IdISSC/">IdISSC, IIS del Hospital Clínico San Carlos</a> expusimos las principales líneas de investigación. Abro hilo de presentación
Cristina Delgado Alonso (@cristinada_) 's Twitter Profile Photo

Comunicación de Yadhira: Análisis comparativo de la actividad cerebral mediante EEG bipolar en pacientes con afasia progresiva primaria y sus variantes clínicas: correlación con el perfil neuropsicológico. iNeuroClinico Neurología Cognitiva HCSC

Comunicación de <a href="/BarrosoYadhira/">Yadhira</a>: Análisis comparativo de la actividad cerebral mediante EEG bipolar en pacientes con afasia progresiva primaria y sus variantes clínicas: correlación con el perfil neuropsicológico. <a href="/iNeuroClinico/">iNeuroClinico</a> <a href="/CogClinico/">Neurología Cognitiva HCSC</a>
Cristina Delgado Alonso (@cristinada_) 's Twitter Profile Photo

Seleccionada como comunicación estelar por SEN: Efecto a largo plazo de la estimulación magnética transcraneal en afasia progresiva primaria: ensayo clínico randomizado, paralelo y controlado. #RASEN25 Lucía Fernández Romero Jordi A Matias-Guiu Neurología Cognitiva HCSC iNeuroClinico

Seleccionada como comunicación estelar por <a href="/seneurologia/">SEN</a>: Efecto a largo plazo de la estimulación magnética transcraneal en afasia progresiva primaria: ensayo clínico randomizado, paralelo y controlado. #RASEN25
<a href="/FdezRomeroLucia/">Lucía Fernández Romero</a> <a href="/MatiasGuiu/">Jordi A Matias-Guiu</a> <a href="/CogClinico/">Neurología Cognitiva HCSC</a> <a href="/iNeuroClinico/">iNeuroClinico</a>
iNeuroClinico (@ineuroclinico) 's Twitter Profile Photo

Días muy interesantes e intensos en la #RASEN25 de SEN , donde además hemos presentado diferentes trabajos. Muy orgullosos de que varios de los trabajos de @ineuroclinico hayan sido seleccionados como comunicaciones estelares: TMS en afasia progresiva primaria

Días muy interesantes e intensos en la #RASEN25 de <a href="/seneurologia/">SEN</a> , donde además hemos presentado diferentes trabajos. Muy orgullosos de que varios de los trabajos de @ineuroclinico hayan sido seleccionados como comunicaciones estelares:

TMS en afasia progresiva primaria
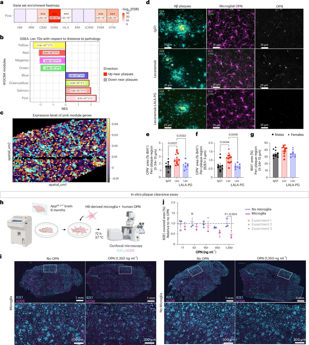
John Lukens (@lukensjohnr) 's Twitter Profile Photo

The Alzheimer’s therapeutic Lecanemab attenuates Aβ pathology by inducing an amyloid-clearing program in microglia Nature Neuroscience nature.com/articles/s4159…

The Alzheimer’s therapeutic Lecanemab attenuates Aβ pathology by inducing an amyloid-clearing program in microglia <a href="/NatureNeuro/">Nature Neuroscience</a> 
nature.com/articles/s4159…
Robert Howard (@profrobhoward) 's Twitter Profile Photo

It’s a very bad day for Alzheimer’s treatment research. J&J’s tau antibody had a lot of hopes riding on it. fiercebiotech.com/biotech/jjs-5b…