Manesha Putra, MD (@maneshaputra) 's Twitter Profile
Manesha Putra, MD

@maneshaputra

MFM/Geneticist at CU Anschutz. Tweets are my own.

ID: 6261082

calendar_today23-05-2007 13:27:37

4,4K Tweet

484 Takipçi

674 Takip Edilen

ISUOG (@isuog) 's Twitter Profile Photo

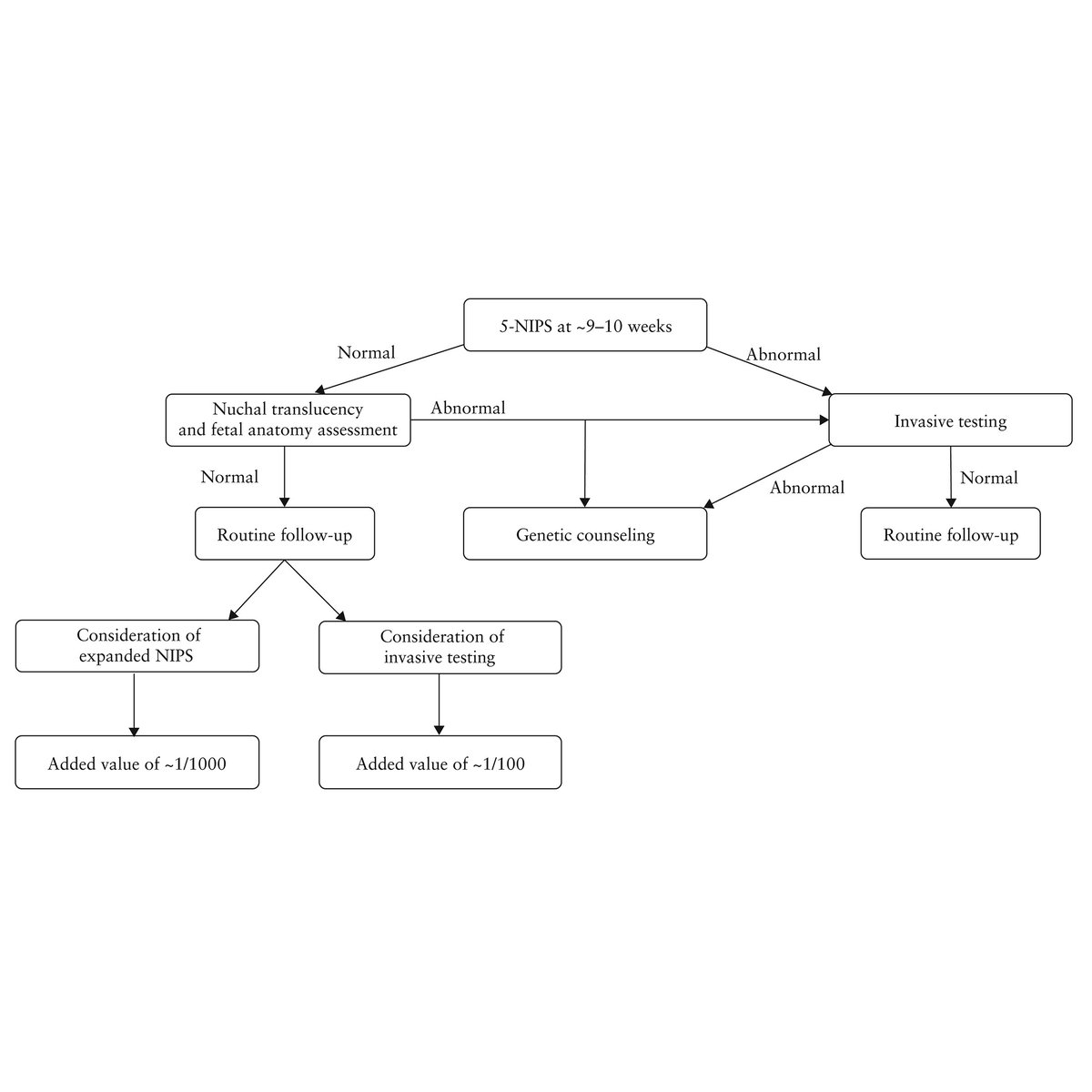
Maya et al. report that 5-NIPS, 5-NIPS with common microdeletion testing and even genome-wide NIPS miss over 50% of clinically significant findings evident on chromosomal microarray analysis. Read more in this month’s #UOGJournal: bit.ly/3S9DqES #ISUOG #LoveUltrasound

Maya et al. report that 5-NIPS, 5-NIPS with common microdeletion testing and even genome-wide NIPS miss over 50% of clinically significant findings evident on chromosomal microarray analysis. Read more in this month’s #UOGJournal: bit.ly/3S9DqES 
#ISUOG #LoveUltrasound
ISPD (@ispdhq) 's Twitter Profile Photo

Open Access in Prenatal Diagnosis: "Comprehensive prenatal diagnostics: Exome versus genome sequencing" bit.ly/45qRPkU #PrenatalDiagnosis #ISPD #PrenatalGeneticTesting #Ultrasound #PrenatalGeneticCounseling #PrenatalExome #PrenatalGenome

Open Access in Prenatal Diagnosis: "Comprehensive prenatal diagnostics: Exome versus genome sequencing"

bit.ly/45qRPkU 

#PrenatalDiagnosis #ISPD #PrenatalGeneticTesting #Ultrasound #PrenatalGeneticCounseling #PrenatalExome #PrenatalGenome
AJOG (@ajog_thegray) 's Twitter Profile Photo

Fetal insular measurements in pregnancy with estimated fetal weight <10th centile and childhood neurodevelopmental outcomes - Anatomical location of hypoechoic insular zone (HIZ) ow.ly/WcMj50QlKSX

Fetal insular measurements in pregnancy with estimated fetal weight &lt;10th centile and childhood neurodevelopmental outcomes - Anatomical location of hypoechoic insular zone (HIZ) ow.ly/WcMj50QlKSX
Eduard Gratacós (@gratacoseduard) 's Twitter Profile Photo

Term planned delivery based on fetal growth assessment with or without the cerebroplacental ratio in low-risk pregnancies (RATIO37): an international, multicentre, open-label, randomised controlled trial - The Lancet thelancet.com/pdfs/journals/…

Julia Murlewska (@juliaewamurl) 's Twitter Profile Photo

While computation of CPR has been recommended, fetuses with a normal ratio should undergo measurement of the SI for both ventricles. Abnormal SI as <10th centile or > 90th centile, corresponding to a globular-shaped and to an elongated chamber, respectively.

Anita MacDonald (@macdonj) 's Twitter Profile Photo

Outcomes in 14 live births resulting from Pegvaliase-treated pregnancies in PKU-affected females pubmed.ncbi.nlm.nih.gov/38367583/

Nathaniel H Robin (@natrobinmd) 's Twitter Profile Photo

Very proud of these incredible medical students for all their work - raw data to publication. onlinelibrary.wiley.com/doi/10.1002/aj…

Governor Jared Polis (@govofco) 's Twitter Profile Photo

Colorado is facing a shortage of primary care doctors and a projected deficit, so I was excited to launch our plan this week to help combat the problem. Video from FOX31 Denver KDVR: youtube.com/watch?v=PsPV99…

Colorado is facing a shortage of primary care doctors and a projected deficit, so I was excited to launch our plan this week to help combat the problem.

Video from <a href="/KDVR/">FOX31 Denver KDVR</a>: youtube.com/watch?v=PsPV99…
ISUOG (@isuog) 's Twitter Profile Photo

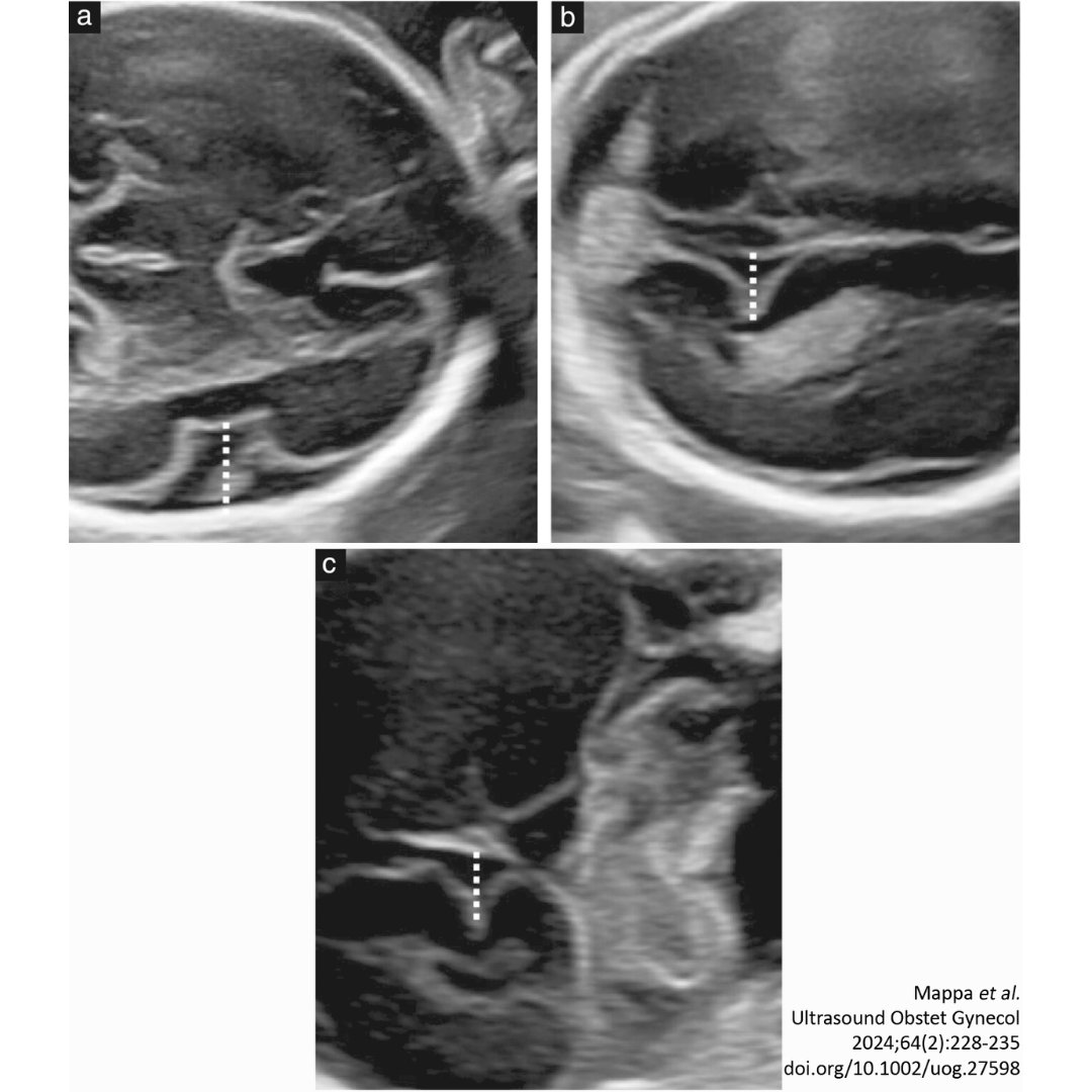
#UOGJournal study of Mappa et al shows that fetuses with late-onset FGR exhibit smaller measurements of midline structures and cortical fissures compared with appropriate- and small-for-gestational-age fetuses. Read the article here: bit.ly/3YJ4ss7

#UOGJournal study of Mappa et al shows that fetuses with late-onset FGR exhibit smaller measurements of midline structures and cortical fissures compared with appropriate- and small-for-gestational-age fetuses. Read the article here: bit.ly/3YJ4ss7
AJOG (@ajog_thegray) 's Twitter Profile Photo

Umbilical–portal–systemic venous shunt and intrauterine growth restriction: an inquiry from a prospective study - Intrahepatic portosystemic shunt ajog.org/article/S0002-…

Umbilical–portal–systemic venous shunt and intrauterine growth restriction: an inquiry from a prospective study - Intrahepatic portosystemic shunt ajog.org/article/S0002-…
ISPD (@ispdhq) 's Twitter Profile Photo

Prenatal Diagnosis: Parental or Trio Magnetic Resonance Imaging to Improve Prenatal Counseling in Brain Anomalies dlvr.it/TDVz4R