Sarah Gurr Lab (@gurrlabexeter) 's Twitter Profile
Sarah Gurr Lab

@gurrlabexeter

ID: 3147448751

calendar_today08-04-2015 10:01:44

103 Tweet

602 Followers

32 Following

Sarah Gurr Lab (@gurrlabexeter) 's Twitter Profile Photo

Our PhD student Dr Thomas Chaloner had the pleasure of working in Parliament with Sense about Science during their first #EvidenceWeek. Read more about his experience here: bit.ly/2uuVM9F

Dr Thomas Chaloner (@thomaschaloner) 's Twitter Profile Photo

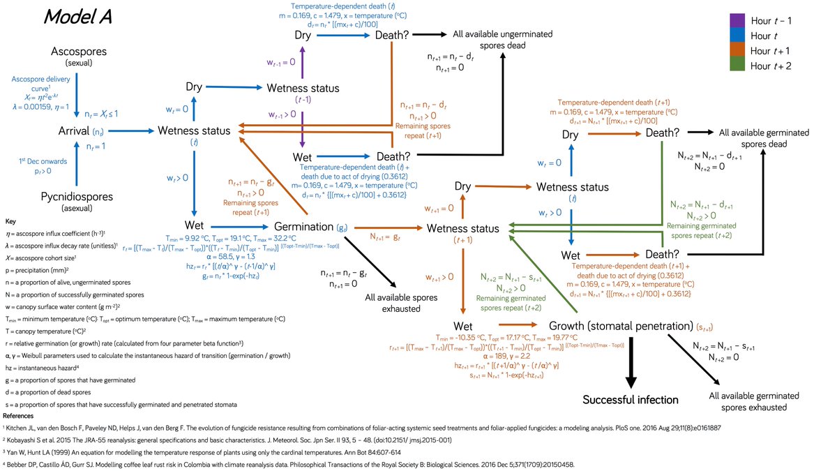
Initial concept, summarised model and full model details (model A) for our paper published yesterday on weather dependent #STB disease risk Helen Fones (Eyles) 🐀 Dandara Bebber Sarah Gurr Lab #Zymoseptoria royalsocietypublishing.org/doi/10.1098/rs…

Initial concept, summarised model and full model details (model A) for our paper published yesterday on weather dependent #STB disease risk <a href="/quietscientist/">Helen Fones (Eyles) 🐀</a> <a href="/DanBebber/">Dandara Bebber</a> <a href="/GurrLabExeter/">Sarah Gurr Lab</a> #Zymoseptoria royalsocietypublishing.org/doi/10.1098/rs…
British Society for Plant Pathology (@bs_pp) 's Twitter Profile Photo

BSPP is proposing to appoint two paid positions on a freelance basis. These positions are a Society Administrator and Policy and Publicity Officer. bspp.org.uk/two-paid-posit…

UoE Education Incubator (@uoeeduinc) 's Twitter Profile Photo

Sign up today! We are excited to announce 'Future Food: Sustainable Food Systems for the 21st Century' MOOC is open for registration and will be starting on October 14th! bit.ly/2mqXRCu #FLFutureFood @CLESOfficer University of Exeter News University of Exeter, Cornwall @CollegeofEMPS

Sign up today! We are excited to announce 'Future Food: Sustainable Food Systems for the 21st Century' MOOC is open for registration and will be starting on October 14th! bit.ly/2mqXRCu #FLFutureFood @CLESOfficer <a href="/UniofExeterNews/">University of Exeter News</a> <a href="/UniExeCornwall/">University of Exeter, Cornwall</a> @CollegeofEMPS
Sarah Gurr Lab (@gurrlabexeter) 's Twitter Profile Photo

ENROL NOW! Interested in exploring #sustainable #food futures? Sign up to our 'Future Food' MOOC bit.ly/2GY9uYU Interdisciplinary perspectives from world-class experts #FLFutureFood @EdtechExeter University of Exeter

Fones Lab Exeter (@foneslab) 's Twitter Profile Photo

PhD project available in my lab at University of Exeter starting Sept 2021 with SWBio DTP (swbio.ac.uk). Studying Europe's most important wheat pathogen and its interaction with wheat - come and join us! #Zymoseptoria #FoodSecurity #PlantPathology exeter.ac.uk/studying/fundi…

Fones Lab Exeter (@foneslab) 's Twitter Profile Photo

First ever article from the Fones Lab! #Pseudomonas ice nucleating bacteria promote #Zymoseptoria - #Septoria tritici blotch of #wheat following frost. Published in Scientific Reports nature.com/articles/s4159…

British Society for Plant Pathology (@bs_pp) 's Twitter Profile Photo

Explore #PlantHealth through a fully funded MSc project with British Society for Plant Pathology Harper Adams University A new opportunity in 2021 #BSPP40years Open to International and UK students. Find out how to apply here: bspp.org.uk/funds/bspp-40t… #BSPPBursaries #AcademicTwitter #PlantPathology #IYPH

Explore #PlantHealth through a fully funded MSc project with <a href="/BS_PP/">British Society for Plant Pathology</a> <a href="/HarperAdamsUni/">Harper Adams University</a> 

A new opportunity in 2021 #BSPP40years 

Open to International and UK students.

Find out how to apply here: bspp.org.uk/funds/bspp-40t…

#BSPPBursaries #AcademicTwitter #PlantPathology #IYPH
Nick Talbot (@talbotlabtsl) 's Twitter Profile Photo

I am having to cut a substantial amount from an ongoing Global Challenges Research Fund (GCRF) Biotechnology and Biological Sciences Research grant, which directly helps rice growers in sub-Saharan Africa to ensure food security- it is a massive breach of trust to cut ongoing projects of real impact UK Research and Innovation @beisgovuk theguardian.com/science/2021/m…

GaryFoster (@prof_gd_foster) 's Twitter Profile Photo

I have spent the last few days scrambling to save a £2million highly successful project to help food security in sub-Saharan Africa.. One that has been held us a beacon by this gov

GaryFoster (@prof_gd_foster) 's Twitter Profile Photo

The embargo is lifted. Apologies to every author/editor who will now have to rewrite every science & Irish history book. New evidence reveals that Irish Potato Famine was caused by the virus Potato virus X & not the oomycete Phytophthora infestans, rewriting science & history

The embargo is lifted.

Apologies to every author/editor who will now have to rewrite every science &amp; Irish history book.

New evidence reveals that Irish Potato Famine was caused by the virus Potato virus X &amp; not the oomycete Phytophthora infestans, rewriting science &amp; history