FinSESCo (@finsesco) 's Twitter Profile
FinSESCo

@finsesco

FinSESCo is a ERA-Net Project investigating a platform solution to boost energy saving and energy contracting.

ID: 1535213570467700737

linkhttp://www.energycontracting.info calendar_today10-06-2022 10:54:11

2 Tweet

7 Followers

13 Following

FinSESCo (@finsesco) 's Twitter Profile Photo

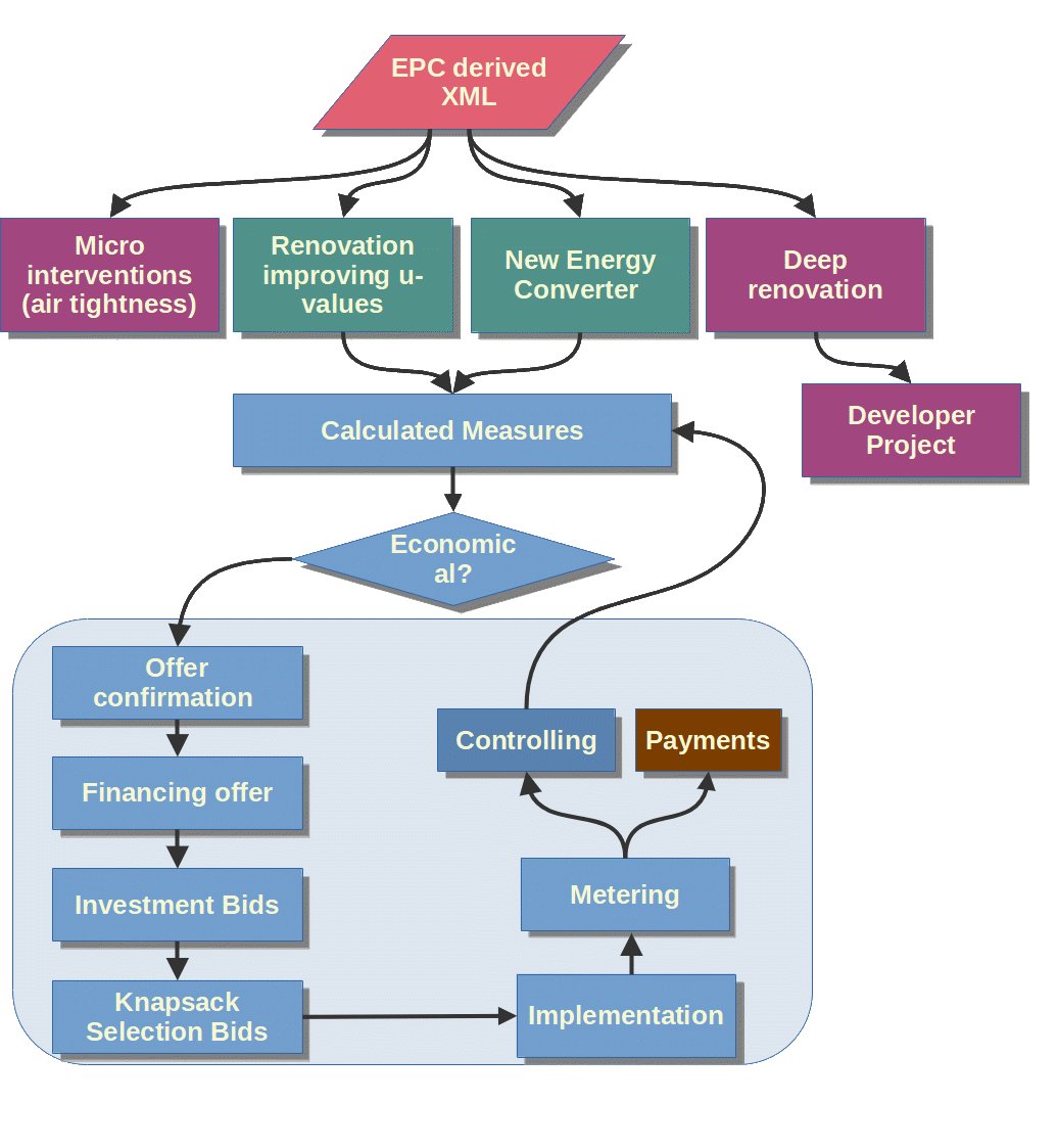
The basis for the use cases 2 and 3 in uc.smartenergy.nu is a trusted body, managing the requests to the EPC data repository. The process shall be set up for all member states dealing with GDPR whilst making use of the EPC data for decarbonization.

The basis for the use cases 2 and 3 in uc.smartenergy.nu is a trusted body, managing the requests to the EPC data repository. The process shall be set up for all member states dealing with GDPR whilst making use of the EPC data for decarbonization.