FeldmanHall Lab (@feldmanhalllab) 's Twitter Profile
FeldmanHall Lab

@feldmanhalllab

We study the neural basis of human social behavior, with a focus on morality, altruism, and socio-emotional decision-making.

ID: 1002614797559529473

linkhttp://www.feldmanhalllab.com/ calendar_today01-06-2018 18:16:10

40 Tweet

466 Followers

114 Following

Joey Heffner (@jpheffne) 's Twitter Profile Photo

My first first-author publication with Oriel FeldmanHall (my incredible mentor) is out! FeldmanHall Lab We show that punishment is not always preferred to non-punitive alternatives and acts as a conduit for different moral signals depending on the social context nature.com/articles/s4159…

Oriel FeldmanHall (@orielf) 's Twitter Profile Photo

Just out! Joey Heffner first paper explores across 5 studies why we don’t always punish: it can send a negative moral signal (if punishing as a victim) that can influence ones reputation (but this is not the case when punishing as a third party) nature.com/articles/s4159…

FeldmanHall Lab (@feldmanhalllab) 's Twitter Profile Photo

Join us! The FeldmanHall Lab is currently accepting applications for a post-doc and lab manager. More information found here: tinyurl.com/FHL2020hiring

Joey Heffner (@jpheffne) 's Twitter Profile Photo

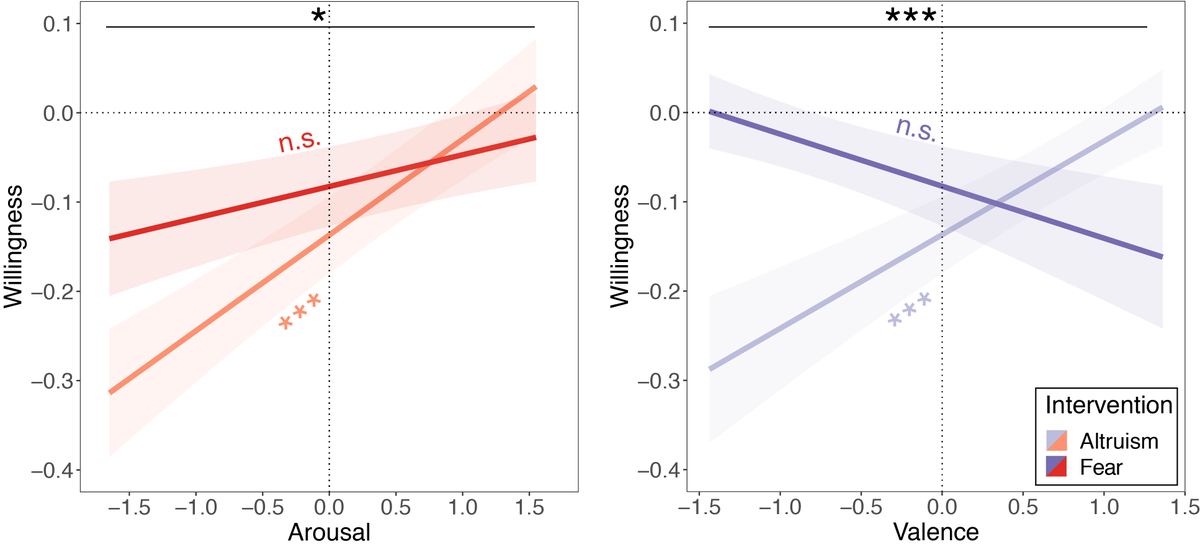
New preprint: Emotional responses to prosocial messages increase willingness to self-isolate during the COVID-19 pandemic psyarxiv.com/qkxvb Huge team effort to create this preprint in less than one month! Big thanks to collaborators Oriel FeldmanHall Marc Lluís #covid19study 1/3

New preprint: Emotional responses to prosocial messages increase willingness to self-isolate during the COVID-19 pandemic psyarxiv.com/qkxvb

Huge team effort to create this preprint in less than one month! Big thanks to collaborators <a href="/orielf/">Oriel FeldmanHall</a> <a href="/marclluis/">Marc Lluís</a> #covid19study 

1/3
Oriel FeldmanHall (@orielf) 's Twitter Profile Photo

Latest lab pub in Association for Psychological Science spearheaded by twitterless Amrita! How does learning unfold in our highly uncertain social world? Contexts change and there are always dynamic hidden states (people aren't singularly trustworthy, they change over time). 1/x doi.org/10.1177/095679…

Brown Cognitive and Psychological Sciences (@browncopsy) 's Twitter Profile Photo

Interested in joining Brown CLPS as a PhD student? We are holding a #GraduatePreviewDay on November 12th at 3-4pm (EST)! A panel of grad students and professors will address audience questions. You can sign up here: bit.ly/2I5hPhe

Interested in joining Brown CLPS as a PhD student? We are holding a #GraduatePreviewDay on November 12th at 3-4pm (EST)! A panel of grad students and professors will address audience questions.

You can sign up here: bit.ly/2I5hPhe
Carney Institute for Brain Science (@carneyinstitute) 's Twitter Profile Photo

Congratulations to prof. Oriel FeldmanHall who received an Early Career Award from the Society of NeuroEconomics! Learn more about this award and FeldmanHall's research: buff.ly/3l2VI8o #neuroeconomics #BrownBrainScience

Congratulations to prof. <a href="/orielf/">Oriel FeldmanHall</a> who received an Early Career Award from the Society of NeuroEconomics! Learn more about this award and FeldmanHall's research: buff.ly/3l2VI8o
#neuroeconomics #BrownBrainScience
Prof. Matthew Apps (@brain_apps) 's Twitter Profile Photo

Congrats to Oriel FeldmanHall and Olga Dal Monte, winners of the 2020 S4SN early career awards in social neuro (s4sn.org/early-career-a…). In a pool of fantastic candidates, these are worthy winners. Congratulations! Looking forward to your talks on Feb 3rd tinyurl.com/yyyxpo3e.

FeldmanHall Lab (@feldmanhalllab) 's Twitter Profile Photo

Congrats to GraceDeng, our research assistant, for accepting her offer from the Social and Decision Neuroscience Program Caltech! feldmanhalllab.com/news/2021/3/4/…

Brown University (@brownuniversity) 's Twitter Profile Photo

A new Brown-led study on political polarization shows how an aversion to uncertainty is often associated with black-and-white political views. brow.nu/polarization2

Salon (@salon) 's Twitter Profile Photo

This is your brain on partisan politics: New scientific study reveals key cause behind polarization ift.tt/3ylKlAw

Brown Research (@brownuresearch) 's Twitter Profile Photo

.Salon highlights study by Brown University @BrownCLPS Prof Oriel FeldmanHall showing that personality trait of "being intolerant of uncertainty" can exacerbate "neural polarization." bit.ly/3yM3gof

Marc Lluís (@marclluis) 's Twitter Profile Photo

New paper out! w/ Joey Heffner & Oriel FeldmanHall We show that anxiety, gender and media consumption were the main predictors of COVID-19 emotional distress last year, during the first stage of the pandemic: nature.com/articles/s4159…

Oriel FeldmanHall (@orielf) 's Twitter Profile Photo

We're hiring! A full time research assistant/lab manager who is interested in social neuroscience @BrownCLPS! Email us your CV and reference list to [email protected]! Please RT and share feldmanhalllab.com

Oriel FeldmanHall (@orielf) 's Twitter Profile Photo

If you are interested in cognitive maps or social networks, we are looking to hire a post-doc who will work on a recently funded NSF project that continues this line of work. Get in touch for details!