 
                                Michelle Wille
@duckswabber
Avian influenza & avian virome ecology | "Expert in Ducks" - spam mail | "Walking encyclopedia for avian influenza" - CVdS | (she/her)
ID: 2330396425
http://michellewille.com 06-02-2014 14:40:48
26,26K Tweet
5,5K Followers
4,4K Following
 
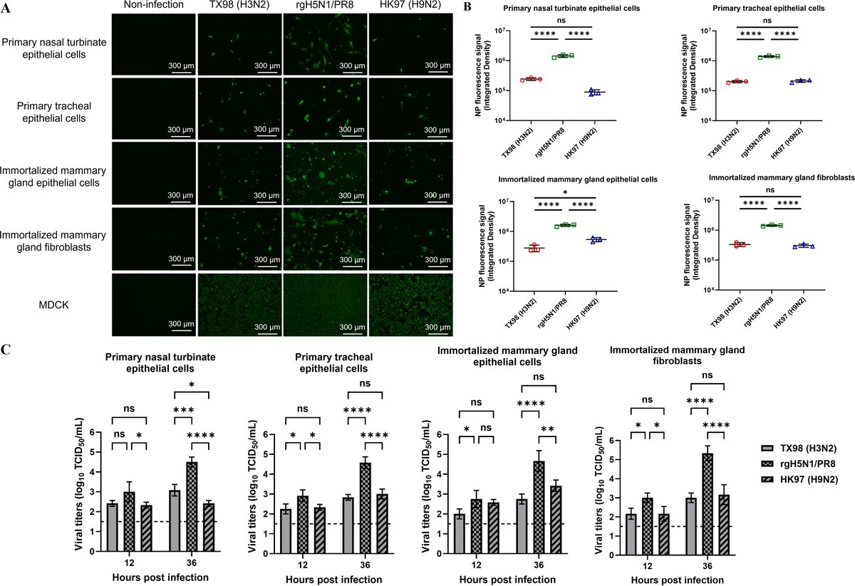
        🚨 After a pediatric H5N1 case, US labs increased flu subtyping using H1/H3 rapid test like FilmArray Respiratory Panel. Many “non-subtyped” results aren’t H5N1 but low viral loads or assay limits. Using Ct values for smarter triage can reduce strain #H5N1 sciencedirect.com/science/articl…
 
        .World Health Organization (WHO) has almost 800 Collaborating Centres across the world, which help us to advance health research, scientific evidence and policy implementation that save lives. Their continuing support and partnership with WHO is admirable and invaluable. Thank you!
 
                        
                    
                    
                    
                 
         
         
         
         
        As the collaborating centre of World Organisation for Animal Health, we’re thrilled to launch our 8th annual course on viral bioinformatics & genomics! Welcome speech by MRC-Uni of Glasgow Centre for Virus Research director Emma Thomson & head of Bioinformatics Robertson 🧬📊 #bioinformatics #genomics
 
                        
                    
                    
                    
                 
        🚨Tomorrow 🚨#ISIRV webinar Tue Jun 17th, 1pm GMT on "Advances on respiratory virus diseases diagnostics". Three top speakers aligned. Open to everyone, free but mandatory registration to attend live or on demand: register.gotowebinar.com/register/36999… isirv antiviral ISIRV_Epi_Group
 
                        
                    
                    
                    
                 
        The International Symposium on Avian Influenza is NEXT WEEK! 🎉 If you cant make it, don't worry, the meeting will be hybrid with online registration available. We have a great line up of speakers, and it should be an excellent, timely meeting 👉avianinfluenzasymposium.com/isai2025/begin
 
         
         
         
         
         
         
         
         
         
         
         
         
                         
                         
                         
                         
                         
                         
                         
                         
                         
                         
                        