douglasbooker.bsky.social (@douglasbooker) 's Twitter Profile
douglasbooker.bsky.social

@douglasbooker

Lecturer in Indoor Air @LeedsUniCivil | Co-Founder & CEO @NAQTS | Regional Clean Air Champion @UK_CleanAir | Honorary Researcher @LancsUniLEC. Views my own.

ID: 12030362

linkhttps://eps.leeds.ac.uk/civil-engineering/staff/14849/dr-douglas-booker calendar_today09-01-2008 15:38:42

12,12K Tweet

1,1K Takipçi

1,1K Takip Edilen

Environmental Research Group (@ergimperial) 's Twitter Profile Photo

Professor Benjamin Barratt, explore how we can improve public health by empowering the most vulnerable in society. #ImperialInaugurals #inaugurallecture Environmental Research Group Take a deep breath? youtube.com/live/s05TbVPts… via YouTube

Andrew Grieve (@andygrieveair) 's Twitter Profile Photo

At the launch of #Awair at Gipsy Hill Friends in Sept I gave Ros a special version I made for her as the inspiration for the idea of #AirPollution info in the street💡 The next day she took it on Sky News Kay Burley ! "People need to see what they are breathing" Yes! Rosamund Adoo-KD CBE FBSA

Centric Lab (@thecentriclab) 's Twitter Profile Photo

Good of the BBC to cover more stories of environmental injustice. 'Flies, rats and offers of hush money - the price of living next to a ‘monster’ incinerator' bbc.co.uk/news/articles/…

douglasbooker.bsky.social (@douglasbooker) 's Twitter Profile Photo

I’m at the launch of the @HorizonsLeeds Healthy Buildings Network today. Looking forward to learning more about transdisciplinary research to make buildings healthier for people and the planet. Marco-Felipe king @Martin_Lopez_Ga Irene Mussio

I’m at the launch of the @HorizonsLeeds Healthy Buildings Network today. Looking forward to learning more about transdisciplinary research to make buildings healthier for people and the planet. 

<a href="/MarcoFelipeKing/">Marco-Felipe king</a> @Martin_Lopez_Ga <a href="/irenemussio/">Irene Mussio</a>
Abdul Razaq (@bwddph) 's Twitter Profile Photo

Come Work With Us: Blackburn with Darwen Public Health as a Local Authority Research Practitioner An exciting opportunity to shape and influence the research landscape in the local authority and partner organisations Details here: blackburn.gov.uk/jobs-and-recru… Association of Directors of Public Health (ADPH) Dr Andrew Furber

Come Work With Us:  Blackburn with Darwen Public Health as a Local Authority Research Practitioner 

An exciting opportunity to shape and influence the research landscape in the local authority and partner organisations

Details here: blackburn.gov.uk/jobs-and-recru…

<a href="/ADPHUK/">Association of Directors of Public Health (ADPH)</a>
<a href="/FurberA/">Dr Andrew Furber</a>
douglasbooker.bsky.social (@douglasbooker) 's Twitter Profile Photo

I’m at Aston University for the next few days for the IAQM Routes to Clean Air Conference. Looking forward to lots of interesting presentations, and joining a panel discussion chaired by @IAQjones, with Christian Pfrang🇺🇦 and Kathryn Wooley UKCleanAir

I’m at <a href="/AstonUniversity/">Aston University</a> for the next few days for the <a href="/IAQM_UK/">IAQM</a> Routes to Clean Air Conference.

Looking forward to lots of interesting presentations, and joining a panel discussion chaired by @IAQjones, with <a href="/chpfrang/">Christian Pfrang🇺🇦</a> and Kathryn Wooley

<a href="/UK_CleanAir/">UKCleanAir</a>
Pippa Neill (@neill_pippa) 's Twitter Profile Photo

DEFRA has told ENDS Report it will develop a Clean Air Strategy with “binding targets” for air quality. This seems promising after the party's much promised new Clean Air Act was scrapped from Labour's manifesto... 👀 Story by Shosha Adie endsreport.com/article/189306…

douglasbooker.bsky.social (@douglasbooker) 's Twitter Profile Photo

As always, Prof Sir Stephen Holgate UKCleanAir providing a tour de force presentation on the pervasive and serious effects of air pollution on human health.

As always, Prof Sir Stephen Holgate <a href="/UK_CleanAir/">UKCleanAir</a> providing a tour de force presentation on the pervasive and serious effects of air pollution on human health.
douglasbooker.bsky.social (@douglasbooker) 's Twitter Profile Photo

Time flies... 7 years ago today I was in Belgium working on a student citizen science project to measure air pollution indoors and outdoors at 13 schools. Here's a picture from the demo session, where I showed the students how the NAQTS V2000 air quality monitor works!

Time flies... 7 years ago today I was in Belgium working on a student citizen science project to measure air pollution indoors and outdoors at 13 schools.

Here's a picture from the demo session, where I showed the students how the <a href="/NAQTS/">NAQTS</a> V2000 air quality monitor works!
douglasbooker.bsky.social (@douglasbooker) 's Twitter Profile Photo

Presenting today at the CIBSE School Design Group webinar on IAQ in classrooms. I'll be sharing insights from pre- and post-COVID IAQ measurements with NAQTS, and exploring future design challenges for healthier and more sustainable schools. eventbrite.co.uk/e/cibse-school…

Mark W Tebbutt (@mwt2008) 's Twitter Profile Photo

New Study: Assessment of the #health impacts & costs associated with indoor nitrogen dioxide exposure related to gas cooking in the European Union & the United Kingdom. repositori.uji.es/server/api/cor… 40,000 annual premature deaths across the EU & UK! 1,000,000 cases of #asthma!

New Study: Assessment of the #health impacts &amp; costs associated with indoor nitrogen dioxide exposure related to gas cooking in the European Union &amp; the United Kingdom. repositori.uji.es/server/api/cor…

40,000 annual premature deaths across the EU &amp; UK!

1,000,000 cases of #asthma!
Rosamund Adoo-KD CBE FBSA (@ellarobertafdn) 's Twitter Profile Photo

Thank you to our legal team, family, friends & the public who’ve stood by us through what has been a long & difficult journey; 14yrs this wk. Today my children got the apology they rightfully deserved, nothing will bring my daughter or their sister back but its been acknowledged.

Thank you to our legal team, family, friends &amp; the public who’ve stood by us through what has been a long &amp; difficult journey; 14yrs this wk. Today my children got the apology they rightfully deserved, nothing will bring my daughter or their sister back but its been acknowledged.
World Ventil8 Day (@worldventil8day) 's Twitter Profile Photo

🔵 WEBINAR 🟢 💻 ‘𝗕𝘂𝗶𝗹𝗱𝗶𝗻𝗴 𝘁𝗵𝗲 𝗘𝘃𝗶𝗱𝗲𝗻𝗰𝗲 𝘁𝗼 𝗜𝗺𝗽𝗿𝗼𝘃𝗲 𝗩𝗲𝗻𝘁𝗶𝗹𝗮𝘁𝗶𝗼𝗻’ Friday 8th November | 1-3pm (GMT) @CathNoakes from University of Leeds explains more about this free online event: 🎟️👉 eventbrite.com/e/building-the… #WV8D #EnablingAction

douglasbooker.bsky.social (@douglasbooker) 's Twitter Profile Photo

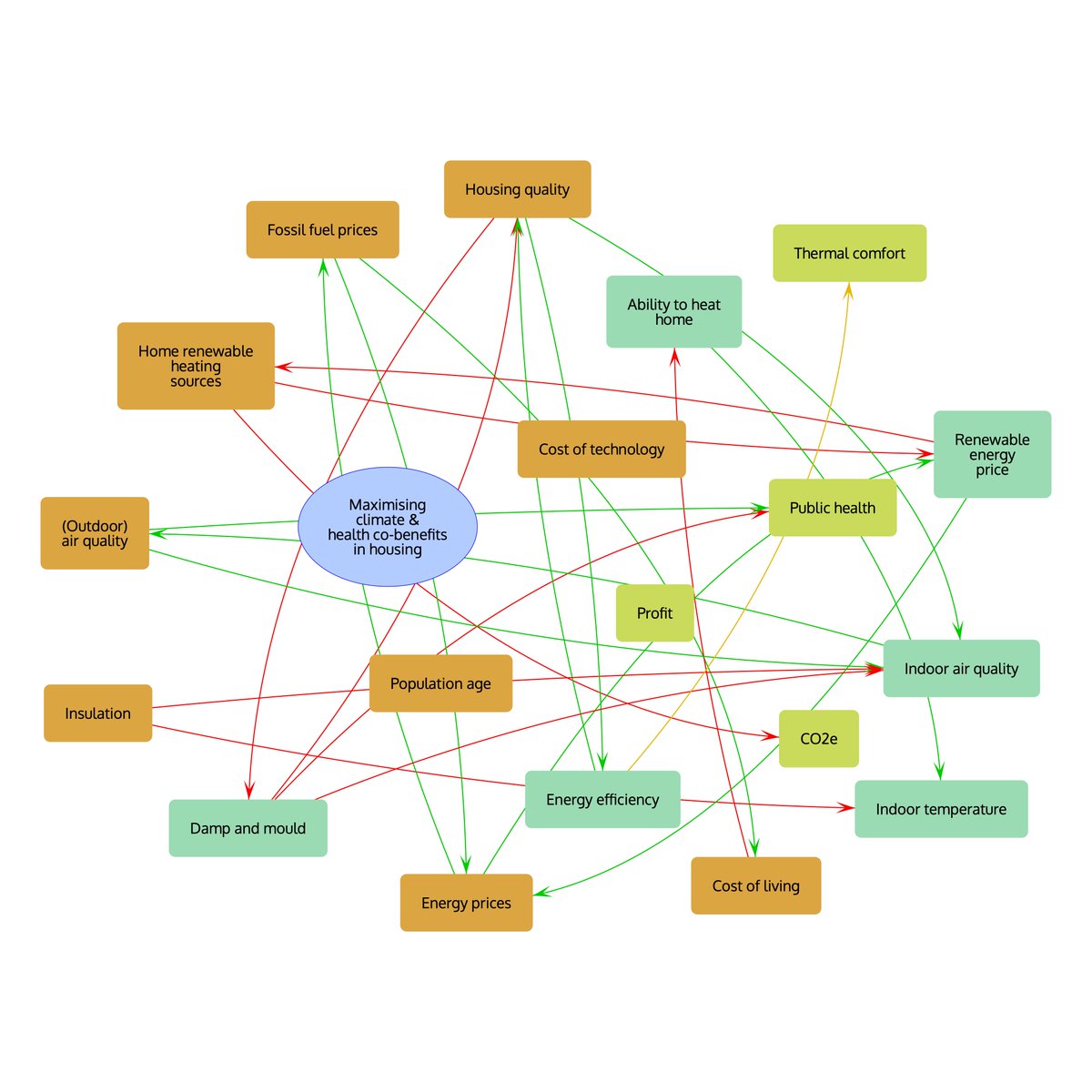
Had an excellent day at the ACCESS Network / CECAN systems mapping workshop, learning how to move from paralysing complexity to actionable complexity. We even had a go at building a systems map to maximise housing climate & health co-benefits (much more thought required!!)

Had an excellent day at the <a href="/_ACCESSnetwork/">ACCESS Network</a> / <a href="/cecanexus/">CECAN</a> systems mapping workshop, learning how to move from paralysing complexity to actionable complexity.

We even had a go at building a systems map to maximise housing climate &amp; health co-benefits (much more thought required!!)
douglasbooker.bsky.social (@douglasbooker) 's Twitter Profile Photo

📢 NEW PAPER: INDOOR AIR QUALITY AND ENVIRONMENTAL JUSTICE 📢 I am excited to share our new paper which poses and addresses ten questions concerning the future of residential indoor air quality (IAQ) and its environmental justice implications. sciencedirect.com/science/articl…

📢 NEW PAPER: INDOOR AIR QUALITY AND ENVIRONMENTAL JUSTICE 📢

I am excited to share our new paper which poses and addresses ten questions concerning the future of residential indoor air quality (IAQ) and its environmental justice implications.

sciencedirect.com/science/articl…