Dipendra (@deepnb) 's Twitter Profile
Dipendra

@deepnb

Early Career Fellow at Ashoka University🖥️, PhD from NCBS-TIFR🦋. Evolutionary Biologist. Audiophile, photography enthusiast, foodie & stargazer.

ID: 103608656

calendar_today10-01-2010 16:38:14

37 Tweet

170 Takipçi

146 Takip Edilen

SMBEmeetings (@smbemeetings) 's Twitter Profile Photo

Ready for more #SMBEeverywhere? We are! #GS6 is the next Global Symposium on the #Genetics of #Adaptation, taking place at the end of this week (11/21 -11/22) organized by Dr. @krushnamegh Kunte and Dr. @DeepaAgashe Please join us! Some reminders.... 1/3

David Lohman (@dj_lohman) 's Twitter Profile Photo

Congrats to all involved in this seminal paper describing a high-throughput multispectral imaging system for Lepidoptera and other insects! nature.com/articles/s4200…

Congrats to all involved in this seminal paper describing a high-throughput multispectral imaging system for Lepidoptera and other insects!
nature.com/articles/s4200…
Royal Society Publishing (@rsocpublishing) 's Twitter Profile Photo

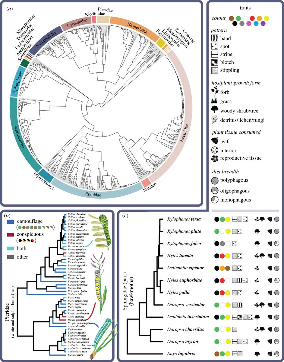
Macroevolution of protective coloration across #caterpillars reflects relationships with host plants #ProcB #OpenAccess #Evolution #Ecology ow.ly/ewJZ50MtzwW @moria_robinson

Macroevolution of protective coloration across #caterpillars reflects relationships with host plants #ProcB #OpenAccess #Evolution #Ecology ow.ly/ewJZ50MtzwW @moria_robinson
Kalle Tunström (@kallekarlhugo) 's Twitter Profile Photo

Our new #butterfly🦋 #evolution paper is finally out in Science Advances. "Evidence for a single, ancient origin of a genus-wide alternative life history strategy": science.org/doi/10.1126/sc… #Butterflies🦋 #Color #AncientPolymorphisms #introgression #CRISPR🧵🧵🧵

Molecular Biology and Evolution (@molbioevol) 's Twitter Profile Photo

Chromosome Fissions and Fusions Act as Barriers to Gene Flow between Brenthis Fritillary Butterflies buff.ly/3lIutXu #science #evolution #biology #genome

Chromosome Fissions and Fusions Act as Barriers to Gene Flow between Brenthis Fritillary Butterflies buff.ly/3lIutXu #science #evolution #biology #genome
Ecography (@ecographyjourna) 's Twitter Profile Photo

rtrees: an R package to assemble phylogenetic trees from megatrees onlinelibrary.wiley.com/doi/full/10.11… #rstats #phylogeny #supertree

rtrees: an R package to assemble phylogenetic trees from megatrees
onlinelibrary.wiley.com/doi/full/10.11… #rstats #phylogeny #supertree
Jesper Boman (@jesperboman) 's Twitter Profile Photo

[Thread] New paper out in Molecular Ecology on the relationship between DNA methylation and gene expression in the migratory painted lady butterfly! onlinelibrary.wiley.com/doi/10.1111/me… (Pic by Niclas Backström)

[Thread] New paper out in <a href="/molecology/">Molecular Ecology</a> on the relationship between DNA methylation and gene expression in the migratory painted lady butterfly! onlinelibrary.wiley.com/doi/10.1111/me…

(Pic by <a href="/niclasbackstrom/">Niclas Backström</a>)
David Lohman (@dj_lohman) 's Twitter Profile Photo

After ~7 yr of work, it's finally out! We present a molecular phylogeny of butterflies sampling >90% of genera & >2000 spp. Butterflies emerged ~100 million yr ago in North America and first fed on legumes. Thanks to all 87 co-authors from 28 countries! rdcu.be/dcaVU

After ~7 yr of work, it's finally out! We present a molecular phylogeny of butterflies sampling &gt;90% of genera &amp; &gt;2000 spp. Butterflies emerged ~100 million yr ago in North America and first fed on legumes. Thanks to all 87 co-authors from 28 countries! rdcu.be/dcaVU
Insect Community Ecology Group (@groupinsect) 's Twitter Profile Photo

📢New study🦋"Rapid radiation of ant parasitic butterflies during the Miocene aridification of Africa" analysed phylogeography of Lepidochrysops, African butterflies associated with ants. By Marianne Espeland, co-authored by Robert Tropek in Ecology and Evolution onlinelibrary.wiley.com/doi/full/10.10…

📢New study🦋"Rapid radiation of ant parasitic butterflies during the Miocene aridification of Africa" analysed phylogeography of Lepidochrysops, African butterflies associated with ants. By Marianne Espeland, co-authored by <a href="/RobertTropek/">Robert Tropek</a> in <a href="/Ecol_Evol/">Ecology and Evolution</a> onlinelibrary.wiley.com/doi/full/10.10…
GBE (Genome Biology and Evolution) (@genomebiolevol) 's Twitter Profile Photo

Genomics, Population Divergence, and Historical Demography of the World's Largest and Endangered #Butterfly, The Queen Alexandra's Birdwing buff.ly/3M472Sy #science #evolution #biology #genome

Genomics, Population Divergence, and Historical Demography of the World's Largest and Endangered #Butterfly, The Queen Alexandra's Birdwing buff.ly/3M472Sy #science #evolution #biology #genome
Lee Henry (@henrylabsymbio) 's Twitter Profile Photo

New paper alert! Symbionts have allowed insects to colonise novel feeding niches, but how has this influenced diversification? In NatureEcoEvo we show that symbionts are associated with extreme highs and lows of insect diversification. More below: nature.com/articles/s4155…

New paper alert! Symbionts have allowed insects to colonise novel feeding niches,  but how has this influenced diversification? In <a href="/NatureEcoEvo/">NatureEcoEvo</a> we show that symbionts are associated with extreme highs and lows of insect diversification.

More below:
nature.com/articles/s4155…
Adrian Richter (@formicadri) 's Twitter Profile Photo

Now published in a food processing special issue at Philosophical Transactions of the Royal Society B: Biological Sciences, Evan Economo and my review of ant feeding structure and function. Open access! royalsocietypublishing.org/doi/10.1098/rs…

Now published in a food processing special issue at Philosophical Transactions of the Royal Society B: Biological Sciences, <a href="/EvanEconomo/">Evan Economo</a> and my review of ant feeding structure and function. Open access! royalsocietypublishing.org/doi/10.1098/rs…
Dipendra (@deepnb) 's Twitter Profile Photo

Open project assistant/ postdoc positions in computational biology, bioinformatics and immunology "Exploring novel variants of antimicrobial peptides of therapeutic relevance against AMR" indiabioscience.org/orgs/ashoka-un…

Ashoka University (@ashokauniv) 's Twitter Profile Photo

Ashoka University invites applications from Master's students with a keen interest in immunology to participate in the Global Immunocourse to be hosted at Ashoka University from December 13 to December 22, 2024. The Global Immunocourse is designed to provide a comprehensive

ImRoZE (@evoimmunoimroze) 's Twitter Profile Photo

Wonderful to see this collaborative effort published in Annual Reviews Ecology, Evolution & Systematics, where we compiled the recent progress and highlighted emerging questions in Immunology from an evolutionary and ecological standpoint. annualreviews.org/content/journa…

Wonderful to see this collaborative effort published in <a href="/AnnualReviews/">Annual Reviews</a> Ecology, Evolution &amp; Systematics, where we compiled the recent progress and highlighted emerging questions in Immunology from an evolutionary and ecological standpoint. annualreviews.org/content/journa…
ImRoZE (@evoimmunoimroze) 's Twitter Profile Photo

Our new paper shows the role of microbiota in driving sex-specific differences in immunity and infection outcomes; Royal Society Publishing #BiologyLetters. Congratulations to srijan seal for leading the work BEE_Ashoka Ashoka University Trivedi School of BioSciences, Ashoka University DBT/WT India Alliance royalsocietypublishing.org/doi/10.1098/rs…

Erik Svensson (@evolodonata) 's Twitter Profile Photo

My first butterfly paper is now published in Ecology Letters! Together with my colleagues, we explore the causes of female colour variation in Blue Butterflies (Polyommatus icarus), particularly roles of geographic variation and phenotypic plasticity: onlinelibrary.wiley.com/doi/10.1111/el…