Chris Fan (@chrisfanmd) 's Twitter Profile
Chris Fan

@chrisfanmd

@DukeMedSchool Alum | @HopkinsMedicine @OslerResidency @HopkinsGIHep - Barker Alum | Gastroenterologist @MethodistHosp

ID: 370125626

calendar_today08-09-2011 14:15:31

46 Tweet

205 Takipçi

267 Takip Edilen

Eric Topol (@erictopol) 's Twitter Profile Photo

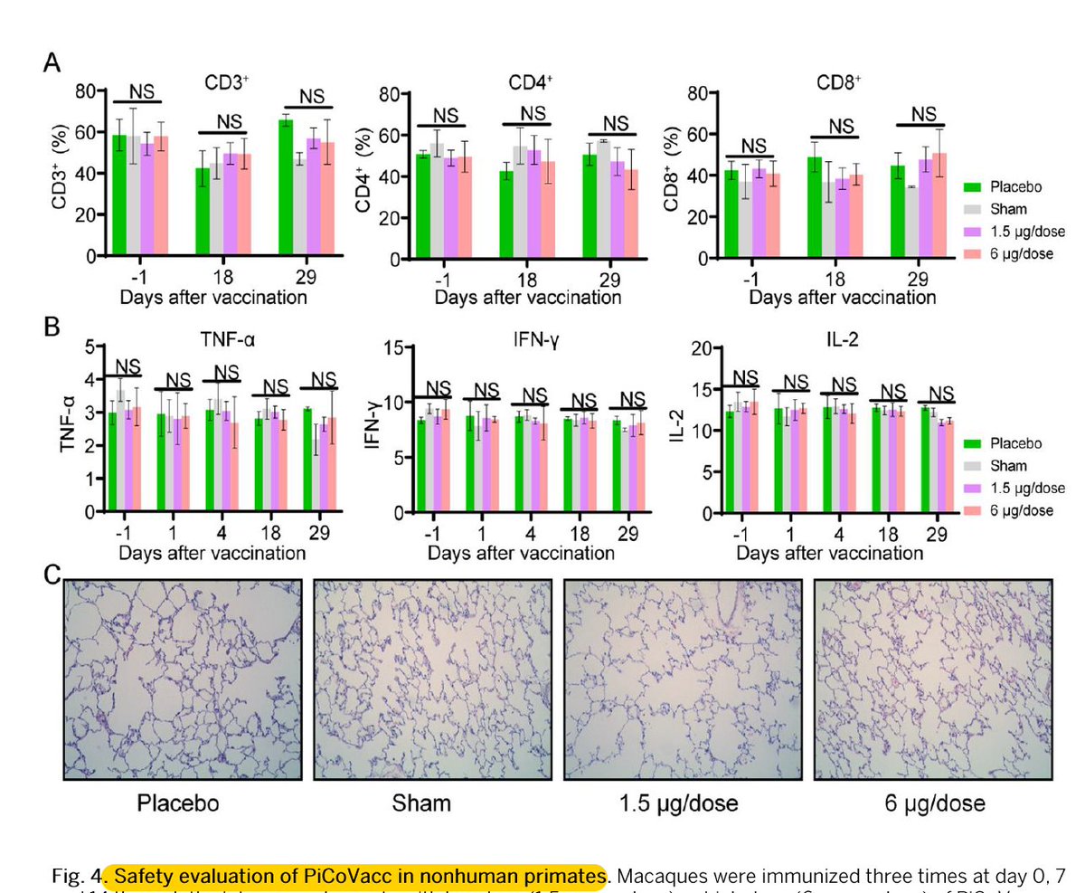
Just published Science Magazine is a #SARSCoV2 vaccine tested in macaques (and other species) with very encouraging efficacy and safety data science.sciencemag.org/content/early/… We've got some real promising (now multiple paths) vaccine velocity👍 H/T Holden Thorp, dormant account

Just published <a href="/ScienceMagazine/">Science Magazine</a> is a #SARSCoV2 vaccine tested in macaques (and other species) with very encouraging efficacy and safety data
science.sciencemag.org/content/early/… We've got some real promising (now multiple paths) vaccine velocity👍
H/T <a href="/hholdenthorp/">Holden Thorp, dormant account</a>
CSSE at JHU (@jhusystems) 's Twitter Profile Photo

The team that in January created the now-indispensable Covid-19 dashboard found itself at the center of a historic first: tracking a deadly, fast-moving pandemic as it spread globally wsj.com/articles/how-a… via The Wall Street Journal Lauren Gardner Ensheng Dong Hongru Du JHU Civil and Systems Engineering Johns Hopkins University

Eric Topol (@erictopol) 's Twitter Profile Photo

The gut and liver manifestations of #COVID19: >6000 patients, 35 studies thelancet.com/journals/langa… incidence of gut 15%--diarrhea, nausea, vomiting, pain; liver 19% abnormal function tests; makes diagnosis delayed, 10% GI only; kids=adults The Lancet Gastroenterology & Hepatology

The gut and liver manifestations of #COVID19: &gt;6000 patients, 35 studies
thelancet.com/journals/langa… incidence of gut 15%--diarrhea, nausea, vomiting, pain; liver 19% abnormal function tests; makes diagnosis delayed, 10% GI only; kids=adults <a href="/LancetGastroHep/">The Lancet Gastroenterology & Hepatology</a>
Kimberly D. Manning, MD, MACP (@gradydoctor) 's Twitter Profile Photo

1/ The conversation between my sons was so mundane. First they talked about Tiktok. Then about our upcoming vacation. It sounded so easy. I was glad. Son 1: “Hey mom? Is it okay if we rent bikes down there?” Me: *typing* “Sure.” Son 2: “Yes sirrrr!” *high fives brother*

1/
The conversation between my sons was so mundane. First they talked about Tiktok. Then about our upcoming vacation. It sounded so easy. 

I was glad.

Son 1: “Hey mom? Is it okay if we rent bikes down there?” 
Me: *typing* “Sure.”
Son 2: “Yes sirrrr!” 

*high fives brother*
Sunny (Sun Jung) Oh, MD (@sunnyohson) 's Twitter Profile Photo

(Top) June 2019 finishing residency and wondering what being a GI fellow will be like over happy hour ➡️ (Bottom) June 2020 on our last month of first year of fellowship together. Couldn’t have survived this year without these guys ♥️😎

(Top) June 2019 finishing residency and wondering what being a GI fellow will be like over happy hour ➡️ (Bottom) June 2020 on our last month of first year of fellowship together. Couldn’t have survived this year without these guys ♥️😎
Tyler Berzin MD, FASGE (@tberzin) 's Twitter Profile Photo

1/ Great question and thx for highlighting this The Lancet RCT re: #ERCP for gallstone pancreatitis Jonathan Bortinger! A few reactions below, and I hope that others on #GItwitter will add their thoughts as well..

Jarushka Naidoo (@drjnaidoo) 's Twitter Profile Photo

Great writing this editorial on the current state of the art in immune-related diarrhea&colitis with Chris Fan based on work by MD Anderson Cancer Center ...oncology needs to start reading the GI literature & vice versa when it comes to #irAEs pubmed.ncbi.nlm.nih.gov/32780984/

Tyler Berzin MD, FASGE (@tberzin) 's Twitter Profile Photo

Honest reflections from Dr. Peter Cotton in this blog post on #ERCP/sphincterotomy for sphincter of Oddi dysfunction and pancreas divisum: drpetercotton.com/do-you-have-a-…

Honest reflections from Dr. Peter Cotton in this blog post on #ERCP/sphincterotomy for sphincter of Oddi dysfunction and pancreas divisum:

drpetercotton.com/do-you-have-a-…
Karthik (@karthikfortexas) 's Twitter Profile Photo

It takes real reform to deliver progress for Texas. We can't solve our 21st century challenges with a 19th century political system. I’m a Millennial Democrat - a clean energy developer and teacher - running to represent Texas Senate District 15. Join us.

Bincy Abraham, MD, MS (@ibd_houston) 's Twitter Profile Photo

Celebrating a successful year with our #GIFellows and #GIFaculty during this holiday season. #Blessed to be working with all of these hardworking individuals! #GITwitter

Celebrating a successful year with our #GIFellows and #GIFaculty during this holiday season.  #Blessed to be working with all of these hardworking individuals! #GITwitter
Eamonn Quigley (@eamonnquigleymd) 's Twitter Profile Photo

Houston Methodist MD⁩ Underwood Center Gastroenterology and Hepatology faculty, fellows and residents of today’s batch of the 33 posters we presented at ACG 2025.

⁦<a href="/HMethodistMD/">Houston Methodist MD</a>⁩ Underwood Center Gastroenterology and Hepatology faculty, fellows and residents of today’s batch of the 33 posters we presented at ACG 2025.
Oscar Noble, MD (@oscarnoblemd) 's Twitter Profile Photo

Excited to have won multiple awards with our poster on the Feasibility of #IUS in #IBD & Pregnancy. Thank you to my extraordinary mentors! Bincy Abraham, MD, MS Chris Fan Houston Methodist Houston Methodist MD #OutstandingPresenterAward #PresidentialPosterAward #BestInIBDAward #ACG2025

Excited to have won multiple awards with our poster on the Feasibility of #IUS in #IBD &amp; Pregnancy. Thank you to my extraordinary mentors! <a href="/IBD_Houston/">Bincy Abraham, MD, MS</a> <a href="/ChrisFanMD/">Chris Fan</a> <a href="/MethodistHosp/">Houston Methodist</a> <a href="/HMethodistMD/">Houston Methodist MD</a>

#OutstandingPresenterAward
#PresidentialPosterAward
#BestInIBDAward
#ACG2025
Oscar Noble, MD (@oscarnoblemd) 's Twitter Profile Photo

Very interesting discussions on our poster on the Real World Outcomes of #Dupilumab on #EoE. Thank you Neha Mathur, MD Chris Fan for your mentorship! #ACG2025 #Esophagus

Very interesting discussions on our poster on the Real World Outcomes of #Dupilumab on #EoE. 

Thank you <a href="/NehaMathurMD/">Neha Mathur, MD</a> <a href="/ChrisFanMD/">Chris Fan</a> for your mentorship! 

#ACG2025
#Esophagus