Charles Zuo (@charlesleft) 's Twitter Profile
Charles Zuo

@charlesleft

A non-technical PM logging my AI learning journey.

ID: 1917932221027201024

linkhttps://www.linkedin.com/in/yaocheng-zuo/ calendar_today01-05-2025 13:21:19

33 Tweet

60 Followers

142 Following

Charles Zuo (@charlesleft) 's Twitter Profile Photo

I stopped paying for those 5 AI tools last year. Here's what I learned: ChatGPT — I was paying $200/month for agent mode. It was impressive. It could browse and complete tasks while I was away. But I used it maybe 4-5 times a month, and the results were 70-80% complete. When

I stopped paying for those 5 AI tools last year. 

Here's what I learned:

ChatGPT — I was paying $200/month for agent mode. It was impressive. It could browse and complete tasks while I was away. But I used it maybe 4-5 times a month, and the results were 70-80% complete. When
Charles Zuo (@charlesleft) 's Twitter Profile Photo

The AI hardware that actually changed my life is a litter box. I have two cats and travel a lot. In the past, I either let strangers into my apartment to scoop, or come home and find out that my cats have filled the litter box and my bed sheet. Neither option was great. So I

The AI hardware that actually changed my life is a litter box.

I have two cats and travel a lot. In the past, I either let strangers into my apartment to scoop, or come home and find out that my cats have filled the litter box and my bed sheet.

Neither option was great.

So I
Charles Zuo (@charlesleft) 's Twitter Profile Photo

🔐 Hey guys, I need some advice on my OpenClaw security setup on AWS. After seeing reports of exposed instances online, I’m trying to lock this down tight. What I did: - Tailscale VPN only (no public ports) - Gateway on localhost + token auth - Discord DM allowlist - Docker

Charles Zuo (@charlesleft) 's Twitter Profile Photo

🔐 Hey guys, I need some advice on my OpenClaw security setup on AWS. After seeing reports of exposed instances online, I’m trying to lock this down tight. What I did: - Tailscale VPN only (no public ports) - Gateway on localhost + token auth - Discord DM allowlist -

🔐 Hey guys, I need some advice on my OpenClaw security setup on AWS. After seeing reports of exposed instances online, I’m trying to lock this down tight. 

What I did:  
- Tailscale VPN only (no public ports)  
- Gateway on localhost + token auth  
- Discord DM allowlist  
-
Charles Zuo (@charlesleft) 's Twitter Profile Photo

OpenClaw Day 1/30: Secured my VPS deployment on AWS in 30 minutes. ✓ Private network via Tailscale ✓ Multi-layer firewall ✓ Discord ID locked ✓ Prompt injection proof ✓ 24/7 uptime My process: github.com/zuocharles/ope…

OpenClaw Day 1/30: Secured my VPS deployment on AWS in 30 minutes.

✓ Private network via Tailscale
✓ Multi-layer firewall
✓ Discord ID locked
✓ Prompt injection proof
✓ 24/7 uptime

My process: github.com/zuocharles/ope…
Charles Zuo (@charlesleft) 's Twitter Profile Photo

Day 2/30: I now have 2 AI agents running 24/7. Agent 1 (Locke): Personal assistant Agent 2 (Socrates): Solo developer who builds in public Built both in under an hour by asking Claude to generate their config files. However, OpenClaw's Web UI doesn't manage or monitor multiple

Day 2/30: I now have 2 AI agents running 24/7.

Agent 1 (Locke): Personal assistant
Agent 2 (Socrates): Solo developer who builds in public

Built both in under an hour by asking Claude to generate their config files.

However, OpenClaw's Web UI doesn't manage or monitor multiple
Charles Zuo (@charlesleft) 's Twitter Profile Photo

Day 3/30: My OpenClaw failed his first test. Last night I asked Socrates, my independent Devleoper to explore projects while I slept. Expected: He'd research, compare options, narrow down choices, multiple rounds of iterations Reality: One search. Then nothing. Just sat

Day 3/30: My OpenClaw failed his first test. 

Last night I asked Socrates, my independent Devleoper to explore projects while I slept. 

Expected: He'd research, compare options, narrow down choices, multiple rounds of iterations

Reality: One search. Then nothing. Just sat
Charles Zuo (@charlesleft) 's Twitter Profile Photo

My first ever vibe-coded app just hit 2000+ downloads after 4 months. This is a Google Slides extension, an agent with just 3 translation tools, including translate the whole deck, the current slide, or a selected element. I thought maybe 100 people would use it but I was wrong.

My first ever vibe-coded app just hit 2000+ downloads after 4 months. This is a Google Slides extension, an agent with just 3 translation tools, including translate the whole deck, the current slide, or a selected element.

I thought maybe 100 people would use it but I was wrong.
Charles Zuo (@charlesleft) 's Twitter Profile Photo

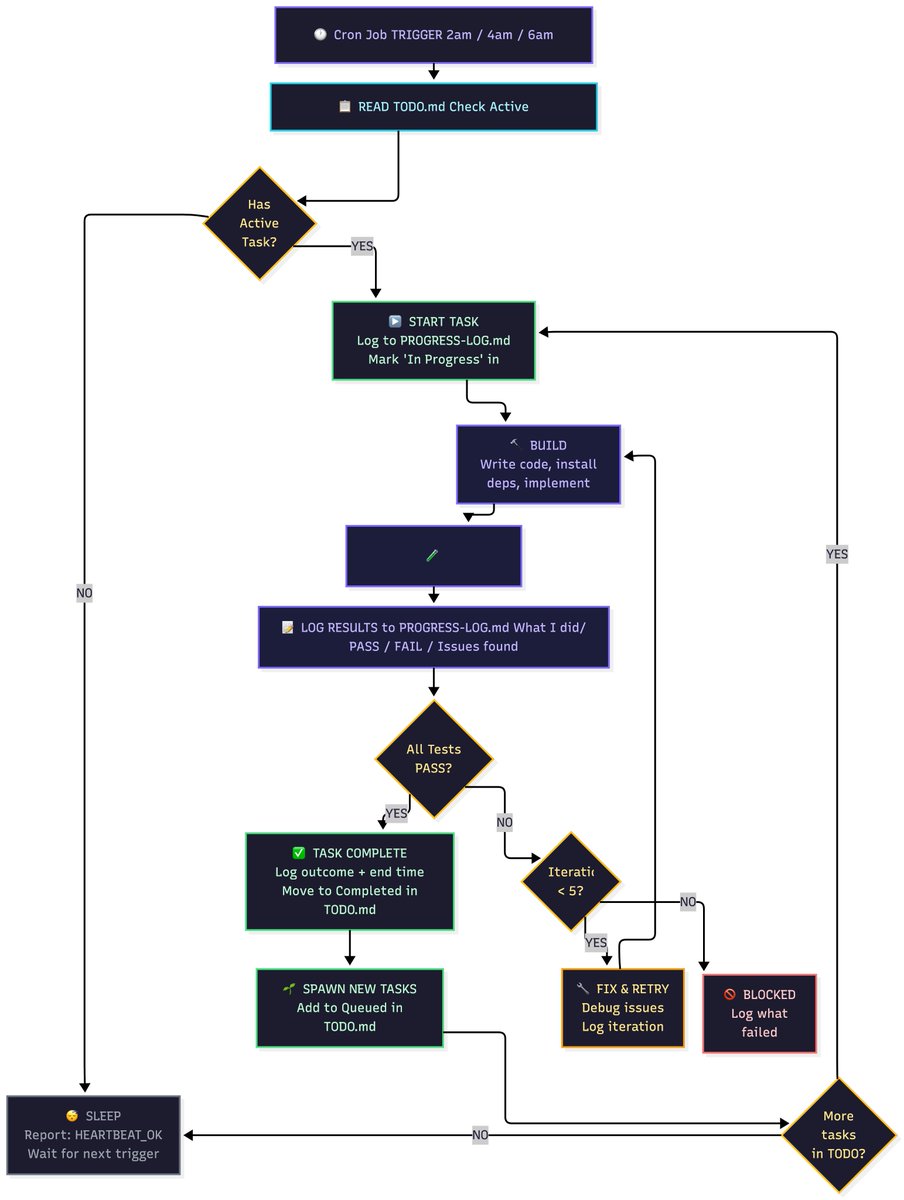
Day 4/30: Finally, my agents can work all night while I sleep. Here's how I did it with three files and one tool: Soul.md: The brain, where all the instructions live. Todo.md: The task list with status Progress-log.md: The journal Cron

Day 4/30: Finally, my agents can work all night while I sleep.

Here's how I did it with three files and one tool:
Soul.md: The brain, where all the instructions live.
Todo.md: The task list with status
Progress-log.md: The journal
Cron
Noah Frydberg | Tiktok Shop For Brands (@maverickecom) 's Twitter Profile Photo

There is a reason why this tool is viral. Like really viral. And I want to show you how to use it.   Most people use ChatGPT. They ask questions. Get answers. Copy-paste. Repeat. That's not an assistant. That's a fancy search engine.   Clawdbot is different. It doesn't wait for

There is a reason why this tool is viral. 
Like really viral.
And I want to show you how to use it.
 
Most people use ChatGPT.
They ask questions.
Get answers.
Copy-paste.
Repeat.
That's not an assistant.
That's a fancy search engine.
 
Clawdbot is different.
It doesn't wait for
Charles Zuo (@charlesleft) 's Twitter Profile Photo

Day 5/30: I Got OpenClaw to Use Social Media Like X and LinkedIn Getting the accounts was easy. Getting the agent to actually use them took two evenings of everything going wrong. What I tried (and why each failed): twscrape — Python scraping library for X. Cloudflare blocked

Charles Zuo (@charlesleft) 's Twitter Profile Photo

At Vercel's Skills Launch Party, I witnessed them announce something crucial for the skill ecosystem: security audits. Here’s why it matters: Before, anyone could create and publish skills online—meaning they could contain malware, prompt injections, and worse. Your agent might

At <a href="/vercel/">Vercel</a>'s Skills Launch Party, I witnessed them announce something crucial for the skill ecosystem: security audits.

Here’s why it matters: Before, anyone could create and publish skills online—meaning they could contain malware, prompt injections, and worse. Your agent might
Charles Zuo (@charlesleft) 's Twitter Profile Photo

Here's how I use Claude Cowork + Ralph Wiggum Plugin to build a high quality KOL list when I am away I set up a task in Claude Cowork before stepping away. When I came back, I had 50 researched, filtered accounts that matched my exact criteria. Step 1: Define my criteria I

Here's how I use Claude Cowork + Ralph Wiggum Plugin to build a high quality KOL list when I am away

I set up a task in Claude Cowork before stepping away. When I came back, I had 50 researched, filtered accounts that matched my exact criteria.

Step 1: Define my criteria
I
Charles Zuo (@charlesleft) 's Twitter Profile Photo

Claude Cowork can browse the web for you. But it's not a TikTok expert. I asked it to find 10 viral AI generated videos with 5K+ views. It got there — but burned through 45 tool calls, clicking around confused, figuring out TikTok's UI as it went. So I built a skill that