Blanca T (@blancatrd) 's Twitter Profile
Blanca T

@blancatrd

BHF-funded postdoc. University of Sheffield (IICD)

ID: 476729810

calendar_today28-01-2012 12:36:01

53 Tweet

78 Takipçi

90 Takip Edilen

DiMeN DTP (@dimen_dtp) 's Twitter Profile Photo

Use "DiMeN" as your keyword to search the FindAPhD website & check out the first 64 projects we have loaded onto the platform already! So much interesting Medical Research Council funded research across the North of England, worth a look if your thinking of a 2020 PhD... dimen.org.uk/how-to-apply/c…

CSIC (@csic) 's Twitter Profile Photo

Fallece Margarita Salas, una de las mayores científicas españolas del siglo XX. La bioquímica ha fallecido en Madrid a los 80 años. ➡️bit.ly/2NoMd5T

Fallece Margarita Salas, una de las mayores científicas españolas del siglo XX. La bioquímica ha fallecido en Madrid a los 80 años.
➡️bit.ly/2NoMd5T
Sheffield Uni News and Views (@shefuninews) 's Twitter Profile Photo

Doctors of the future will simply ‘switch off’ the genes that cause heart attacks. British Heart Foundation have renewed funding for Sheffield research into #cardiovascular disease. Read more here: shef.ac/35zuNtF

Victoria Ridger (@ridgerv) 's Twitter Profile Photo

So proud to be able to share this great work carried out by such talented students, technicians and postdocs @ShefUni_IICD an our collaborators . Thank you British Heart Foundation for the funding to support the work. And Nature Communications for the productive editorial process. nature.com/articles/s4146…

DiMeN DTP (@dimen_dtp) 's Twitter Profile Photo

Congratulations to Blanca T, first of many DiMeN DTP Medical Research Council students to pass their viva with flying colours!! Well done Dr Blanca Tardajos, massive achievement. @ShefUni_IICD

Científico en España (@cientificoenesp) 's Twitter Profile Photo

Entre 2010 y 2018 la inversión pública en I+D+i en España bajó un 9.8%, mientras que de media en la Unión Europea subió un 10.5%. #SinCienciaNoHayFuturo

Entre 2010 y 2018 la inversión pública en I+D+i en España bajó un 9.8%, mientras que de media en la Unión Europea subió un 10.5%.
#SinCienciaNoHayFuturo
Paul Evans (@profpaulevans) 's Twitter Profile Photo

I am looking for a motivated graduate scientist to join my lab as a @BHF funded PhD student. The work will study NF-kB transcription factors in the disease that causes heart attack and stroke. #livingthedreamwithNFkB findaphd.com/phds/project/n…

DiMeN DTP (@dimen_dtp) 's Twitter Profile Photo

Looking for a PhD opportunity? Medical Research Council DiMeN DTP studentships for Oct 2021 are going live! We will have 75 projects tackling the major healthcare challenges facing our population. Follow us as we make announcements and keep an eye on our website: dimen.org.uk/how-to-apply/c…

Paul Evans (@profpaulevans) 's Twitter Profile Photo

I’m thrilled that our paper on notch mechanosensing in atherosclerosis is out today in Science Advances Congratulations to the authors for their amazing work @celine_souilhol Blanca T Dr Maria Fragiadaki Helle Jørgensen Lab science.org/doi/10.1126/sc…

I’m thrilled that our paper on notch mechanosensing in atherosclerosis is out today in <a href="/ScienceAdvances/">Science Advances</a> Congratulations to the authors for their amazing work @celine_souilhol <a href="/BlancaTrd/">Blanca T</a> <a href="/Fragiadaki_Lab/">Dr Maria Fragiadaki</a> <a href="/hfj22/">Helle Jørgensen Lab</a> science.org/doi/10.1126/sc…
Hao Yin (@haoyin20) 's Twitter Profile Photo

Notch as #EndothelialCell mechanosensor👹 Jag1/Notch4 interprets Disturbed flow -⏬Proliferation of (regionalized) EC Subsets -⏫#Atherosclerosis Dr. Paul Evans lab Science Advances 2022 @celine_souilhol Blanca T Jovana Serbanovic-Canic Paul Evans science.org/doi/10.1126/sc…

Notch as #EndothelialCell mechanosensor👹

Jag1/Notch4 interprets Disturbed flow -⏬Proliferation of (regionalized) EC Subsets -⏫#Atherosclerosis

Dr. Paul Evans lab <a href="/ScienceAdvances/">Science Advances</a> 2022 @celine_souilhol <a href="/BlancaTrd/">Blanca T</a> <a href="/jscanic/">Jovana Serbanovic-Canic</a> <a href="/ProfPaulEvans/">Paul Evans</a>
science.org/doi/10.1126/sc…
MRC DiMeN Diversity (@dimen_diversity) 's Twitter Profile Photo

We hope everyone had an amazing time at the DiMeN Ball! Thank you to everyone who helped organise as part of DiMeN Diversity and everyone who attended! Thank you to Emily Goodall and we will miss you dearly! We hope you had an amazing time and here’s to more events!

Hao Yin (@haoyin20) 's Twitter Profile Photo

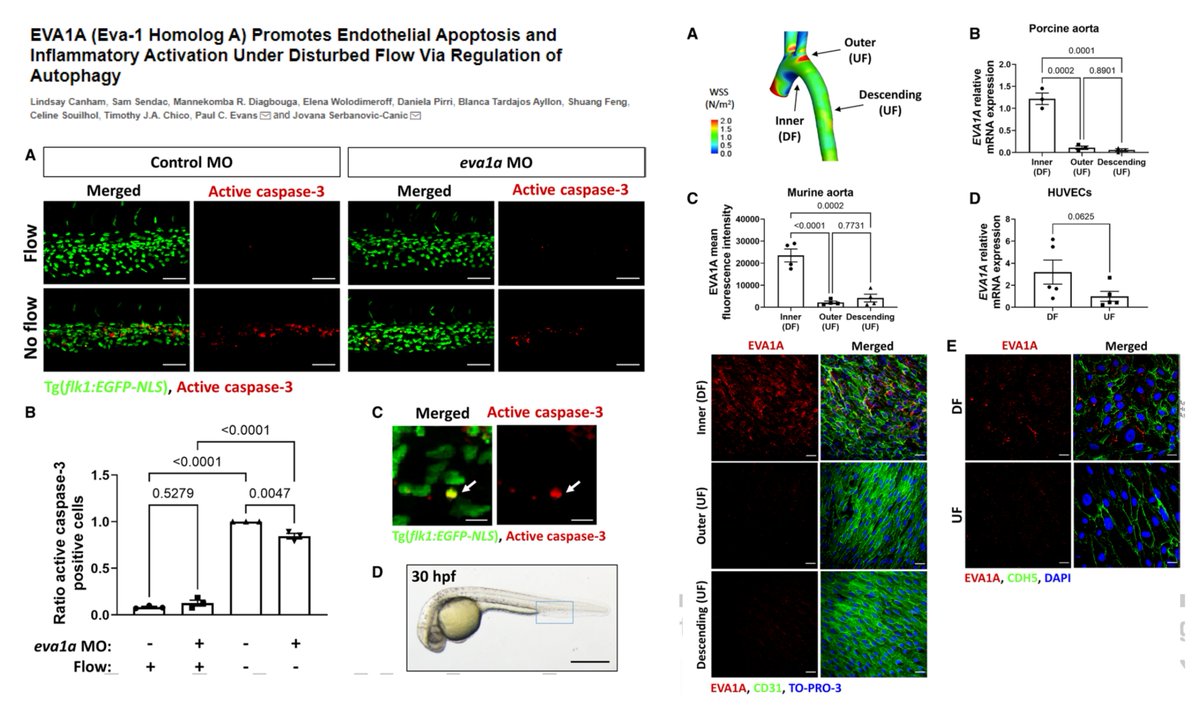
Mechano-vulnerability of #EndothelialCell in #Atherosclerosis 🤠 EVA1A, elevated by #DisturbedFlow-Twist1 axis, blocks EC #Autophagy & induces #Apoptosis Dr. Paul Evans & Jovana Serbanovic-Canic lab ATVB: An AHA Journal 2023 Paul Evans Jovana Serbanovic-Canic ahajournals.org/doi/10.1161/AT…

Mechano-vulnerability of #EndothelialCell in #Atherosclerosis 🤠

EVA1A, elevated by #DisturbedFlow-Twist1 axis, blocks EC #Autophagy &amp; induces #Apoptosis 

Dr. Paul Evans &amp; Jovana Serbanovic-Canic lab <a href="/atvbahajournals/">ATVB: An AHA Journal</a> 2023 <a href="/ProfPaulEvans/">Paul Evans</a> <a href="/jscanic/">Jovana Serbanovic-Canic</a>
ahajournals.org/doi/10.1161/AT…
Paul Evans (@profpaulevans) 's Twitter Profile Photo

Single Cell Discoveries In this interview, Blanca T and I talk about how single cell RNAseq helped us together with @celine_souilhol to link a Notch pathway to atherosclerosis. And some of the challenges along the way! Thanks to Helle Jørgensen Lab for brilliant advice, and to Single Cell Discoveries for their support