
Rebecca Irwin
@becka_irwin_
Biomedical engineer 👩🔬 Free time spent baking 🥐 and sleeping💤 📍Postdoc @SN_Lab, Cornell University 📍Assistant Prof @ University of Rochester, July 2025
ID: 1157343765297881088
02-08-2019 17:33:50
145 Tweet
313 Followers
292 Following

Incredible presentation by Donna Pacicca at the 5th Annual Michael G. Ehrlich, MD Lectureship at Warren Alpert Medical School of Brown University, hosted by Brown Orthopaedic Research. She inspired residents to join ORS and embrace a curious mindset towards Basic Science!👏🏻





Calling ORS Meniscus members! Join us from the comfort of your own location on December 11 for a Virtual Social Hour as we aim to strengthen camaraderie and collaboration outside of formal settings. Learn more and register now: bit.ly/3Ou5txN



Congrats to Serafina Lopez for her article (mdpi.com/2306-5354/11/1…) in Bioengineering MDPI describing the use of siRNA to transiently inhibit aggrecan production and enhance fiber formation and mechanical performance of tissue engineered meniscus! Cornell BME #TeamMeniscus #nsffunded


🚨POSTDOC FUNDING OPPORTUNITY🚨 Applications for the 2025 PennPORT_IRACDA Program! The IRACDA Program is an INCREDIBLE training environment and I'd encourage anyone interested in research, teaching, #DEIA and #STEMOutreach to apply! Feel free to DM with questions!


"By clarifying how these drugs alter the relationship between brain activity and blood flow, my work can improve the design and analysis of clinical trials." Read about Rick Zirkel, a doctoral candidate in Cornell BME Cornell Engineering: gradschool.cornell.edu/spotlights/stu…



Scientists identify a population of neutrophils in the skin that express proteins and enzymes needed to build the ECM. Bravo Tommaso Vicanolo, Alaz, Jackson LiangYao Li, stefan uderhardt 🔬🧫💉📷, Lai Guan NG, Andrés Hidalgo and the team. 👏 🔗 go.nature.com/4bNWq5O 📰 go.nature.com/41DkFie



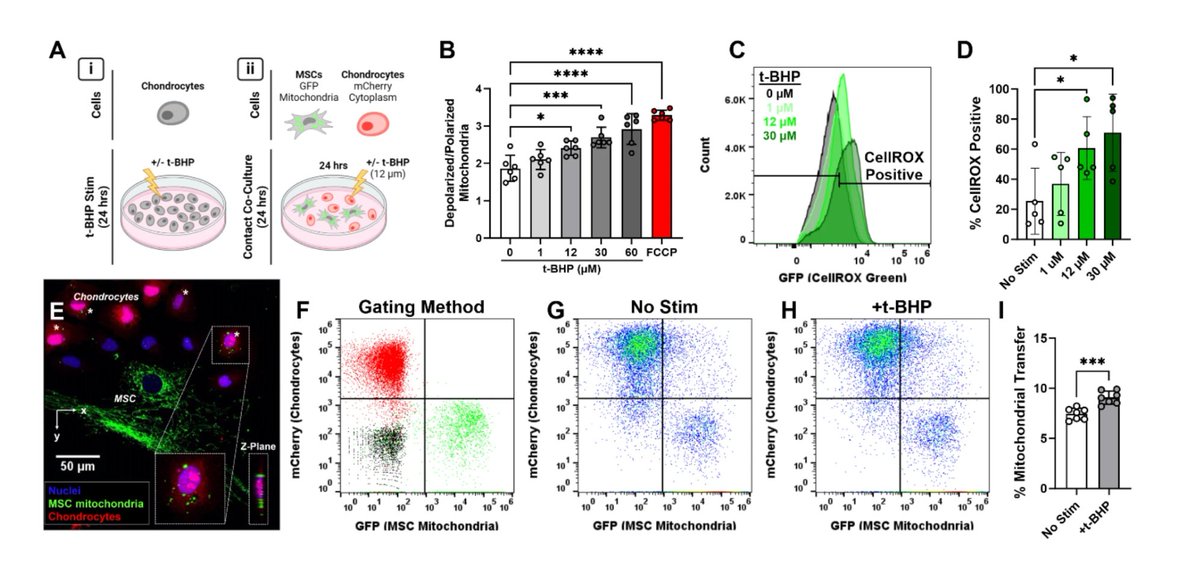
📙 This study by Delco Lab (Cornell University College of Veterinary Medicine) reveals how mesenchymal stem cells transfer mitochondria to chondrocytes, a key mechanism of MSC therapeutic activity. Oxidative stress boosts this transfer, with the Cx43 isoform GJA1-20k playing a major role. ➡️stemcellres.biomedcentral.com/articles/10.11…


OUT NOW from Mark Buckley: Loss of Cochlin drives impairments in tendon structure and function in Matrix Biology Plus. doi.org/10.1016/j.mbpl… #URochesterResearch University of Rochester - Biomedical Engineering Hajim School of Engineering & Applied Sciences


🎉 Congratulations to Prof. Dalecki on receiving the Joseph H. Holmes Pioneer Award from American Institute of Ultrasound in Medicine (#AIUM)! Her groundbreaking work in #diagnostic #ultrasound continues to inspire. 👏🔬 🔗 hajim.rochester.edu/bme/news-event… Hajim School of Engineering & Applied Sciences University of Rochester


University of Rochester is proud to lead one of four NIH-funded centers transforming drug development. In partnership with Duke University, TraCe-bMPS is advancing human-based models to speed discovery and reduce animal testing. Led by Prof. James McGrath and UR Medicine researchers. #URochesterResearch