Aurelien Justet (@aurelienjustet) 's Twitter Profile
Aurelien Justet

@aurelienjustet

ID: 1153712197467611138

calendar_today23-07-2019 17:03:17

124 Tweet

83 Takipçi

402 Takip Edilen

Naftali Kaminski (@kaminskimed) 's Twitter Profile Photo

1/n Using snRNAseq we identify a previously undiscovered population of alveolar epithelial cells in IPF - Alveolar Intermediate (ATi) cells - they share features of ATI, ATII and Aberrant Basaloid cells but also have their own distinct features. #ATi biorxiv.org/content/10.110…

1/n 
Using snRNAseq we identify a previously undiscovered population of alveolar epithelial  cells in IPF - Alveolar Intermediate (ATi) cells - they share  features of ATI, ATII and Aberrant Basaloid cells but also have their own distinct features.
#ATi
biorxiv.org/content/10.110…
Naftali Kaminski (@kaminskimed) 's Twitter Profile Photo

2/n Using PAGA we define distinct trajectories among ATII, ATI, Aberrant basaloid cells & ATi cells that allow identifying specific markers for intermediate states & then validate and localize the presence of ATi populations in human IPF tissue #CTSE biorxiv.org/content/10.110…

2/n 
Using PAGA we define distinct trajectories among ATII, ATI, Aberrant basaloid cells & ATi cells that allow  identifying specific markers for intermediate states & then validate and localize the presence of ATi populations in human IPF tissue
#CTSE
biorxiv.org/content/10.110…
Naftali Kaminski (@kaminskimed) 's Twitter Profile Photo

3/n To understand emergence of aberrant basaloid cells in human PCLS we did time course analysis. Untreated PCLS -> ⬆️ alveolar epithelial diversity and proliferation suggesting FC treated PCLS -> ⬇️ proliferation & disease like aberrant basaloid cells biorxiv.org/content/10.110…

3/n 
To understand emergence of aberrant basaloid cells in human PCLS we did time course analysis. 
Untreated PCLS -> ⬆️ alveolar epithelial diversity and proliferation suggesting 
FC treated PCLS -> ⬇️ proliferation & disease like aberrant basaloid cells
biorxiv.org/content/10.110…
Naftali Kaminski (@kaminskimed) 's Twitter Profile Photo

4/n 10x Genomics Multiome analysis allowed us to establish Aberrant Basaloid Cells as a distinct lung cell population. It is different from all other lung cells and characterized by ⬆️⬆️ AP1 accessibility reminiscent of Injury memory retention #Multiome biorxiv.org/content/biorxi…

4/n 
<a href="/10xGenomics/">10x Genomics</a> Multiome analysis allowed us to establish Aberrant Basaloid Cells as a distinct lung cell population. It is different from all other lung cells and characterized by ⬆️⬆️ AP1 accessibility reminiscent of Injury memory retention
#Multiome
biorxiv.org/content/biorxi…
Naftali Kaminski (@kaminskimed) 's Twitter Profile Photo

5/n Taken together, our results shift the paradigmatic view of alveolar epithelial cells in IPF from ‘innocent bystanders’ to 'drivers of disease' - maybe positioning Aberrant Basaloid Cells as potential targets for cell-based therapies biorxiv.org/content/10.110…

5/n Taken together, our results shift the paradigmatic view of alveolar epithelial cells in IPF from ‘innocent bystanders’ to 'drivers of disease' - maybe positioning Aberrant Basaloid Cells as potential targets for cell-based therapies  
biorxiv.org/content/10.110…
Naftali Kaminski (@kaminskimed) 's Twitter Profile Photo

6/n Deeply grateful to all contributors; Current or former #KaminskiLab members; generous collaborators: Takis, Ivan, Melanie, Jun, the FORMIDABLE KU Leuven team - Wim and Bart; and special 👏🏽👏🏽 to #SuperDuo : Schupp & Adams‼️ Fin. #SchuppAndAdams biorxiv.org/content/biorxi…

6/n 
Deeply grateful to all contributors; Current or former #KaminskiLab members; generous collaborators: Takis, Ivan, Melanie, Jun, the FORMIDABLE  <a href="/KU_Leuven/">KU Leuven</a> team - Wim and Bart; and special 👏🏽👏🏽 to #SuperDuo : Schupp &amp; Adams‼️ 
Fin.
#SchuppAndAdams 
biorxiv.org/content/biorxi…
James D Chalmers (@profjdchalmers) 's Twitter Profile Photo

The new European Respiratory Journal impact factor is 21. Ranked #2 across all resp journals Thank you to the incredible Don Sin , all authors, our outstanding editors and journal staff ♥️ ERS publications ERS IF for selected respiratory journals below

The new European Respiratory Journal impact factor is 21. Ranked #2 across all resp journals

Thank you to the incredible <a href="/donsin4/">Don Sin</a> , all authors, our outstanding editors and journal staff ♥️
<a href="/ERSpublications/">ERS publications</a> <a href="/EuroRespSoc/">ERS</a> 

IF for selected respiratory journals below
Yuuuuuuuuuuuumin (@zym980202) 's Twitter Profile Photo

1/n Happy to share our new single-cell+unsupervised AI drug discovery method is now published in Nature Biomedical Engineering!🚀 Huge thanks to Jun Ding, Naftali Kaminski and all collaborators. 🎉 We hope UNAGI can accelerate the discovery of new drugs. doi.org/10.1038/s41551…

Yuuuuuuuuuuuumin (@zym980202) 's Twitter Profile Photo

2/n We applied UNAGI to a time-series snRNA-seq Idiopathic Pulmonary Fibrosis (IPF) dataset and successfully reconstructed (1) the temporal dynamics graph (panel A) to describe the IPF progression (2) cellular dynamics (panel B and C) of individual cell tracks. #singlecell #IPF

2/n We applied UNAGI to a time-series snRNA-seq Idiopathic Pulmonary Fibrosis (IPF) dataset and successfully reconstructed
(1) the temporal dynamics graph (panel A) to describe the IPF progression
(2) cellular dynamics (panel B and C) of individual cell tracks.
#singlecell #IPF
Yuuuuuuuuuuuumin (@zym980202) 's Twitter Profile Photo

3/n UNAGI can conduct perturbation on the pathway and drug/compound levels. When applied to the IPF data, we identify a full spectrum of pathways drug/compounds from well established to less studied ones. e.g. We re-identified Nintedanib, the FDA approved drug for IPF.

3/n UNAGI can conduct perturbation on the pathway and drug/compound levels. When applied to the IPF data, we identify a full spectrum of pathways drug/compounds from well established to less studied ones. e.g. We re-identified Nintedanib, the FDA approved drug for IPF.
Yuuuuuuuuuuuumin (@zym980202) 's Twitter Profile Photo

4/n Thanks to Naftali Kaminski and his team, we validated one of the UNAGI's prediction, Nifedipine, a common medication to treat high blood pressure, has the similar anti-fibrotic effects as Nintedanib in the human Precision-Cut Lung Slices. #ipf #singlecell

Yuuuuuuuuuuuumin (@zym980202) 's Twitter Profile Photo

5/n We evaluated the generalizability of UNAGI using a COVID-19 dataset. And UNAGI successfully 1) reconstructed the cellular dynamics of COVID19 and 2) re-discovered some compounds that have anti-COVID19 effects supported by existing literatures. #covid19

5/n We evaluated the generalizability of UNAGI using a COVID-19 dataset. And UNAGI successfully 1) reconstructed the cellular dynamics of COVID19 and 2) re-discovered some compounds that have anti-COVID19 effects supported by existing literatures. #covid19
Yuuuuuuuuuuuumin (@zym980202) 's Twitter Profile Photo

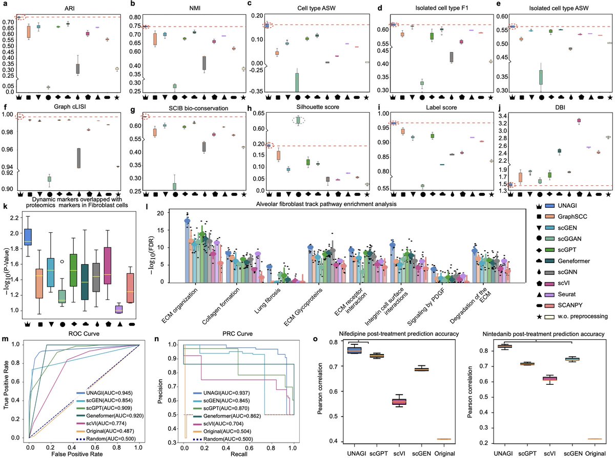
6/n We benchmarked UNAGI against both conventional DL methods (e.g., scVI) and single-cell foundation models (scGPT, Geneformer). UNAGI outperformed them in cell-embedding generation, disease-associated marker/pathway identification, and in-silico drug perturbation.

6/n We benchmarked UNAGI against both conventional DL methods (e.g., scVI) and single-cell foundation models (scGPT, Geneformer). UNAGI outperformed them in cell-embedding generation, disease-associated marker/pathway identification, and in-silico drug perturbation.
Naftali Kaminski (@kaminskimed) 's Twitter Profile Photo

The Unagi paper is FINALLY out! We present the first application. of a novel AI tool to human pulmonary fibrosis snRNAseq data to identify cellular trajectories & reversak perturbations with proteomics & PCLS validations!! See 🧵 👇🏼 and paper here nature.com/articles/s4155…

The Unagi paper is FINALLY out! We present the first application. of a novel AI tool to human pulmonary fibrosis snRNAseq   data to identify cellular trajectories &amp; reversak perturbations with proteomics &amp; PCLS validations!!  
See 🧵 👇🏼 
and paper here 
nature.com/articles/s4155…
Naftali Kaminski (@kaminskimed) 's Twitter Profile Photo

🙏🏼👏🏼🙏🏼 Drs Zheng, Schupp, Adams, Clair, Justet, Ahangari, Yan, Hansen, Carlon, Cortesi, Vermant, Vos, De Sadeleer, Rosas, Pineda, Sembrat, Königshoff, McDonough,Vanaudenaerde, Wuyts & Ding for this amazing #AI2CureIPF collaboration!! nature.com/articles/s4155… and 🧵below 👇🏼

Inside Precision Medicine (@inside_pm) 's Twitter Profile Photo

AI Learns Lung Disease Progression, Proposes Drug to Block Fibrosis A new #AImodel called UNAGI pinpoints drivers of idiopathic #pulmonaryfibrosis and identifies possible treatments Naftali Kaminski Jun Ding Yale School of Medicine McGill University #scSeq #drugdiscovery hubs.li/Q03tnvmt0

Tech Educator (@ritesh_tech) 's Twitter Profile Photo

Data Analysis depends on Stats. Introducing "Think #Stats: Exploratory Data Analysis "PDF. • Save 100+ hours on research And for 48hrs, it's 100% FREE! To get it, just: • Like and retweet • Comment " data " • DM me in the message for the link

Data Analysis depends on Stats. 

Introducing "Think #Stats: Exploratory Data Analysis "PDF.

• Save 100+ hours on research

And for 48hrs, it's 100% FREE!

To get it, just:

• Like and retweet
• Comment " data "
• DM me in the message for the link
Naftali Kaminski (@kaminskimed) 's Twitter Profile Photo

As one of the authors of this perspective, I can only say: I wish there was no need to write it. But sadly, there was. I'm grateful NEJM broke the American Medical Establishment's wall of silence and published two perspectives about Gaza. Let's hope more action follows 👇🏼

Yale Internal Medicine (@yaleimed) 's Twitter Profile Photo

Dr. Naftali Kaminski is stepping down as Yale PCCSM section chief in 2026. Under his leadership, clinical programs, research funding & educational programs have expanded substantially in size, scope & impact. Learn more about Naftali Kaminski & his tenure. medicine.yale.edu/internal-medic…

Dr. Naftali Kaminski is stepping down as <a href="/YalePCCSM/">Yale PCCSM</a> section chief in 2026.

Under his leadership, clinical programs, research funding &amp; educational programs have expanded substantially in size, scope &amp; impact.

Learn more about <a href="/KaminskiMed/">Naftali Kaminski</a> &amp; his tenure.
medicine.yale.edu/internal-medic…