ArkajyotiBhatt4 (@arkajyotibhatt4) 's Twitter Profile
ArkajyotiBhatt4

@arkajyotibhatt4

Post doctoral researcher at Department of Medical Oncology, UMCG
Biostatistician

ID: 1209446416843788289

calendar_today24-12-2019 12:11:19

30 Tweet

35 Followers

50 Following

Bryan Vaca-Cartagena, MD (@bryanfvc96) 's Twitter Profile Photo

#VOICE #COVID19 & solid malignancies Key take-home messages: 🥇mRNA vaccines are #safe in pts tx with CT, IT and CT+/-IT ⚠️Significant minority does not develop adequate antibody response (i.e. under CT), still some T-cell rx ❌No adequate response after 1dose #ESMO21 OncoAlert

#VOICE #COVID19 & solid malignancies
Key take-home messages:
🥇mRNA vaccines are #safe in pts tx with CT, IT and CT+/-IT
⚠️Significant minority does not develop adequate antibody response (i.e. under CT), still some T-cell rx
❌No adequate response after 1dose
 #ESMO21 <a href="/OncoAlert/">OncoAlert</a>
UMCG (@umcg) 's Twitter Profile Photo

Kankerpatiënten met een tumor in een orgaan of weefsel kunnen veilig en meestal effectief gevaccineerd worden tegen corona, zo blijkt uit onderzoek van UMCG en anderen bit.ly/3hPdvS0.

Kankerpatiënten met een tumor in een orgaan of weefsel kunnen veilig en meestal effectief gevaccineerd worden tegen corona, zo blijkt uit onderzoek van UMCG en anderen bit.ly/3hPdvS0.
ESMO - Eur. Oncology (@myesmo) 's Twitter Profile Photo

#ESMO21: Most, but not all, patients on #chemotherapy or #immunotherapy for solid tumours had an adequate immune response after two doses of mRNA-1273 vaccination, with no new safety concerns. 👉 ow.ly/La1k50Gdajv #COVID19nCancer #COVID19 #SARSCoV2 #COVID19vaccine

#ESMO21: Most, but not all, patients on #chemotherapy or #immunotherapy for solid tumours had an adequate immune response after two doses of mRNA-1273 vaccination, with no new safety concerns. 👉 ow.ly/La1k50Gdajv
#COVID19nCancer #COVID19 #SARSCoV2 #COVID19vaccine
ArkajyotiBhatt4 (@arkajyotibhatt4) 's Twitter Profile Photo

Very happy to share our latest publication at BMC Cancer & Metabolism "Robust metabolic transcriptional components in 34,494 patient-derived cancer-related samples and cell lines" rdcu.be/cytWu Portal themetaboliclandscapeofcancer.com @SN_Oncology

Very happy to share our latest publication at BMC Cancer &amp; Metabolism "Robust metabolic transcriptional components in 34,494 patient-derived cancer-related samples and cell lines"
rdcu.be/cytWu 
Portal themetaboliclandscapeofcancer.com
<a href="/SN_Oncology/">@SN_Oncology</a>
Bryan Vaca-Cartagena, MD (@bryanfvc96) 's Twitter Profile Photo

Just in 🚨🔥 VOICE trial finally published at The Lancet Oncology 🏆Non-inferior humoral response after 2-doses mRNA-1273 #COVID19Vaccine among pts with solid tumors receiving IT, CT, or CT-IT vs non-cancer controls 📌Solid data for vaccine safety OncoAlert ➡️thelancet.com/journals/lanon…

Just in 🚨🔥
VOICE trial finally published at <a href="/TheLancetOncol/">The Lancet Oncology</a>
🏆Non-inferior humoral response after 2-doses mRNA-1273 #COVID19Vaccine among pts with solid tumors receiving IT, CT, or CT-IT vs non-cancer controls
📌Solid data for vaccine safety
<a href="/OncoAlert/">OncoAlert</a>
➡️thelancet.com/journals/lanon…
Elisabeth de Vries (@vrieselisabeth) 's Twitter Profile Photo

Our VOICE COVID vaccination study in patients with solid tumors + chemo and/or immunotherapy is online. John Haanen Corine GeurtsvanKessel @rsnfehrmann Debbie Van Baarle Marion Koopmans, publications: https://pure.eur.nl @OostingSjoukje OncoAlert @umcg@ErasmusOncology@NKI_nl IKNL @Dingemans_AnneM@rivm thelancet.com/journals/lanon…

ArkajyotiBhatt4 (@arkajyotibhatt4) 's Twitter Profile Photo

Very proud to be part of the VOICE COVID vaccination study in patients with solid tumors + chemo and/or immunotherapy. The paper is now online at The Lancet Oncology thelancet.com/journals/lanon… @rsnfehrmann Elisabeth de Vries @OostingSjoukje #covid19 #oncology

The Lancet Oncology (@thelancetoncol) 's Twitter Profile Photo

New Research: VOICE trial - mRNA-1273 #COVID19 vaccination in patients receiving chemotherapy, immunotherapy, or chemoimmunotherapy for solid tumours: a prospective, multicentre, non-inferiority trial #COVIDvaccine #cancer thelancet.com/journals/lanon…

ArkajyotiBhatt4 (@arkajyotibhatt4) 's Twitter Profile Photo

Third chapter of my thesis,article on mRNA expression-based signature for oncogene-induced replication-stress, is now online at nature.com/articles/s4138…

ArkajyotiBhatt4 (@arkajyotibhatt4) 's Twitter Profile Photo

The update of the VOICE COVID-19 vaccination study in patients with solid tumors is now online The Lancet Oncology Immunogenicity after second and third mRNA-1273 vaccination doses in patients receiving chemotherapy, immunotherapy, or both for solid tumours thelancet.com/journals/lanon…

ArkajyotiBhatt4 (@arkajyotibhatt4) 's Twitter Profile Photo

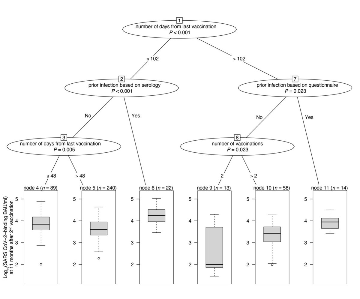
The update on the VOICE trial is now online at ESMO open:One-year data on immunogenicity and breakthrough infections in patients with solid tumors vaccinated against COVID-19 during systemic cancer treatment. doi.org/10.1016/j.esmo… @rsnfehrmann Elisabeth de Vries @OostingSjoukje

The update on the VOICE trial is now online at ESMO open:One-year data on immunogenicity and breakthrough infections in patients with solid tumors vaccinated against COVID-19 during systemic cancer treatment.
doi.org/10.1016/j.esmo…
@rsnfehrmann <a href="/VriesElisabeth/">Elisabeth de Vries</a> @OostingSjoukje
ArkajyotiBhatt4 (@arkajyotibhatt4) 's Twitter Profile Photo

Happy that this paper is now online. Distinct risk groups of advanced melanoma patients with brain metastases were defined using survival tree analysis. @JalvingHilde geke hospers

ArkajyotiBhatt4 (@arkajyotibhatt4) 's Twitter Profile Photo

We used model based recursive partioning tree analysis to identify a panel of methylation markers as an alternative triage to detect CIN3+ in hrHPV-positive self-samples from the population-based cervical cancer screening programme. …lepigeneticsjournal.biomedcentral.com/articles/10.11… #Bioinformatics

ArkajyotiBhatt4 (@arkajyotibhatt4) 's Twitter Profile Photo

We found that regularized predictive transcriptome-based models without dimensionality reduction achieve highest predictive performance. Interestingly, models using AE & ICA show comparable performance, with more interpretable & robust predictors. #MachineLearning

ArkajyotiBhatt4 (@arkajyotibhatt4) 's Twitter Profile Photo

We uncovered potential subtle and prominent biological processes associated with disease-free survival of colorectal cancer patients, by utilizing independent transcriptional components. The paper is now online: nature.com/articles/s4385… @HoneSara83691 #Bioinformatics #Oncology

ArkajyotiBhatt4 (@arkajyotibhatt4) 's Twitter Profile Photo

By utilising decision trees, we identified 3 predictive methylation markers, with 84% sensitivity and 70% specificity, potentially replacing cytology for detecting cervical intraepithelial neoplasia grade 3 or worse. modernpathology.org/article/S0893-… #bioinformatics #cervicalcancer

ArkajyotiBhatt4 (@arkajyotibhatt4) 's Twitter Profile Photo

Happy to share that our work "Transcriptional pattern enriched for synaptic signaling is associated with shorter survival of patients with high-grade serous ovarian cancer" is now online at eLife - the journal : doi.org/10.7554/eLife.… #bioinformatics #oncologyupdates #MachineLearning