包谷包谷鸡🛸.lens (@838621445z) 's Twitter Profile
包谷包谷鸡🛸.lens

@838621445z

Watchtower community @Watchtower_CN

ID: 3077462290

calendar_today07-03-2015 15:09:22

268 Tweet

1,1K Takipçi

1,1K Takip Edilen

包谷包谷鸡🛸.lens (@838621445z) 's Twitter Profile Photo

🚨 New #myswapquest NFT collection is available 🚨 Claim Aurora's Ember NFT, the first of the #YieldAlchemy collection! Let’s join our force to unlock the Philosopher's Stone NFT, one of the 6 gems that could be used for my swap airdrop. 🚀 yieldalchemy.myswap.xyz

kliven.eth (@kliveny1) 's Twitter Profile Photo

《debox德州扑克锦标赛》 初赛时间:8月10日-8月12日晚上8点 决赛时间:8月13日晚上8点决赛 报名条件:加入debox德州俱乐部联系mod报名 比赛奖励: 第一名:分奖金池的40% 第二名:分奖金池的25% 第三名:分奖金池的15% 第四名:分奖金池的5% 第五名-第九名:分奖金池的3% 奖金池:大于2000vdbx

《debox德州扑克锦标赛》
初赛时间:8月10日-8月12日晚上8点
决赛时间:8月13日晚上8点决赛
报名条件:加入debox德州俱乐部联系mod报名
比赛奖励:
第一名:分奖金池的40%
第二名:分奖金池的25%
第三名:分奖金池的15%
第四名:分奖金池的5%
第五名-第九名:分奖金池的3%
奖金池:大于2000vdbx
包谷包谷鸡🛸.lens (@838621445z) 's Twitter Profile Photo

KiloEx 2023数据亮眼! 📊 10亿+历史交易额! 🚀 8月交易量新高! 📈 2.8亿每日峰值交易额! 👥 8,500+交易者, 🌐 支持16+交易对! 💡 引入Space ID,简单登录! 💸 降低费用,提升速度! 🎉 加入KiloEx,开启2024交易新篇章! KiloEx

KiloEx 2023数据亮眼!
 📊 10亿+历史交易额! 🚀 8月交易量新高! 📈 2.8亿每日峰值交易额! 👥 8,500+交易者, 🌐 支持16+交易对! 💡 引入Space ID,简单登录! 💸 降低费用,提升速度! 🎉 加入KiloEx,开启2024交易新篇章! <a href="/KiloEx_perp/">KiloEx</a>
王短鸟 (Ø,G) (@wanghebbf) 's Twitter Profile Photo

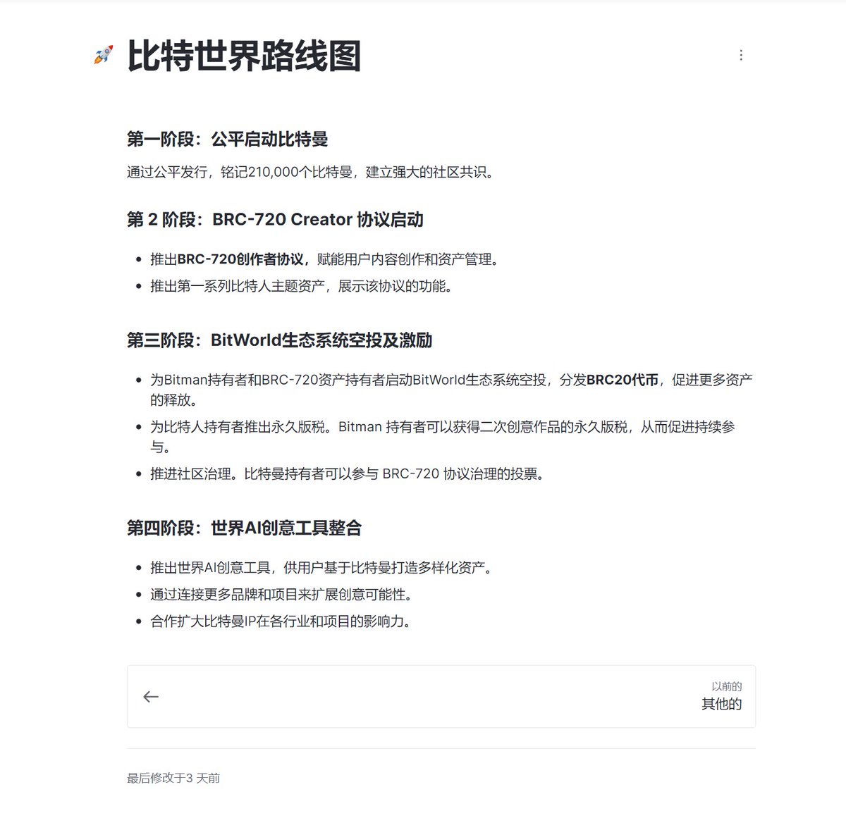
这个 #BITMAN 索引完成了,如果想卖的可以挂单卖了,买单很强劲,目前成本翻倍多点,如果想格局一手可以等项目方的应用落地。 项目方在dc说近期会有动作。 路线图:whitepaper.bitworld.ai/bitworld/overv…

这个 #BITMAN 索引完成了,如果想卖的可以挂单卖了,买单很强劲,目前成本翻倍多点,如果想格局一手可以等项目方的应用落地。

项目方在dc说近期会有动作。

路线图:whitepaper.bitworld.ai/bitworld/overv…
包谷包谷鸡🛸.lens (@838621445z) 's Twitter Profile Photo

北京时间1月28日10点,KiloEx Vault协议将启动额外分配USDT的额度,可存入 opBNB。目前金库30天APY超过450%。请密切关注更新时间。 KiloEx

北京时间1月28日10点,KiloEx Vault协议将启动额外分配USDT的额度,可存入 opBNB。目前金库30天APY超过450%。请密切关注更新时间。 <a href="/KiloEx_perp/">KiloEx</a>