Piklu Roy chowdhury (@piklu_r) 's Twitter Profile
Piklu Roy chowdhury

@piklu_r

Senior Research Associate,
The ithree institute, UTS,
Australia.
Tweets & RTs are personal views & choices and does not represent my employer in any way.

ID: 869789971904741377

linkhttps://www.uts.edu.au/staff/piklu.bhattacharya calendar_today31-05-2017 05:37:44

352 Tweet

123 Followers

99 Following

ASM (@aussocmic) 's Twitter Profile Photo

A study of 562 silver seagulls in Australia found over a fifth carry antibiotic resistant E. coli. While not a threat to humans, the work suggests "local, state & federal government agencies... develop ways to better handle human waste and sewage. abc.net.au/news/2019-07-1…

Ignazio Magnani (@ignaziomagnani) 's Twitter Profile Photo

🇦🇺 New South Wales! The International Space Station is visible everywhere to the naked eye (if clouds allow) today at 6:26 pm Tip: ⏰ set your alarm 👩‍🚀 Who is now in Space? > spacefacts.de/english/e_toda… . 🌏 ANSTO Australian Citizen Science Association Lenore Taylor Leigh Sales Dr Karl SplendourintheGrass

🇦🇺 New South Wales!
The International Space Station is visible everywhere to the naked eye (if clouds allow) today at 6:26 pm

    Tip:    ⏰
    set your alarm
 
👩‍🚀 Who is now in Space? > spacefacts.de/english/e_toda…
  .
🌏 <a href="/ANSTO/">ANSTO</a> <a href="/CitSciOZ/">Australian Citizen Science Association</a> <a href="/lenoretaylor/">Lenore Taylor</a> <a href="/leighsales/">Leigh Sales</a> <a href="/DoctorKarl/">Dr Karl</a> <a href="/SITG/">SplendourintheGrass</a>
Molecular Cell (@molecularcell) 's Twitter Profile Photo

Hijacking the Hijackers: Escherichia coli Pathogenicity Islands Redirect Helper Phage Packaging for Their Own Benefit dlvr.it/R8xGP0

Teresa M Coque (@tmcoque) 's Twitter Profile Photo

Gene Transmission in the One Health Microbiosphere and the Channels of Antimicrobial Resistance frontiersin.org/article/10.338…

Stephen Turner 🦋 @stephenturner.us (@strnr) 's Twitter Profile Photo

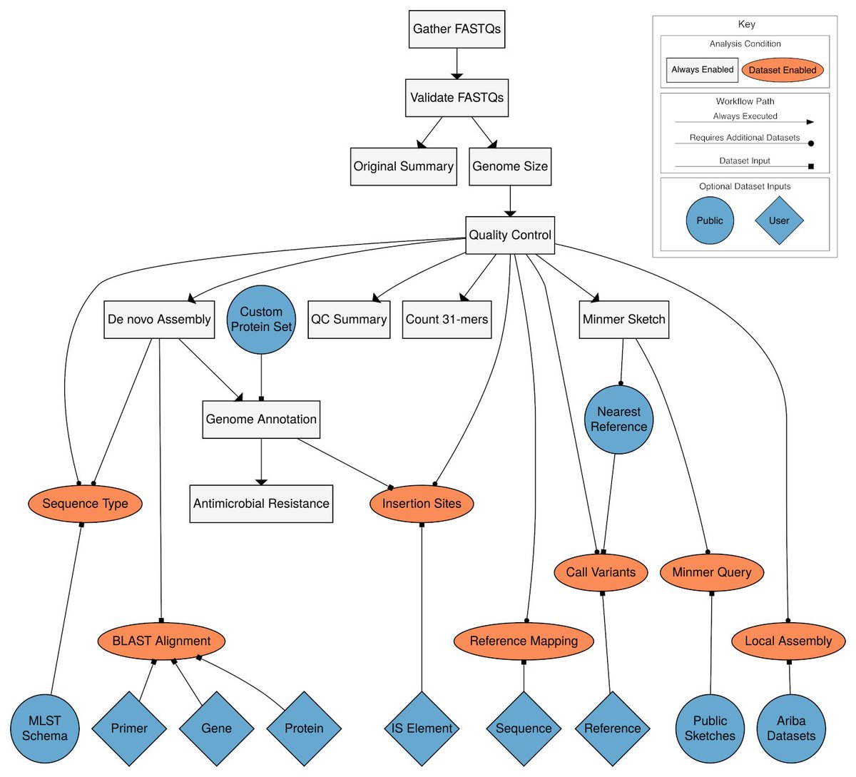
Bactopia: a flexible pipeline for complete analysis of bacterial genomes biorxiv.org/content/10.110… github.com/bactopia/bacto… bactopia.github.io

Bactopia: a flexible pipeline for complete analysis of bacterial genomes biorxiv.org/content/10.110…
github.com/bactopia/bacto…
bactopia.github.io
Iredell Lab (@iredell_lab) 's Twitter Profile Photo

Hi everyone I think is on point. I'm one who's persuaded that we need an aggressive response immediately. Feds are under increasing pressure from the professional community to do this... medium.com/@tomaspueyo/co…  #covid2019 #covid19australia

Adam P Roberts 💙 (@gcagatgcaatg) 's Twitter Profile Photo

Discovery of a novel integron-borne aminoglycoside resistance gene present in clinical pathogens by screening environmental bacterial communities | Microbiome microbiomejournal.biomedcentral.com/articles/10.11…

The Sydney Morning Herald (@smh) 's Twitter Profile Photo

More evidence is emerging that coronavirus infections are being spread by people who have no clear symptoms, complicating efforts to gain control of the pandemic smh.com.au/world/north-am…

More evidence is emerging that coronavirus infections are being spread by people who have no clear symptoms, complicating efforts to gain control of the pandemic smh.com.au/world/north-am…
Adam P Roberts 💙 (@gcagatgcaatg) 's Twitter Profile Photo

If you are interested in #AMR, antibiotic chemotherapy and secondary infections in the context of #COVIDー19 Issra Bulgasim has been collecting relevant references and resources here; covid-amr.webnode.co.uk We hope it helps your ongoing research.

If you are interested in #AMR, antibiotic chemotherapy and secondary infections in the context of #COVIDー19 <a href="/IssraBul/">Issra Bulgasim</a> has been collecting relevant references and resources here; covid-amr.webnode.co.uk

We hope it helps your ongoing research.
Aaron Darling (@koadman) 's Twitter Profile Photo

Dear science twitter, can we all please agree that to call something a "phylogeny", it needs to define some relationships of ancestry among biological entities? Dimensionality reduction on traits is not a phylogeny.

Piklu Roy chowdhury (@piklu_r) 's Twitter Profile Photo

Published in Microbiology Society with Steven Djordjevic @garrymyers Max Cummins from @ithreeinst Genomic profiling of Escherichia coli isolates from bacteraemia patients: a 3-year cohort study of isolates collected at a Sydney teaching hospital | Microbiology Society microbiologyresearch.org/content/journa…

Adam P Roberts 💙 (@gcagatgcaatg) 's Twitter Profile Photo

#AMR, antibiotic chemotherapy and secondary infections in the context of #Covid_19 literature is starting to appear; We have now linked over 100 publications, preprints, op-eds, commentaries and other resources; covid-amr.webnode.co.uk

#AMR, antibiotic chemotherapy and secondary infections in the context of #Covid_19 literature is starting to appear; 
We have now linked over 100 publications, preprints, op-eds, commentaries and other resources; covid-amr.webnode.co.uk