Turner Institute for Brain and Mental Health (@turnerinstitute) 's Twitter Profile
Turner Institute for Brain and Mental Health

@turnerinstitute

We are the Turner Institute for Brain and Mental Health, pursuing three core themes of Developing Well, Living Well, and Ageing Well.

ID: 3288501512

linkhttp://monash.edu/turner-institute calendar_today23-07-2015 06:28:06

806 Tweet

2,2K Followers

404 Following

Dr Paul Liknaitzky (@pliknaitzky) 's Twitter Profile Photo

Public Monash University talk coming up in Melbourne with Marcela Ot’alora and Bruce Poulter, lead trainers and supervisors from MAPS, speaking IN PERSON on 'MDMA-assisted Therapy for PTSD and Authorised Prescribing in Australia'. More info + tickets here: tinyurl.com/mdmatalk

Public <a href="/MonashUni/">Monash University</a> talk coming up in Melbourne with Marcela Ot’alora and Bruce Poulter, lead trainers and supervisors from <a href="/MAPS/">MAPS</a>, speaking IN PERSON on 'MDMA-assisted Therapy for PTSD and Authorised Prescribing in Australia'. More info + tickets here: tinyurl.com/mdmatalk
Alex Fornito (@afornito) 's Twitter Profile Photo

#ohbm2023 is here and so is Neural Systems and Behaviour Lab! A lot of projects completed recently, and our presenters keen to share them with you. Peep the thread for details of talks and posters! ⬇️

Alex Fornito (@afornito) 's Twitter Profile Photo

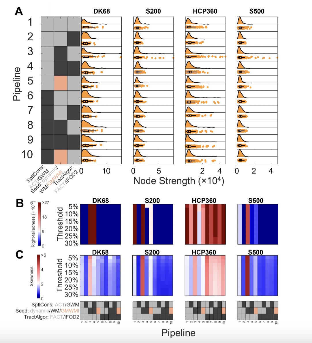
....and Mehul Gajwani's work at Poster #1182 looking at how different preprocessing choices affect the consistency with which we can identify hubs with diffusion MRI

....and <a href="/m_gajwani/">Mehul Gajwani</a>'s work at Poster #1182 looking at how different preprocessing choices affect the consistency with which we can identify hubs with diffusion MRI
Alex Fornito (@afornito) 's Twitter Profile Photo

Be sure to check out Iva Ilioska ‘s talk on Sunday 16:45 where she will discuss “Multiscale heterogeneity of functional connectivity in autism“. Questions about the imaging similarities between people w/ autism? Iva can tell you about it at the level of nodes, regions & networks

Be sure to check out <a href="/IvaIlioska/">Iva Ilioska</a> ‘s talk on Sunday 16:45 where she will discuss “Multiscale heterogeneity of functional connectivity in autism“.

Questions about the imaging similarities between people w/ autism? Iva can tell you about it at the level of nodes, regions &amp; networks
Alex Fornito (@afornito) 's Twitter Profile Photo

On Monday (11:00) the inimitable Stuart Oldham will be discussing Development of thalamocortical connectivity during the third trimester Not to be missed if you have any interest in developmental connectomics, or want to see an AMAZING presenter with some powerpoint magic!

On Monday (11:00) the inimitable <a href="/StuartJOldham/">Stuart Oldham</a> will be discussing

Development of thalamocortical connectivity during the third trimester

Not to be missed if you have any interest in developmental connectomics, or want to see an AMAZING presenter with some powerpoint magic!
Alex Fornito (@afornito) 's Twitter Profile Photo

On Tuesday 10:30, alum Sidhant Chopra (now at Yale with @AvramHolmes) will be talking about Connectome-based Spreading of Grey Matter Abnormalities Across the Psychosis Continuum A follow up of the lovely work by Bratislav Misic and team (which you might have heard on Thursday!)

On Tuesday 10:30, alum <a href="/SidChop/">Sidhant Chopra</a> (now at Yale with @AvramHolmes) will be talking about

Connectome-based Spreading of Grey Matter Abnormalities Across the Psychosis Continuum

A follow up of the lovely work by <a href="/misicbata/">Bratislav Misic</a> and team (which you might have heard on Thursday!)
Alex Fornito (@afornito) 's Twitter Profile Photo

And finally, on Tuesday you can stop by Poster #1833 to discuss normative modelling of white matter alterations in psychiatric disorders with Ashlea Segal

And finally, on Tuesday you can stop by Poster #1833 to discuss normative modelling of white matter alterations in psychiatric disorders with <a href="/AshleaSegal/">Ashlea Segal</a>
Alex Fornito (@afornito) 's Twitter Profile Photo

And dont forget that on Monday, you can come along to talk to Yu-Chi Chen at Poster #1108, where he used eigenmodes to examine cortical morphological asymmetries in mild cognitive impairment and Alzheimer's disease

And dont forget that on Monday, you can come along to  talk to <a href="/cyctbdbw/">Yu-Chi Chen</a> at Poster #1108, where he used eigenmodes to examine cortical morphological asymmetries in mild cognitive impairment and Alzheimer's disease
Turner Institute for Brain and Mental Health (@turnerinstitute) 's Twitter Profile Photo

🗝️keep your ageing brain sharp = 🌖a good night’s sleep and getting on top of sleep apnoea. Prof Matthew Pase reveals a startling link between even mild sleep apnoea and⬇️brain function. #TurnerInstitute #MonashPsychology #Sleep #Dementia #AAIC23 bit.ly/44ARZa0

Monash Medicine, Nursing and Health Sciences (@monash_fmnhs) 's Twitter Profile Photo

New research led by Turner Institute for Brain and Mental Health, funded by the National Intelligence and Security Discovery Research Grants Program, will involve growing human brain cells onto silicon chips, with new continual learning capabilities to transform #machinelearning. bit.ly/3QbzKDv

Turner Institute for Brain and Mental Health (@turnerinstitute) 's Twitter Profile Photo

Getting a diagnosis of #ADHD or #Autism is rarely a linear process. At #AADPA23 this weekend, PhD candidate @rachael_knott1 will be talking about the longer delays to diagnosis for kids with *both* conditions, and girls with autism or both conditions. #MonashPsychology #Monash

Getting a diagnosis of #ADHD or #Autism is rarely a linear process. At #AADPA23 this weekend, PhD candidate @rachael_knott1 will be talking about the longer delays to diagnosis for kids with *both* conditions, and girls with autism or both conditions. 

#MonashPsychology #Monash
CLaE (@leafs_s) 's Twitter Profile Photo

Nature Neuroscience Regional, circuit and network heterogeneity of brain abnormalities in psychiatric disorders nature.com/articles/s4159…

Prerna Varma, PhD (@pvarma_sleep) 's Twitter Profile Photo

PhD Opportunity Interested in leading industry-wide change in sleep, performance and health? Join our team MonashSleepLab on projects related to personalised sleep programs, digital interventions in workplace. Please spread the word. Turner Institute for Brain and Mental Health Tracey Sletten

PhD Opportunity
Interested in leading industry-wide change in sleep, performance and health? Join our team <a href="/MonashSleepLab/">MonashSleepLab</a> on projects related to personalised sleep programs, digital interventions in workplace. Please spread the word. 
<a href="/turnerinstitute/">Turner Institute for Brain and Mental Health</a> <a href="/tracey_sletten/">Tracey Sletten</a>
Laura Fenlon PhD (@laurarosefenlon) 's Twitter Profile Photo

New work from our lab out now in Nature Communications! A similarly sized marsupial takes 3x longer to develop than a mouse, but do all cortical neurodevelopmental processes temporally scale to different timeframe uniformly? No! 🦘👩‍🔬🧠🔬nature.com/articles/s4146…

New work from our lab out now in <a href="/NatureComms/">Nature Communications</a>! A similarly sized marsupial takes 3x longer to develop than a mouse, but do all cortical neurodevelopmental processes temporally scale to different timeframe uniformly? No! 🦘👩‍🔬🧠🔬nature.com/articles/s4146…
Turner Institute for Brain and Mental Health (@turnerinstitute) 's Twitter Profile Photo

Congrats to A/Prof Yen-Ying Lim, AAMRI Rising Star Award finalist. She's led a paradigm shift in Alzheimer's research, around early identification and better interventions. #TurnerInstitute #Alzheimers #Neuroscience #MonashPsychology #Monash #AAMRI aamri.org.au/news-events/aa…

Monash University School of Clinical Sciences (@scsmonash) 's Twitter Profile Photo

Huge congrats to Professors Mark Bellgrove and Katrina Williams for their Vice-Chancellor's Award for Excellence in Research Engagement and Impact. They developed Australia’s first NHMRC-approved evidence-based clinical practice guideline for ADHD. Vital, vital work.

Huge congrats to Professors Mark Bellgrove and Katrina Williams for their Vice-Chancellor's Award for Excellence in Research Engagement and Impact. They developed Australia’s first NHMRC-approved evidence-based clinical practice guideline for ADHD. Vital, vital work.
Meagan Crowther (@meaganecrowther) 's Twitter Profile Photo

I was privileged to present at Monash University School of Psychological Science Research showcase today on a project I’m undertaking with my first CI research grant #research #ecr #AcademicTwitter Turner Institute for Brain and Mental Health

I was privileged to present at <a href="/MonashUni/">Monash University</a> School of Psychological Science Research showcase today on a project I’m undertaking with my first CI research grant #research #ecr #AcademicTwitter <a href="/turnerinstitute/">Turner Institute for Brain and Mental Health</a>
Monash University (@monashuni) 's Twitter Profile Photo

Carina Garland launched Australian Research Council Industrial Transformation Training Centre in #OptimalAgeing at #MonashUni Monash and Federation University experts join together to train next-gen #digitalhealth scientists & address needs of older Australians. Read more: mona.sh/ynAX50Q9gbh

<a href="/CarinaGarlandMP/">Carina Garland</a> launched <a href="/arc_gov_au/">Australian Research Council</a> Industrial Transformation Training Centre in #OptimalAgeing at #MonashUni
Monash and <a href="/FedUniAustralia/">Federation University</a> experts join together to train next-gen #digitalhealth scientists &amp; address needs of older Australians. Read more: mona.sh/ynAX50Q9gbh
Norman Swan (@normanswan) 's Twitter Profile Photo

The so called mystery outbreak in Chinese children probably isn’t a mystery. There is one germ though that they’re reporting that we should take notice of. abclisten.page.link/tMPQWHfBVS9ZNU…